坐拥湖南血液制品牌照!汉森被立案调查!
因涉嫌操纵证券市场,汉森制药实控人刘令安日前被证监会立案调查。10月27日上午,汉森制药大幅低开,随即跌停。
据公告,汉森制药10月26日收到控股股东海南汉森控股(有限合伙)(以下简称“海南汉森”)告知函,海南汉森执行事务合伙人、公司实际控制人刘令安于10月25日收到证监会的《立案告知书》,因涉嫌操纵证券市场,根据《中华人民共和国证券法》《中华人民共和国行政处罚法》等法律法规,证监会决定对刘令安立案。 刘令安通过旗下海南汉森持股汉森制药42.13%股份。汉森制药主营业务为传统中成药制剂、化学药、医用制剂等,多年来净利润一直维持在亿元上下。 汉森制药表示,刘令安将积极配合证监会的调查工作。目前公司经营管理及财务状况正常。公司将持续关注上述事项的进展情况。 除汉森制药之外,刘令安还实际控制南岳制药,后者拥有湖南唯一的一块血液制品牌照。此前,资本市场曾流传南岳制药血液制品资产与业务的资本化故事。

资料显示,刘令安于1960年出生,湖南省益阳市人,1988年毕业于湖南师范大学医学院药学专业。刘令安曾出任或仍在任的职务不少:汉森制药董事长、新疆汉森股权投资管理有限合伙企业执行董事兼总经理、南岳生物制药有限公司实际控制人、拓浦精工智能制造(邵阳)有限公司董事长、湖南三湘银行股东董事、楚天科技董事、湖南汉森化工有限公司董事长,以及其他数家公司董事长或执行董事,同时担任湖南省工商联副主席、湖南省医药行业协会会长、益阳市工商联副主席等。
2020年,刘令安曾登上胡润百富榜。榜单显示,当年刘令安家族拥有约有25亿元资产。
在2020年5月前,刘令安曾担任汉森制药董事长及董事,辞任后未再担任任何职务。
不过,就在2020年7月,汉森制药与刘令安签订《顾问协议》,聘请刘令安作为公司顾问委员会主席。服务期限为协议生效之日起至第五届董事会任期届满为止。顾问费用为60万元/年。
与汉森制药同步,楚天科技披露,10月26日收到董事刘令安通知,其于近日收到证监会的《立案告知书》。
楚天科技公告称,本次立案系对刘令安个人的调查,与公司无关,不涉及公司经营管理业务,对公司的日常运营没有影响。
就此,楚天科技公众号做了进一步说明。楚天科技说明称:
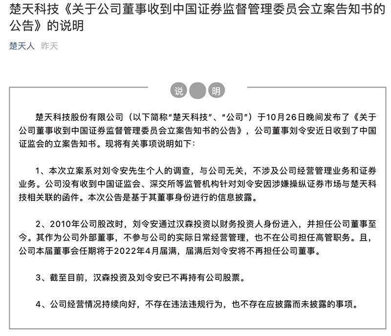
1、本次立案系对刘令安个人的调查,与公司无关,不涉及公司经营管理业务和证券业务。公司没有收到中国证监会、深交所等监管机构针对刘令安因涉嫌操纵证券市场与楚天科技相关联的函件。本次公告是基于其董事身份进行的信息披露。
2、2010年公司股改时,刘令安通过汉森投资以财务投资人身份进入,并担任公司董事至今。其作为公司外部董事,不参与公司的实际日常经营管理,也不在公司担任高管职务。公司本届董事会任期将于2022年4月届满,届满后刘令安将不再担任公司董事。
3、截至目前,汉森投资及刘令安已不再持有公司股票。
4、公司经营情况持续向好,不存在违法违规行为,也不存在应披露而未披露的事项。

就在今年9月,汉森制药公告收到湖南证监局下发的《关于对汉森制药采取责令改正的行政监管措施的决定》,湖南证监局对公司采取责令改正的监管措施,并要求公司对《决定书》中指出的问题进行整改。
《决定书》显示,汉森制药实控人刘令安存在代垫销售费用影响上市公司前期净利润问题。
据披露,刘令安在2017年至2019年期间,以个人账户转账的形式,为汉森制药全资子公司云南永孜堂制药有限公司账外代垫销售费用。代垫费用事项对公司2017年至2019年的净利润影响数合计为1564万元左右。
披露显示,汉森制药是一家中成药生产企业,主营业务为传统中成药制剂、化学药、医用制剂的研发、生产和销售,正在逐步涉足大健康产业、医疗保健等领域。四磨汤口服液等则是公司拳头产品。
天眼查显示,除汉森制药之外,刘令安还实际控制南岳制药。

实际上,汉森制药此前曾公告有意竞购南岳制药部分股权,与刘令安方面共同投资南岳制药。南岳制药拥有湖南唯一的一块血液制品牌照,经营范围包括血液制品的生产销售,以及单采血浆站投资和管理等。
2012年,汉森制药公告称,拟参与公开竞拍南岳制药36%股权转让项目,该项目挂牌价格为1.23亿元,上市公司将在1.8亿元内参与该次公开竞拍。
当时,汉森制药表示,竞购南岳制药股权是为了抢占制药行业的稀缺资源,拓展业务领域,实现进军生物制药的战略目标。而通过与大股东共同控股经营,可有效解决南岳制药的股权纷争问题,提升南岳制药的经营模式及效益。
不过,汉森制药参与该次竞拍失败,最终由汉森制药控股股东方面以1.821亿元竞拍成功。
*声明:本文内容转载于网络,版权归原作者所有,转载目的在于传递信息,并不代表本平台观点。如涉及作品内容、版权和其它问题,请与本网站留言联系,我们将在第一时间删除!
(https://mp.weixin.qq.com/s/yBL1V_YZybrZTW8XLOpZpA)



