6药企14条GMP检查缺陷上榜
2021年12月31日,辽宁药监局发布生产企业检查公示,共计6家药品生产企业接受检查,发现缺陷14条,其中1家企业无缺陷。
具体内容如下:

01

存在问题:
企业在厂房与设施方面存在洁净区回风口未进行有效清洁的问题;
在设备方面存在温湿度表(电子)未进行检定的问题;
在质量控制与保证方面存在检验报告书记录不规范的问题;
02

存在问题:
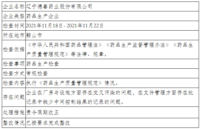
企业在厂房与设施方面存在交叉污染的问题;
在文件管理方面存在批记录中缺少中间控制结果的记录的问题;
03

存在问题:
无
04

存在问题:
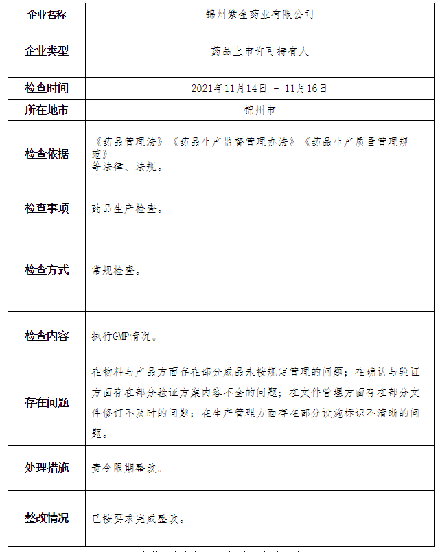
在物料与产品方面存在部分成品未按规定管理的问题;
在确认与验证方面存在部分验证方案内容不全的问题;
在文件管理方面存在部分文件修订不及时的问题;
在生产管理方面存在部分设施标识不清晰的问题;
05

存在问题:
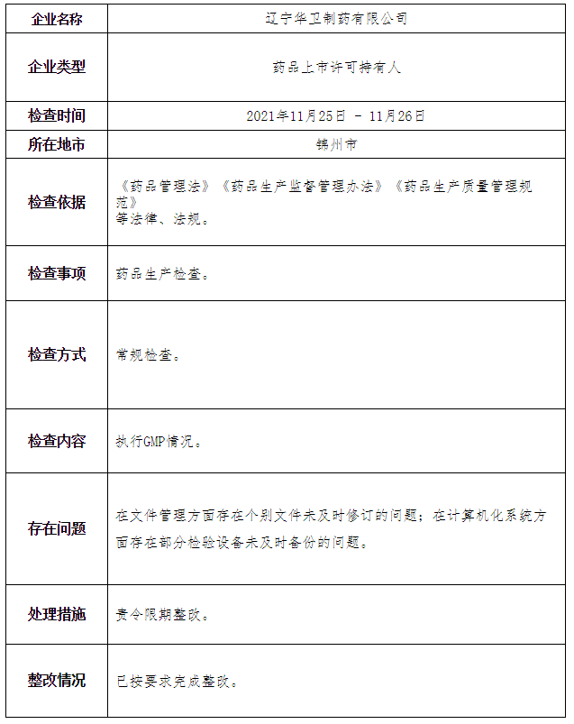
在文件管理方面存在个别文件未及时修订的问题;
在计算机化系统方面存在部分检验设备未及时备份的问题。
06

存在问题:
在培训方面存在新法律法规的培训内容未体现在人员培训档案中,企业未对人员培训效果进行评估的问题;
在确认与验证方面存在企业未按照《验证管理规程》中规定工艺再验证1年/次进行再验证的问题;
在生产管理方面存在查看企业原始申报工艺和现行工艺规程,原始工艺中灌装工序关键工艺参数:纵封温度、横封温度未在现行工艺规程中体现,该参数企业在批生产记录中有记录的问题等;
*声明:本文内容转载于网络,版权归原作者所有,转载目的在于传递信息,并不代表本平台观点。如涉及作品内容、版权和其它问题,请与本网站留言联系,我们将在第一时间删除!
(https://mp.weixin.qq.com/s/Y2or6UC3q9M0BQBjoTqEnA)



