51家药企检查公告!3家不符合GMP,原因?
4月13日,江西省药监局发布江西省药品生产监督检查结果公告(2022年第1号)

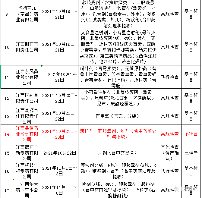
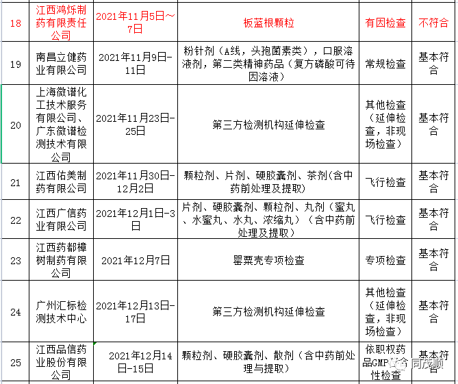
根据我局药品生产监督检查工作安排,2021年10月至2022年3月期间,我局按照有关法律法规和《药品生产质量管理规范(2010年修订)》及相关附录、《药用辅料生产质量管理规范》的要求,组织对51家企业进行了监督检查,现将检查结果公告,具体情况见附件。
附件:2021年10月至2022年3月药品生产监督检查结果汇总







*声明:本文内容转载于网络,版权归原作者所有,转载目的在于传递信息,并不代表本平台观点。如涉及作品内容、版权和其它问题,请与本网站留言联系,我们将在第一时间删除!
(https://mp.weixin.qq.com/s/tivd2WY3-xiYfdiPvcBWHw)



