飞检!某企业在GMP检查中被公示文件管理、生产管理、检验等5个方面的问题
来源 | 中食药®信息网
编辑 | 梅梅
6月13日,辽宁省药监局发布一则行政检查结果公示。

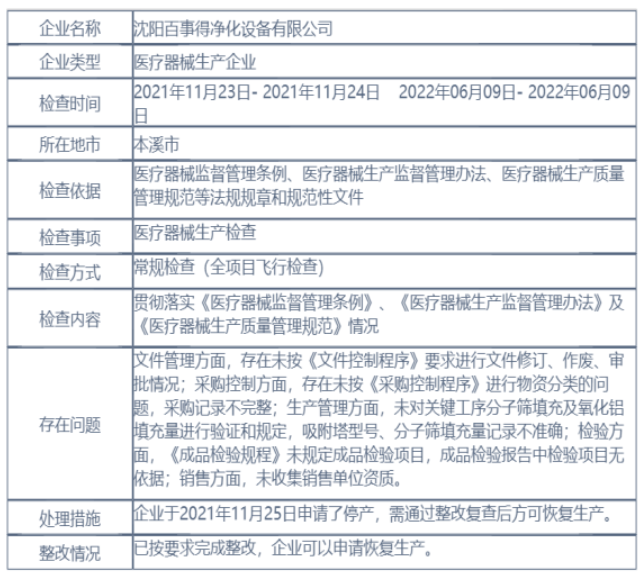
沈阳百事得净化设备有限公司
检查方式
常规检查(全项目飞行检查)
检查事项 医疗器械生产检查 存在问题 文件管理方面,存在未按《文件控制程序》要求进行文件修订、作废、审批情况; 采购控制方面,存在未按《采购控制程序》进行物资分类的问题,采购记录不完整; 生产管理方面,未对关键工序分子筛填充及氧化铝填充量进行验证和规定,吸附塔型号、分子筛填充量记录不准确; 检验方面,《成品检验规程》未规定成品检验项目,成品检验报告中检验项目无依据; 销售方面,未收集销售单位资质。

而6月10日,辽宁省药监局发布一则关于GSP的检查结果公示。

辽宁乐兴医药有限公司
检查方式
常规检查
执行GSP情况 《中华人民共和国药品管理法》(2019年修订)第一百一十七条第二款 存在问题 在储存与养护方面企业存在堆码药品未严格按照外包装标示要求规范操作摆放、药品储存作业区内存放与储存管理无关的物品等问题。
*声明:本文内容转载于网络,版权归原作者所有,转载目的在于传递信息,并不代表本平台观点。如涉及作品内容、版权和其它问题,请与本网站留言联系,我们将在第一时间删除!
(https://mp.weixin.qq.com/s/XSlVDYi6pswz5YXwtd8dVA)



