多家药企检查结果公示!有药企在GMP检查中存在物料管理、质量管理等方面的问题
来源 | 中食药®信息网
编辑 | 梅梅
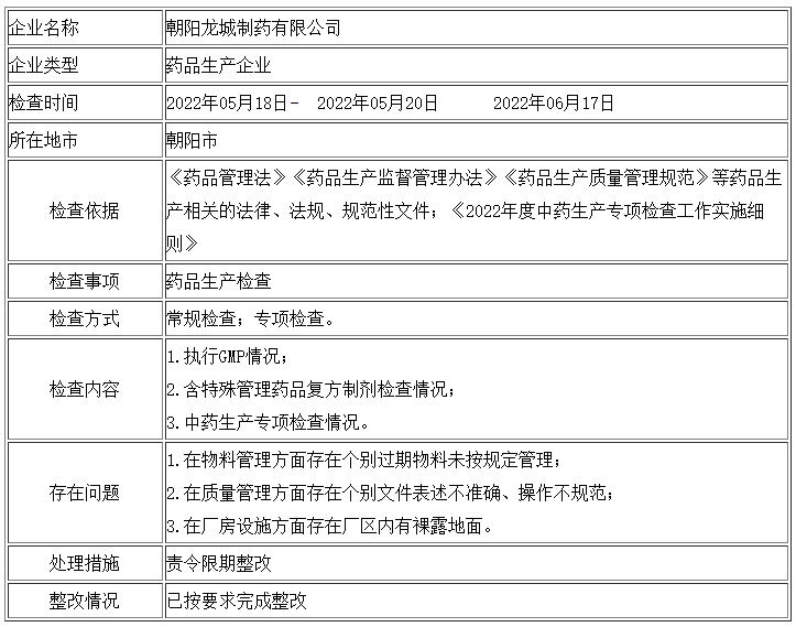
7月20日,辽宁省药监局发布1则行政检查结果公示。朝阳龙城制药有限公司在药品生产检查中,存在3项问题,而朝阳市众盈精密齿研科技有限公司在执行《医疗器械生产质量管理规范》情况中出现4项问题。以下为具体内容:

朝阳龙城制药有限公司
检查事项
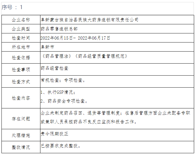
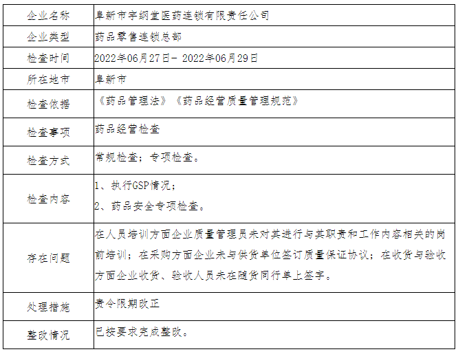
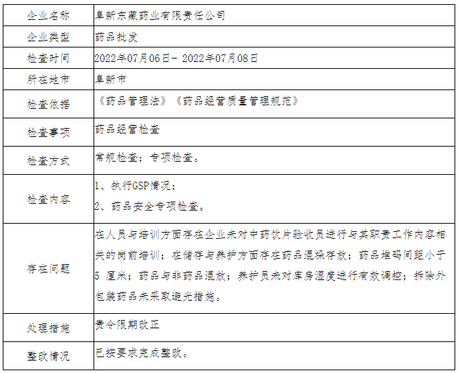
药品生产检查 检查内容 朝阳市众盈精密齿研科技有限公司 医疗器械生产检查 检查内容 执行《医疗器械生产质量管理规范》情况 7月21日,辽宁省药监局发布1则行政检查结果公示。阜新蒙古族自治县民族大药房连锁有限责任公司等3家药企接受药品经营检查,均存在若干项问题,以下为具体内容: 阜新蒙古族自治县民族大药房连锁有限责任公司 药品经营检查 检查内容 1、执行GSP情况 2、药品安全专项检查 阜新市宇纲堂医药连锁有限责任公司 药品经营检查 检查内容 1、执行GSP情况 2、药品安全专项检查 阜新东藏药业有限责任公司 药品经营检查 检查内容 1、执行GSP情况 2、药品安全专项检查。





*声明:本文内容转载于网络,版权归原作者所有,转载目的在于传递信息,并不代表本平台观点。如涉及作品内容、版权和其它问题,请与本网站留言联系,我们将在第一时间删除!
(https://mp.weixin.qq.com/s/8S24Pq40pKXR00fZLN3kcw)



