多家药企GMP检查结果公开
来源 | 中食药®信息网
编辑 | 梅梅
7月25日,辽宁省药监局发布1则行政检查结果公示。锦州金鹰给药指套有限公司等6家企业接受医疗器械生产检查,具体情况如下:

锦州燕兴卫生用品有限公司和锦州誉翔医用指套有限公司在执行《医疗器械生产质量管理规范》情况,没有存在问题。
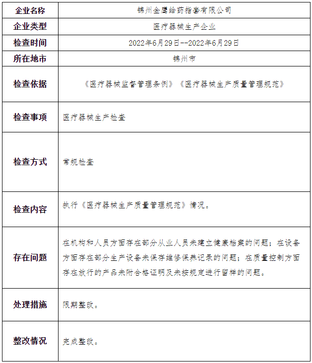
锦州金鹰给药指套有限公司
检查事项
医疗器械生产检查
检查内容
执行《医疗器械生产质量管理规范》情况。
存在问题
在机构和人员方面存在部分从业人员未建立健康档案的问题;
在设备方面存在部分生产设备未保存维修保养记录的问题;
在质量控制方面存在放行的产品未附合格证明及未按规定进行留样的问题。

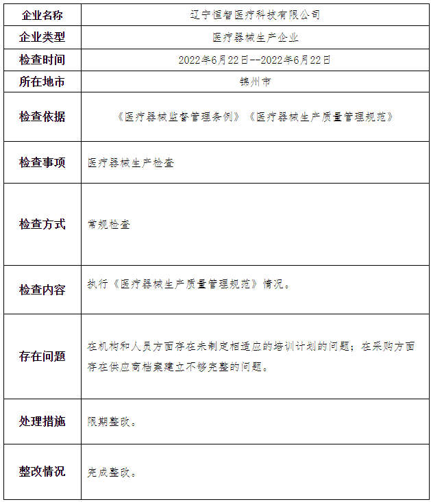
辽宁恒智医疗科技有限公司
检查事项
医疗器械生产检查
检查内容
执行《医疗器械生产质量管理规范》情况。
存在问题
在机构和人员方面存在未制定相适应的培训计划的问题;
在采购方面存在供应商档案建立不够完整的问题。

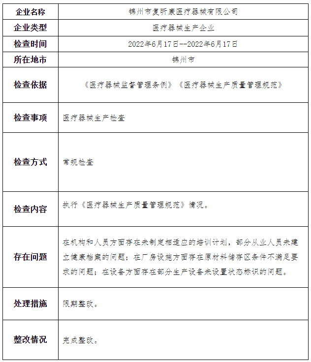
锦州市复昕康医疗器械有限公司
检查事项 医疗器械生产检查 检查内容 执行《医疗器械生产质量管理规范》情况。 存在问题 在机构和人员方面存在未制定相适应的培训计划,部分从业人员未建立健康档案的问题; 在厂房设施方面存在原材料储存区条件不满足要求的问题; 在设备方面存在部分生产设备未设置状态标识的问题。

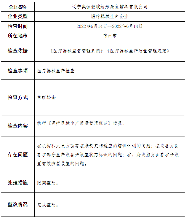
辽宁奥恒假肢矫形康复辅具有限公司
检查事项 医疗器械生产检查 检查内容 执行《医疗器械生产质量管理规范》情况。 存在问题 在机构和人员方面存在未制定相适应的培训计划的问题; 在设备方面存在部分生产设备未设置状态标识的问题; 在厂房设施方面存在未设置有效防鼠装置的问题。

*声明:本文内容转载于网络,版权归原作者所有,转载目的在于传递信息,并不代表本平台观点。如涉及作品内容、版权和其它问题,请与本网站留言联系,我们将在第一时间删除!
(https://mp.weixin.qq.com/s/E_1a14Yyd6-DLPe53QtySA)



