多家药企检查结果公示 某药企在GMP检查中生产管理、质量管理等方面存在问题
来源 | 中食药®信息网
编辑 | 梅梅
8月9日,辽宁省药监局发布1则行政检查结果公示。

辽宁鹿源参茸饮片有限公司
检查内容
执行药品GMP情况
存在问题
在人员管理方面存在个别人员培训效果不佳;
在设备管理方面存在个别检验设备未检定;
在文件管理方面存在生产记录的个别项目有设计缺陷;
在生产管理方面存在未及时记录生产记录的个别项目;
在质量管理方面存在2021年质量回顾分析未回顾分析空调净化系统、水系统。
处理措施
要求企业按照《药品生产监督检查缺陷整改指南(试行)》的要求进行系统性整改。

而辽宁省药监局近日也发布了若干条关于药企GSP检查相关的检查结果,内容如下:
辽阳瑞康医药连锁有限公司
检查内容
1.执行GSP情况;
2.药品安全专项整治;
3.药品经营和使用专项检查。
存在问题
收货与验收方面存在验收记录缺少验收日期问题;
出库方面存在计算机系统不能自动生成出库复核记录问题。

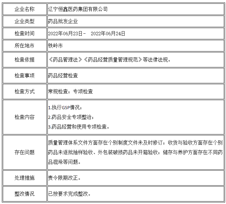
辽宁恒鑫医药集团有限公司
检查内容
1.执行GSP情况;
2.药品安全专项整治;
3.药品经营和使用专项检查。
存在问题
质量管理体系文件方面存在个别制度文件未及时修订;
收货与验收方面存在个别药品未逐批抽样验收、外包装破损药品未开箱验收;
储存与养护方面存在不同药品混垛等问题。

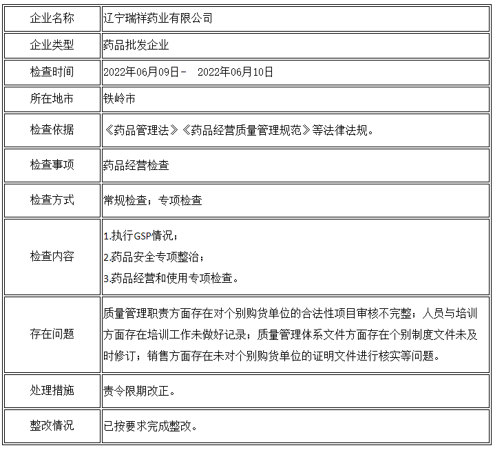
辽宁瑞祥药业有限公司
检查内容
1.执行GSP情况;
2.药品安全专项整治;
3.药品经营和使用专项检查。
存在问题
质量管理职责方面存在对个别购货单位的合法性项目审核不完整;
人员与培训方面存在培训工作未做好记录;
质量管理体系文件方面存在个别制度文件未及时修订;
销售方面存在未对个别购货单位的证明文件进行核实等问题。

大连华泰泽药业有限公司
检查内容
执行GSP情况
存在问题
在药品储存方面存在中药饮片直接接触地面等问题;
在验证方面存在未对温湿度监控系统进行定期验证等问题;
在设施设备方面存在药品库房地面破损等问题。

*声明:本文内容转载于网络,版权归原作者所有,转载目的在于传递信息,并不代表本平台观点。如涉及作品内容、版权和其它问题,请与本网站留言联系,我们将在第一时间删除!
(https://mp.weixin.qq.com/s/1GCoB5TrjfhD3jSkXFjxWQ)



