2023医药板块是否会迎来结构化牛市?
导语
接下来医药板块的结构性牛市的形成,主要驱动因素体现在几个方面:底部创新药标的价值回归;生命科学服务产业链国产替代;医美、医疗服务等消费医疗的恢复性增长;出口型及ODM/OEM型低值耗材企业政策免疫。
在经历一年半的牛市后,医药板块从2021H2开始进入调整阶段。2022年1月1日至8月31日,申万医药生物指数下跌20.71%。经过了一年多的调整,当前医药板块极具性价比,那么2023医药板块是否会迎来结构化牛市?创新药、医美、医疗服务、生命科学产业链等大赛道的投资逻辑会怎么变?
结合外部环境、产业政策及资本市场表现来看,目前,医药板块有多个潜在的催化因素,具体体现为:
其一,疫情后复苏及医保支出稳增长。疫情精准科学防控的变化,有利于处方药的放量及消费医疗恢复;每年医保资金支出增长超过14%以上,医药产业仍在持续做大。
其二,创新药政策端回暖。创新药的简易续约、创新药鼓励部分单臂临床试验、创新药的DRG豁免等一系列政策有助于国内创新药健康发展。
其三,医药板块估值较低,处于约近十年较低位置。从估值水平看,2010年初至今医药行业PE最高73倍,最低23倍,平均值37倍,目前医药行业PE约24倍,远低于历史平均估值;即便估值最贵的医美、医疗服务等板块近期估值也出现明显回落。
其四,从基金配置比例来看,医药标配约7.6%,全基配置比例不到4%,显示医药板块被公募基金严重低配,做空医药板块动能枯竭、低位医药板块有估值修复的内在驱动。
01 支付端:医保资金支出恢复高增长,激发创新研发活力迹象明显
医保资金作为处方药最大的支付方,每年医保资金的收入和支出基本维持了14%以上的增速,医药产业仍在持续做大。
2020年受到新冠疫情影响,医保资金的收入和支出增速较低,但到了2021年,疫情防控常态化后就诊人次恢复,基金支出增加,医保资金收支重回高增长。2021年,全国基本医疗保险基金总收入2.87万亿元,同比增长15.6%;全国基本医疗保险基金总支出2.40万亿元,同比增长14.3%。尽管有仿制药及耗材集采等政策影响,只不过在调整结构而已。医保对创新药及器械的支持力度有增无减。
图1:历年医保基金的筹资、支出情况

数据来源:国家医保局,东吴证券研究所
2022年6月13日,国家医保局发布《2022年医保药品目录调整工作方案》(征求意见稿),细化了调整规则,企业定价策略和选择更加丰富,明确降价预期。
这体现在三个方面,首先是调整范围扩大:鼓励仿制+儿童药品+罕见病用药;其次是续约规则细化,核心逻辑为谈判药物对医保基金带来的增量支出越多,降幅越大,对应的规则分别为纳入常规目录、简易续约、重新谈判;第三是非独家药品竞价核心逻辑为非独家、非集采药品,通过竞价的方式来形成价格。
简易续约具体规则如下:
简易续约——不调整支付范围:比值A=实际支付/预估值,根据比值A所处100-200%的位置,明确0-15%的降幅(根据实际支付量级,适当提高,下同)。eg:实际支付8亿,预估值5亿,比值A为160%,对应降幅12%;
简易续约——调整支付范围:比值B=预算增加值/两年前预估值,根据比值B所处0-100%的位置,对应0-15%的降幅。eg:预算增加10亿,原预估值为50亿,比值B为20%,对应降幅7%;
简易续约——重新谈判:实际支付>预估值的200%,或者产品价格明显高于该领域治疗费用水平,企业与专家组谈判形成新支付标准。


2021年9月10日,国家医保局发布《关于适应国家医保谈判常态化持续做好谈判药品落地工作的通知》(医保函〔2021〕182号),明确了医保支持创新的论调,提出:科学设定医保总额,对实行单独支付的谈判药品,不纳入定点医疗机构总额范围。对实行DRG等支付方式改革的病种,要及时根据谈判药品实际使用情况合理调整该病种的权重。
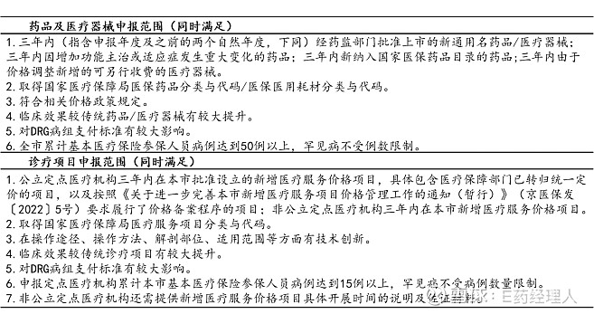
2022年7月13日,北京市医保局发布《关于印发CHS-DRG付费新药新技术除外支付管理办法的通知(试行)》,旨在发挥DRG引导规范医疗行为的同时,激发新药新技术创新动力,提出新药新技术可不纳入DRG,申请范围包括独家新药、临床效果提升较大、对DRG病组支付标准有较大影响、参保人员病例达到50例以上的药物/器械/诊疗项目。
图2:北京CHS-DRG新药新技术除外支付申报范围

数据来源:国家医保局,东吴证券研究所
02 使用端:医院门诊量和住院量边际改善明显
2022年7月,全国住院费用跨省直接结算57.34万人次,同比增加28%,环比增加21%,创历史新高。
2020年上半年受疫情影响,全国住院费用跨省直接结算人次显著减少,2022年4月份同样受疫情影响,全国住院费用跨省直接结算人次略有减少,5月以后,住院人次稳步增加,边际改善明显。7月,全国住院费用跨省直接结算57.34万人次,同比增加28%,环比增加21%,创历史新高。
图3:全国医疗保障跨省异地就医住院费用直接结算人次和增长率

数据来源:国家医保局,东吴证券研究所
与全国住院费用跨省直接结算人次类似,今年4月份受疫情影响,全国门诊费用跨省直接结算人次略有减少,5月以后,门诊人次恢复较高。7月,全国门诊费用跨省直接结算291.38万人次,同比增加237%,环比增加19%,创历史新高。
图4:全国医疗保障跨省异地就医门诊费用直接结算人次和增长率

数据来源:国家医保局,东吴证券研究所
03 资本端:医药生物板块已处于历史低位,极具性价比
截至2022年8月底,医药生物市盈率为23.94倍,远低于2010年以来的历史平均水平37.20倍,处于1.17%的历史分位;当前医药生物市净率为3.41倍,同样远低于历史平均水平4.49倍,处于8.09%的历史分位水平。当前估值水平同样处于2010年以来的低位水平。
从历史角度分析,在经历2020年以及2021H1医药牛市后,医药板块从2021H2开始进入调整阶段,最大回撤39.84%,沪深300指数同期内最大回撤36.65%。进入2022年后,2022年1月1日至8月31日,申万医药生物指数下跌20.71%,沪深300指数下跌17.06%,申万医药生物指数跑输沪深300指数3.65pp。

数据来源:Wind,东吴证券研究所
从绝对估值水平看,截至2022年8月底,医药生物市盈率为23.94倍,远低于2010年以来的历史平均水平37.20倍,处于1.17%的历史分位;当前医药生物市净率为3.41倍,同样远低于历史平均水平4.49倍,处于8.09%的历史分位水平。当前估值水平同样处于2010年以来的低位水平。


从相对估值水平看,截至2022年8月底,医药生物相对全部A股市盈率为1.73倍,远低于2010年以来的历史平均水平2.34倍;当前医药生物相对全部A股市净率为2.16倍,远低于历史平均水平2.32倍,当前估值水平同样处于2010年以来的低位水平。


随着2022年公募基金2季报陆续披露,医药股在基金整体配置中处于18年以来的低位。
2022年2季度,以重仓持股比例计算,在剔除港股后,医药板块2022年Q2持仓比例为10.51%,在经历Q1小幅度回升后再次下调,环比减少1.32%,处于2018年以来的最低水平。
申万医药股总市值占比7.81%,环比下降1.44%,尽管医药股在基金整体配置中仍处于超配状态,但超配比例相比2020年Q2的8.22%已大幅下降至2022年Q2的2.70%。
剔除主动医药基金后,医药股在基金整体配置的比例为7.09%,环比下降0.80%,进一步剔除指数基金后,医药股在基金整体配置中的比例为6.44%,环比下降0.9%,均处于2018年以来的历史低位。

2022年Q2公募基金持仓医药股比例下降原因可能是:其一,二季度上海、北京等多地密集、反复爆发疫情,对院端等业务的展开造成影响;其二,二季度前期存在CXO的担忧情绪,造成CXO低迷行情,从Q2基金具体配置中也可看出,重仓股减配CXO、原料药较多,引起医药板块整体持仓比例下降。
从基金重仓持股市值前五十名的结构看,2022Q2CXO板块仍为医药重仓股第一位,市值占比达35.42%,但份额大幅下降,相比2022Q1的43.28%环比下降7.85%,医疗服务板块份额上升至第二,达18.39%,环比上升11.20%;医疗器械板块份额则下降至第三,为15.76%,环比下降1.89%;其余板块如疫苗和血制品份额为11.61%(-2.75%),创新药与化学制剂份额为6.71%(+0.95%),中药份额为6.48%(+0.85%),医美份额为4.06%(+1.67%),原料药份额为1.56%(-2.18%)。


从以上外部因素,结合市场总体情况来看,接下来医药板块的结构性牛市的形成,主要驱动因素体现在几个方面:底部创新药标的价值回归;生命科学服务产业链国产替代;医美、医疗服务等消费医疗的恢复性增长;出口型及ODM/OEM型低值耗材企业政策免疫。
04 底部创新药标的价值回归
管线同质化严重的公司将随着竞争加剧,商业化投入的加剧逐渐退出舞台,最终的赢家一定属于具备原始创新实力的Biotech。创新药企最终的盈利还依赖高销售效率,提高管线协同,逐步建立销售的规模化优势是长期发展的必经之路。
创新药板块自2021年来历经长时间、大幅度的回调,在今年三季度大量优质创新药公司迎来一波上涨,但大量优质创新药标的依然处于历史底部区间。长远来看创新药的商业天花板够高,逐渐成熟的监管政策,也将推动行业良性竞争和发展。
创新药板块的边际变化主要来自以下几个方向:
首先是支付政策方面,医保局对差异化临床价值药物的宽松价格政策。
作为国产创新药的最大支付方,尽管出现了PD-1降价事件,但医保对竞争格局好,且临床需求大的产品依然给与宽松的价格政策。例如荣昌生物的维迪西妥单抗,由于上市适应症为三线胃癌,而国内缺乏针对此适应症疗效显著的药物,维迪西妥未满足的临床需求大,最终的医保价格为年费25万,超市场预期;此外和黄医药的索凡替尼也由于其为神经内分泌瘤为数不多的有效靶向药,而给与其52%的温和降幅,最终价格和此前索凡替尼赠药后的价格接近,将帮助其快速放量。此外,今年7月,医保局发布创新药续约新规,将创新药的续约降价规则理清,有助于企业根据产品的放量特征制定最有利的价格策略。医保局腾笼换鸟,支持创新药发展的目的是不变的,愿意给与优质稀缺创新药品种一个合理的价格,而对同质化严重的创新药品种,医保也会提高降价幅度,因此我们看好针对未满足临床需求的创新药品种。
其次是NMPA对具备临床价值药物的持续政策推动。
中国创新药企未来的道路已经清晰。2021.11 发布《以临床价值为导向的抗肿瘤药物临床研发指导原则》提高了对创新药申报临床的门槛以及对临床设计的更高要求,创新药申报的关门效应将越来越明显,同一个适应症同一类靶点机制的产品,只有进度排名靠前的才有机会成功获批上市。一方面为更优质的药物节约了宝贵的临床资源,加速新靶点新机制以及疗效更优产品的上市,另一方面避免了同类产品的恶性竞争,将逐渐为整个创新药行业带来更健康的商业环境。《DRG/DIP 支付方式改革三年行动计划》也引发医疗终端对药物临床价值的支付思考,为具备创新价值的优质药物赢得更好的支付环境。长期看,我国的监管和支付政策都将向着支持生物医药创新的方向发展。
第三是药企层面的产品国际化战略持续释放利好。
据不完全统计,2020年到2022年上半年,有接近70款国产创新药,以license out形式出海,其中不乏数十亿美金的重磅交易。此外,百济神州的泽布替尼作为国产创新药的出海先锋,上半年在美国销售额高达10.15亿,同比增长504%,说明更加优效的国产创新药在海外拥有很大市场空间。License out以及百济商业化不断进步的背后,不仅是中国药企研发实力和国产创新药全球竞争力逐步得到海外市场的认可,也可以窥见中国本土创新型企业已经在细分技术领域拔得头筹,提高新药开发效率并拥抱全球市场。
因此,接下来考验企业管线布局竞争力的角度已经明确:
首先是核心产品的创新性以及竞争格局:管线同质化严重的公司将随着竞争加剧,商业化投入的加剧逐渐退出舞台,最终的赢家一定属于具备原始创新实力的Biotech。
其次是管线出海能力:国内创新药市场空间有限,出海争取欧美市场是Biotech把品种做大,获得盈利的关键。
第三是管线内疾病领域选择:疾病领域选择除了大还可以选择具备消费属性戳中中国人群痛点的疾病领域,例如慢性皮肤科过敏性疾病。
第四是管线协同潜力,规模化优势:创新药企最终的盈利还依赖高销售效率,提高管线协同,逐步建立销售的规模化优势是长期发展的必经之路。
05 生命科学服务产业链景气上行,国产替代正当时
科研服务行业多学科交叉,具备较高壁垒,国际巨头长期垄断市场,中国市场每年约占其总营收的10%,疫情之后迎来国产替代加速期。
生命科学服务主要包括科研试剂、模式生物、实验室设备与耗材、测序与建库服务等细分赛道。在不考虑实验室设备(国产化率极低)的情况下,估计2020年总体市场规模超过600亿元,2020-2024年CAGR约为20%。
行业增长驱动力主要为:
首先生物药产业蓬勃发展:全球生物药市场规模超万亿美元,带来生命科学服务需求持续增长, mRNA疫苗、细胞与基因治疗等新兴领域有望带来额外增量。
其次是生命科学研发支出高速增长:全球生物企业、高校科研机构研发支出持续高速增长(中国医药行业规模以上工业企业2020年同比增长28.7%),新冠疫情进一步拉动行业景气度;
科研服务行业多学科交叉,具备较高壁垒,国际巨头长期垄断市场,中国市场每年约占其总营收的10%,疫情之后迎来国产替代加速期。这一判断主要基于以下因素:
首先国内产品质量逐渐接近国际水平:国内部分企业经过十余年技术积累,主流产品性能逐渐媲美进口品牌,为国产替代奠定基础;且国内产品价格约为进口50%-80%,响应速度快,服务优质,存在本土优势;相较之下科研试剂、实验室设备与耗材具备更大的国产替代空间(70%-90%)。
其次是上游企业降本需求提升:生命科学服务在部分生物企业成本中占比可达60%以上,医保谈判、集采等逐渐成为常态化,价格降幅大,企业利润端承压,存在强烈的降成本需求。
第三是新冠疫情催化的催化作用:新冠疫情下的物流货运、疫情防控等问题为国内企业带来难得窗口期,大大推动了国产替代进程;同时疫情催生了全球生命科学领域的新需求,为国内企业出海提供优良契机,短期带来营收增量,长期利好品牌建设。
第四是政策引导支持:疫情前后出台的一系列政策强调上游供应链安全稳定,为国产替代保驾护航。
因此,接下来生命科学服务产业链上的公司,考验其竞争力的因素主要包括以下几方面:
首先是底层技术平台与产品性能:国产替代的基础是产品质量,需要企业具备扎实的底层技术,可媲美进口的产品性能以及批间稳定性。
其次是业务横向拓展能力:生命科学服务细分赛道天花板低,复盘赛默飞等国际巨头的发展,可以看到企业长远发展需要深耕于自身领域的同时不断拓宽业务布局。
第三是疫情窗口期加速抢占进口份额:新冠疫情下凸显国内企业的本土优势,未来3-5年为国产替代关键期,需要关注相关企业开拓国内客户并增强黏性的进程。
第四是海外市场开拓进展:新冠疫情同样为生命科学服务企业提供了难得的出海机会,利好产品质量过硬的企业加强海外品牌建设,海外市场更为广阔,国内外协同发展能为公司打开成长天花板。
06 后疫情时代,医美、医疗服务等消费医疗将迎来恢复性增长
随着疫情影响的逐步消除和居民收支水平提高,医疗服务行业在短期及中长期均具备扎实的成长逻辑。后疫情时代,医美消费恢复快速增长,再生医学类高端产品上市销售业绩亮眼,行业监管加强利好合规产品的逻辑正在兑现。
从医疗服务板块来看,老龄化推动医疗需求持续增长,医疗刚需具备长期增长基石。伴随人口出生率下降、人口死亡率下降、预期寿命提高等,中国老龄化趋势日益加剧,而老龄化显著提升医疗服务需求。
卫生健康统计年鉴调查数据显示,2018年中国55-64岁、65岁以上人群两周就诊率分别为32.7%和42.6%,显著高于55岁以下人群,且65岁以上两周就诊率相对2013年从26.4%提升至2018年的42.6%。尽管疫情导致大部分慢性病患者延迟就医,但医疗是刚需,医疗服务需求只会延迟就医,不会消失。积聚的医疗服务需求及新增需求,将有望在疫情防控恢复正常后得到释放和满足。随着疫情影响的逐步消除和居民收支水平提高,医疗服务行业在短期及中长期均具备扎实的成长逻辑。
以医疗需求更具弹性的代表性公司爱尔眼科、通策医疗为例,从公司的季度收入同比增速来看,2020Q1受疫情影响,爱尔眼科、通策医疗收入分别同比下滑26.86%、51.08%,但2020Q3即实现同比增长47.55%、24.49%。以医疗需求更加刚性的肿瘤医疗代表性公司海吉亚为例,公司收入增速在2020H1有所下滑,但2021年公司收入依然保持快速增长。2022Q2疫情再度爆发,但医疗需求刚性较强的眼科、康复、肿瘤、中医均保持增长态势。随着后续疫情趋势平稳、疫情防控政策放松,以及医院在疫情下的应对措施更加充分,2022下半年、2023年医疗服务客流量及公司业绩有望实现恢复性增长。
我国医美行业整体处于发展初期,医美渗透率相对于发达国家仍有提升空间,随着我国人均收入水平提升与消费升级,医美行业仍将保持高景气度增长。后疫情时代,医美消费恢复快速增长,再生医学类高端产品上市销售业绩亮眼,行业监管加强利好合规产品的逻辑正在兑现。
根据艾瑞咨询统计与预测,2020年中国医疗美容市场规模约1975亿元,同比增长11.6%,受疫情影响,行业增速略有下降,但将逐步提升,预计2023年市场规模达3115亿元,2019-2023年CAGR为15.2%。
非手术类的轻医美项目由于创伤小、见效快、风险低、单价低,具有更高的市场接受度和复购率,在疫情后复苏势头迅猛,线上医美平台更加促进轻医美消费增长。
同时行业医美监管不断加强,例如“水光针”新规已于2022年3月正式发布,医美机构正逐步转向使用正规持证产品,这将为爱美客、华熙生物等公司产品带来增量空间。
此外,华东医药“伊妍士少女针”、爱美客“濡白天使童颜针”等再生医学注射类产品于2021年下半年上市,2022H1销售收入分别约2.57亿元、超1亿元,在医美产品市场脱颖而出,前景可期,有望为公司带来显著业绩贡献。
07 出口型及ODM/OEM型低值耗材企业政策免疫优势
在全球产业链转移背景下,欧、美、日等国家医疗器械公司正逐步将在本土生产没有成本优势的基础医疗器械产品通过OEM 或ODM 等方式转移到中国制造。
目前我国低值耗材行业,以低端低值耗材为主。2021年我国低值耗材市场规模达1116亿元,2016-2021年间复合增长率达20%。目前,国内低值耗材行业竞争格局相对较为分散,众多生产企业处于低质量的同质化竞争当中,尚未形成龙头。在高端低值耗材如现代敷料产品等我国仍然主要以进口为主,国产品牌主要有威高、康德莱、三鑫医疗等。
不过随着医疗卫生事业的发展和医疗卫生水平要求的提高,低值耗材在医疗服务中的重要程度也逐步提升。此外,我国老龄化趋势的加深以及医保体制日益健全以及人民生活水平的不断提升,也促使我国低值耗材市场规模快速增长。
我国医疗器械制造企业经过多年的发展,在自动化控制和精密制造领域不断进步,出现一批包括采纳股份、天益医疗等在内的技术领先、拥有全产业链生产能力的龙头企业,能够及时根据市场变化研发出符合需求的新型产品。
因此,在全球产业链转移背景下,欧、美、日等国家医疗器械公司正逐步将在本土生产没有成本优势的基础医疗器械产品通过OEM 或ODM 等方式转移到中国制造。如2021年采纳股份海外业务收入占比达90%,五洲医疗海外业务占比达96%等。
出口型企业免于集采带来的降价风险,而ODM/OEM模式更是具备订单稳定、免于集采、终端需求拉动技术升级等优势:首先,国际大型医疗器械企业对厂商质量要求高,但一旦进入供应链,也意味着合作关系会相对紧密,对于供应厂商而言能够获得稳定的订单;其次,供应厂商订单直接供给给采购方,免于集采政策风险;第三,国际大型医疗器械企业对产品有定制化需求,供应商在接受订单需求的同时也会拉动自身产品性能的不断升级。在政策免疫和订单稳定背景下,国产低值耗材优质供应商业绩确定性高。
因此,随着对医药板块的政策逐步放松,疫情对医药生产、消费医疗等影响的消退,业绩端逐步恢复,当前估值位于历史底部位置的医药板块或将实现逆转。
*声明:本文内容转载于网络,版权归原作者所有,转载目的在于传递信息,并不代表本平台观点。如涉及作品内容、版权和其它问题,请与本网站留言联系,我们将在第一时间删除!
(https://xueqiu.com/3483303916/230925311)



