2药企GMP检查内容公示!文件管理、质量控制和质量保证等方面均被提及!
10月10日,辽宁省药监局发布1则行政检查结果公示。

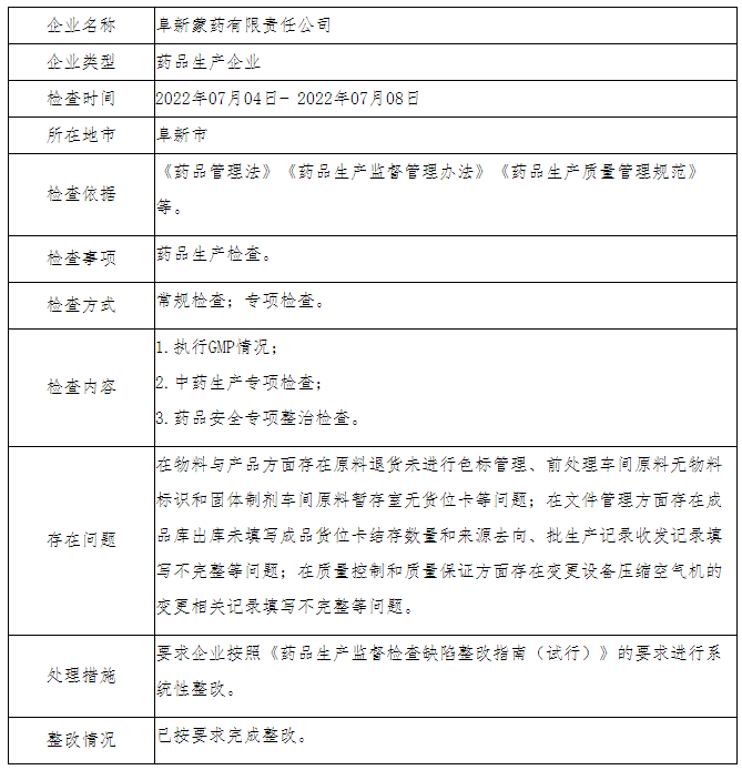
①阜新蒙药有限责任公司
检查事项
药品生产检查。
检查内容
1.执行GMP情况;
2.中药生产专项检查;
3.药品安全专项整治检查。
存在问题
在物料与产品方面存在原料退货未进行色标管理;
在物料与产品方面存在前处理车间原料无物料标识和固体制剂车间原料暂存室无货位卡等问题;
在文件管理方面存在成品库出库未填写成品货位卡结存数量和来源去向;
在文件管理方面存在批生产记录收发记录填写不完整等问题;
在质量控制和质量保证方面存在变更设备压缩空气机的变更相关记录填写不完整等问题。

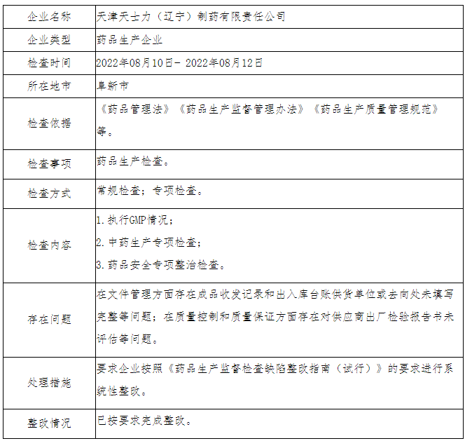
②天津天士力(辽宁)制药有限责任公司
检查事项
药品生产检查。
检查内容
1.执行GMP情况;
2.中药生产专项检查;
3.药品安全专项整治检查。
存在问题
在文件管理方面存在成品收发记录和出入库台账供货单位或去向处未填写完整等问题;
在质量控制和质量保证方面存在对供应商出厂检验报告书未评估等问题。

要求企业按照《药品生产监督检查缺陷整改指南(试行)》的要求进行系统性整改,2家药企已按照要求完成整改。
另,新邱区长营子镇长营子村第五村卫生室在执行《医疗机构制剂配制质量管理规范》情况和药品安全专项整治检查中,没有存在问题。
*声明:本文内容转载于网络,版权归原作者所有,转载目的在于传递信息,并不代表本平台观点。如涉及作品内容、版权和其它问题,请与本网站留言联系,我们将在第一时间删除!
(https://mp.weixin.qq.com/s/RzOETg2d5rpwzj0XghO8eA)



