“拼”家底式进博秀!罗氏AZ辉瑞GSK赛诺菲集体“晒肌肉”,谁的家底最雄厚?
严峻市场环境,更需要创新自信去化解。一年一度进博会是众多在华跨国药企集体“秀肌肉”的重要时刻,今年不同在于,创新含量分外高。

中国医药产业政策、市场环境、创新生态的变迁,严重“冲击”跨国药械企业(MNC)在华的战略节奏和业务布局。
对环境敏感的MNC们,早已出手调整战略,而那些不敏感的企业,也已经充分意识到巨大挑战的存在,走在战略调整的路上。
盘点MNC们战略调整方向,路径几乎一致。
更加重视中国医药市场,提升中国市场在全球中的战略地位。安斯泰来5年两次针对中国市场的战略升级,非常清晰地印证了这一点。
更加注重本土职业经理人对中国市场的作用,以应对动态变化中的产业环境。罗氏、GSK、赛诺菲,近两年来,纷纷上任了自进入中国市场以来的首位本土职业经理人。
更加快速在中国上市新产品。数据显示,自2016年至2021年,中国累计上市280种新药,MNC贡献了三分之二,聚焦在肿瘤、心血管和消化代谢领域。
更加看重中国创新力量,升级中国研发中心地位。临床试验纳入中国区的时间不断前移,从III期到I期,有的甚至在临床前就会考虑中国市场的影响因素。此外,全球新药中国首发已经实现“零”的突破。
更加融入中国创新生态。从“in China for China,”到“in China for Global”。一个个链接中国创新力量的合作创新平台、新药投资基金、新项目加速器应运而生。
进博会5年,也是中国医药产业快速迭代升级转变的5年。从第一届犹豫着是不是参展,到第五届几乎所有在华跨国药械企业都齐聚一堂,这场“大秀”见证着产业发展,也展示着MNC在华聚焦点的转变。
一些不再于进博会展示的原研药、品牌药,事实上也基本退出了MNC在华推广的重点。E药经理人在持续关注进博会的第5年,明显感知到,2022年进博会上,似乎每家MNC都拿出来了最有竞争力的创新“家底”,展示给整个产业界,也给自己在未来中国市场的发展,夯实信心。
严峻的市场环境,更需要创新自信去化解。
01
中国市场战略持续升级
全球第二大医药市场地位的逐步奠定、药审改革带来的政策红利、中国创新力量的爆发、医保目录动态更新,这些包括在华MNC、本土大药厂、本土创新药企共享的积极信号,对MNC而言,既是机会也是挑战。但持续重视中国市场,应该是其中不变的命题。
在2021年全球营收排名TOP10 MNC中,有五家披露了中国区业绩。根据这五家的披露数据,中国区营收最高的是AZ(阿斯利康),2021年营收为60.11亿美元(约合380亿元人民币)。从2019年开始中国区成为阿斯利康营收的重要来源,2019年阿斯利康中国区收入48.80亿美元,同比增长35%,占其全球总收入的20.7%;2020年达到53.75亿美元,同比增长11%,占其全球总收入20.2%。
在增速方面,这五家企业在华营收增长基本都优于其全球增速,默沙东更是以60%的增速傲居第一。虽然默沙东并未公布具体是何驱动了其在中国区的增长。不过财报显示其九价HPV疫苗在2021年美国之外市场(包括中国)实现销售收入12.53亿美元,同比增长177%。K药虽然没有通过药价谈判进入医保,但其在中国的营收情况,仍然比PD-1四小龙的部分企业显示出绝对优势。
此外,有些药企虽然不在2021年全球营收TOP10之列,但其在华表现也非常强劲,比如礼来。
2021年礼来中国区收入16.61亿美元,同比增长49%,成为礼来全球表现最好的市场,占礼来全球收入的5.9%。还有诺和诺德,2021年全年总收入1408亿丹麦克朗(约215.35亿美元),其中,中国区收入160.19亿丹麦克朗(约合24.49亿美元),同比增长14%,占诺和诺德全球收入的11.38%。
中国市场的强劲潜力,使得MNC持续不断升级中国市场战略。
2019年,安斯泰来成立大中华区,并跃升成为安斯泰来全球的优先市场,直接向集团最高管理层汇报,实现从二线到一线的跃升。同年,安斯泰来架构调整成立肿瘤事业部,公司战略重心转向聚焦肿瘤、创新药物及疗法领域。2021年,安斯泰来再次进行架构调整,形成了一个总部,两个中心,大中华区总部正式落户北京,安斯泰来中国区再次迈入新的发展阶段。
“体量与速度”是安斯泰来中国区负责人滨口洋眼中,中国与全球其他新兴市场最大的不同,也正是基于此,他带领这家稳健的日本药企五年内两次构架大升级,并成为全球增速第二的优先市场。
02
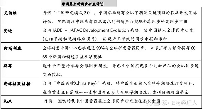
同步研发计划
曾经,让MNC中国区负责人和研发负责人比较头疼的事情之一,是怎样说服总部,将全球最新的产品快速在中国开展临床,申报上市。一位MNC中国区负责人曾经回忆,他带领中国管理团队,借着去全球总部开会的间隙,拜会研发相关的各业务单元,希望将一款新药在中国上市,但前前后后沟通了很久,仍未成行。
如今,将中国市场纳入到全球关键研究中,几乎成为共识。
根据RDPAC的调研,2020年,仅有42%的跨国药企默认中国应被纳入全球关键研究,一年之后,这一数字增长到超过67%;此外,2021年,已经有超过2/3的跨国药企表示有超过10%的管线会将中国作为首个提交NDA(新药注册申请)的国家,这一比例在2020年还不到1/3。据RDPAC执行总裁康韦介绍,在今年进博会上,RDPAC将发布《以高水平开放推动中国医药创新蓝皮书》,介绍MNC在华发展、成绩,及未来展望。
在2022年进博会期间,罗氏将展出一个计划在中国首发的新药Crovalimab。据悉,Crovalimab用于血液罕见病,治疗阵发性睡眠性血红蛋白尿症(PNH)的C5补体抑制剂。此外,还有即将在华上市的全球首个乳腺癌抗HER2双靶皮下复方制剂Phesgo;全球首个靶向CD79b的ADC药物(抗体药物偶联物)Polivy,即将在中国上市,惠及中国淋巴瘤患者。
赛诺菲疫苗带来了全球首个且唯一、可广泛应用于婴儿的呼吸道合胞病毒(RSV)预防手段Beyfortus,这也是该产品在华的首秀,目前它已获得中国国家药品审评中心(CDE)授予的“突破性治疗药物程序”。
吉利德中国将展出全球首个且唯一获批的靶向Trop-2的抗体偶联药物拓达维®(戈沙妥珠单抗),用于治疗复发或难治性转移性三阴性乳腺癌,拓达维®亮相进博会意味着吉利德中国开始进入肿瘤领域。


来源:《以高水平开放推动中国医药创新蓝皮书》
03
落地开花,王牌产品抢先看
进博会进入倒计时,各家MNC也拼劲全力亮“家底”。
罗氏,将展示超30款创新药和新适应症,包括近10款即将在华上市的全球创新产品,覆盖肿瘤免疫、血液肿瘤、罕见病、泛肿瘤和抗流感等多个疾病领域。
GSK展台主题为“合力超越”,标志着GSK将聚焦在传染性疾病、HIV、肿瘤和免疫学四大核心治疗领域,其重磅产品将携新适应症亮相进博会,包括新倍力腾、希瑞适,多伟托等。
武田制药将以“武势开拓,大有可维”为主题,集中展示武田在消化、肿瘤、罕见病等核心领域的8个全球首创、同类最优的创新产品和突破性疗法。
诺和诺德将在进博会上重点展示14款糖尿病、血友病、生长障碍疾病领域的创新药、8款注射装置。
默克医药健康带来高质量的创新药和创新解决方案。在辅助生殖领域,通过先进的数字化技术,不断赋能覆盖药物治疗、实验室技术和服务的360°一站式解决方案;靶向抗肿瘤创新药——全球第一个获批用于治疗携带MET基因突变的晚期非小细胞肺癌的口服MET抑制剂(c-Met抑制剂),预计明年上市。
拜耳将带来全新作用机制的慢性心衰治疗药物唯可同®(维立西呱)、首个获批用于与2型糖尿病相关的慢性肾脏病的非甾体选择性盐皮质激素受体拮抗剂可申达®(非奈利酮)、泛瘤种精准靶向治疗药物维泰凯®(拉罗替尼)。
阿斯利康有4款创新药首次亮相第五届进博会,分别为罕见病领域的舒立瑞,肿瘤领域重磅创新药由阿斯利康和日本第一三共联合开发和商业化的一款独特设计靶向HER2的抗体偶联药物 Enhertu、全球首个新一代高选择性BTK抑制剂 Calquence,新冠中和抗体组合药物 Evusheld。
以下为进博会部分参展企业亮点产品:(按企业名称首字母排序)
艾伯维:Skyrizi
艾伯维将在今年进博会上展示艾伯维中国未来“星群”计划,带来在免疫、肿瘤、神经、眼科四大重点领域五款创新产品的“中国首秀”:
免疫学的重点产品Skyrizi是一种人源化免疫球蛋白G1(lgG1)单克隆抗体,通过与白介素-23(IL-23)的p19亚基选择性结合抑制其介导的信号通路。在欧美和日本等国家已获批用于治疗银屑病和银屑病关节炎。克罗恩病适应症也已在美国获得上市批准。未来5年,将有多个胃肠病、皮肤病和风湿病领域的适应症在全球获批。Skyrizi目前已经向中国药监部门递交了溃疡性结肠炎的上市申请,有望在未来惠及更多中国患者。
艾尔建美学:酷塑®
全球医美生物制药企业艾尔建美学将展示国内尚未上市的皮肤护理设备Diamond Glow®和功能护肤品Skin medica®,展出的经典产品包括肉毒毒素保妥适®、全球产销累计1亿支的玻尿酸领域领导品牌乔雅登®的在华获批系列产品、以及全新升级的酷塑®无创冷冻减脂仪。
其中,乔雅登®系列包括最早进入中国的极致®和雅致®、中国首个获批用于面颊部适应症的玻尿酸填充剂乔雅登®丰颜XC、中国目前唯一获批用于唇部注射的玻尿酸产品乔雅登®质颜、目前国内仅在海南乐城先行区可使用的用于改善下颏和颌部面部容量的Juvéderm®Volux®,以及填补了国内以交联玻尿酸改善面部和颈部细纹、同时改善肤质市场空白的Juvéderm®VoliteTM。
爱尔康:轻澈™日抛硅水凝胶隐形眼镜(Precision 1)
轻澈™日抛是第一款应用爱尔康专利创新SMARTSURFACE™智润™科技的隐形眼镜,为需要长时间佩戴的用户提供长效水润和上佳的视觉体验。此款产品使用的Verofilcon A新一代硅水凝胶材质,使其达到高透氧量,满足角膜氧气需求,呵护眼部健康。SMARTSURFACE™智润™科技是基于分层含水技术的镜片表面处理科技,能够使镜片表面含水量达到80%,带来传统硅水凝胶无法拥有的持久湿润与舒适的触感。不仅如此,轻澈™日抛还是国际标准化组织认证的一类防UV产品,为眼睛增添健康防护罩,抵挡紫外线。
拜耳:维泰凯®(拉罗替尼)
(拉罗替尼)作为首款专为TRK融合肿瘤的成人和儿童患者设计的治疗药物,针对肿瘤扩散和生长的驱动因子,而非肿瘤原发部位进行治疗,是癌症治疗领域一项重大的进步。维泰凯®在中国的获批,为TRK融合肿瘤患者提供了治疗的新选择,引领了肿瘤精准治疗迈入新时代。
勃林格殷格翰:佩索利单抗

有望实现“中国与全球同步开发和上市”的GPP“克星”佩索利单抗。用于治疗罕见皮肤病泛发性脓疱型银屑病(GPP)发作的同类首创免疫新药spesolimab(通用名:佩索利单抗注射液)有望于2022年内在华获批,几乎与FDA获批(2022年9月)同步。受益于“中国关键”项目的推动,佩索利单抗是勃林格殷格翰第一个中国参与早期临床试验并实现全球同步递交注册申请的创新药。
葛兰素史克:双价HPV疫苗希瑞适
作为国内首款获批上市的HPV疫苗,GSK双价HPV疫苗希瑞适此次将再度亮相,作为国内首个获批两剂次接种程序的HPV疫苗,此次进博会也是其用于9-14岁女孩的两剂次接种程序获批后的进博首展。除了创新产品之外,进博会期间,GSK将邀请多位预防免疫和临床专家莅临展台,为大众科普宫颈癌预防和HPV疫苗有关知识,帮助大众科学认识HPV疫苗,消除“疫苗犹豫”。
辉瑞:Talazoparib

辉瑞本次带来创新双重机制PARP抑制剂Talazoparib,这款辉瑞肿瘤全球明星产品通过进博会舞台实现亚洲首展。最新公布的TALAPRO-2 III期研究结果证明,Talazoparib是首个与恩扎卢胺联用可为转移性去势抵抗前列腺癌(mCRPC)患者带来临床获益的PARP抑制剂,这意味着mCRPC患者不再受限于基因检测,也将为患者一线治疗提供了新的、有希望的治疗选择。
吉利德:拓达维®(戈沙妥珠单抗)


拓达维®(戈沙妥珠单抗)是全球首个且唯一获批的靶向Trop-2的抗体偶联药物,用于治疗复发或难治性转移性三阴性乳腺癌,其针对的靶点Trop-2受体是一种在许多类型肿瘤(包括超过90%的乳腺癌和膀胱癌)中均过度表达的细胞表面抗原。拓达维®亮相进博会意味着吉利德中国开始进入肿瘤领域。
康蒂思:MynxGrip封堵止血系统

革命性新一代血管封堵产品中国首秀,用于股动脉所有介入手术穿刺口闭合。采用全球独有且唯一“球囊封堵”技术,具有“止血时主动出击,愈合后不留痕迹”的核心优势。康蒂思始终坚持探索血管封堵突破性科技,旨在避免因穿刺并发症(如腹膜后出血、假性动脉瘤、感染截肢等)导致的额外输血和外科修复,减少患者痛苦和经济负担,守护介入手术的最后一步!
罗氏:维泊妥珠单抗(Polivy®)
维泊妥珠单抗(Polivy®)是全球首个靶向CD79b的ADC药物(抗体药物偶联物),实验数据超越20年来的一线治疗金标准,突破弥漫大B淋巴瘤(DLBCL)治疗的“天花板”。在复发性或难治性弥漫大B淋巴瘤(R/R DLBCL)治疗中实现三倍患者获益。即将在中国上市,惠及中国淋巴瘤患者。
默克:辅助生殖解决方案
在辅助生殖领域,默克通过先进的数字化技术,不断赋能覆盖药物治疗、实验室技术和服务的360°一站式解决方案,从先进的冻卵技术、控制性超促排药物、黄体支持、改善卵泡发育到实验室温度、湿度、安全光照和气体浓度控制,其先进的药物、技术和解决方案进一步帮助提升辅助生殖技术(ART)的成功率,同时使得接受辅助生殖的患者获得更舒适的治疗体验。目前,全球范围内在默克辅助生殖解决方案的帮助下已有约500万婴儿降生。
默沙东:莫诺拉韦
默沙东和Ridgeback合作开发的口服抗新冠病毒药物莫诺拉韦,是首款获得授权的口服抗新冠病毒药物,截至2022年8月底已在全球40多个国家或地区获得上市许可或紧急使用授权,包括美国、欧盟、澳大利亚、日本、韩国以及中国香港、中国台湾等;默沙东已向全球30多个市场供应超过860万个疗程的莫诺拉韦,治疗了超过180万名患者。默沙东向全球各地的监管申请正在陆续提交和接受审评。
诺华:Pluvicto放射配体疗法
2022年3月,诺华放射配体疗法Pluvicto获得美国食品和药物管理局(FDA)批准上市,用于治疗前列腺特异性膜抗原(PSMA)阳性、转移性去势抵抗性前列腺癌(mCRPC)成年患者。这些患者通常接受过雄激素受体通路抑制剂和紫杉类化疗。
放射配体疗法(Radioligand Therapy,RLT)是一种精准抗癌疗法,其原理是放射性同位素与靶向分子(配体)结合,通过静脉注射后,与靶细胞(癌细胞为主)表面表达的生物标志物特异性结合,定位到全身各处肿瘤病灶(例如软组织、淋巴结或骨),发出辐射,杀伤靶细胞,且对周围健康组织的损害有限。
诺和诺德:数字化解决方案
诺和诺德展示两项数字化疾病管理工具——诺和诺德首个支持罕见病患者服务的数字平台“诺和关怀-创造不凡”,和中国首支可连接可传输的智能胰岛素笔诺和笔®6。诺和诺德继续携手合作伙伴,以软硬件结合的方式,为患者持续打造创新数字化健康解决方案。
欧加隆:依伴侬

作为目前中国唯一获批的单根型皮下埋植避孕产品,依伴侬®是一种长效可逆避孕方式,通过上臂内侧皮下埋植含孕激素的缓释材料,为女性提供长达3年的高效避孕作用。2012年正式进入中国,为中国女性提供了一种“生育友好”的避孕选择。
强生医疗科技:VARIPULSE®磁定位多通道脉冲消融导管

VARIPULSE®磁定位多通道脉冲消融导管
VARIPULSE®磁定位多通道脉冲消融导管是目前全球范围内房颤消融领域的前沿科技,利用高电压短时程电脉冲技术,导致细胞膜形成不可逆的电穿孔,最终致使细胞凋亡,从而帮助患者治疗房颤。这款产品将帮助医生根据每位房颤患者的治疗策略进行消融,更好地服务病患者。
赛诺菲:达必妥®(度普利尤单抗注射液)
今年是达必妥®第五次在进博会的舞台上亮相。作为首个治疗中重度特应性皮炎的靶向生物制剂,可靶向阻断特应性皮炎的核心和关键驱动因子白介素4(IL-4)和白介素13(IL-13),阻断特应性皮炎病理发生发展中的2型炎症通路,有效抑制2型炎症反应,从而治疗特应性皮炎。
今年7月,达必妥®获得了2022年盖伦奖“最佳生物技术产品奖”提名。盖伦奖被誉为“医药界的诺贝尔奖”,是医药和生物医疗行业公认的最高荣誉,用以表彰杰出的新药发现,是药物研发领域的最高殊荣。
赛诺菲疫苗:Beyfortus(nirsevimab)
赛诺菲疫苗带来了全球首个且唯一、可广泛应用于婴儿的呼吸道合胞病毒(RSV)预防手段Beyfortus,只需注射一剂,就能为婴儿在整个RSV流行季提供持续保护。这也是该产品在华的首秀,目前它已获得中国国家药品审评中心(CDE)授予的“突破性治疗药物程序”。
RSV是引起婴儿下呼吸道感染最常见的病原,包括毛细支气管炎和肺炎。RSV也是导致全球婴儿住院的首要致病因素,且大多数住院发生在健康足月婴儿中。目前,我国还没有RSV预防手段,治疗也仅限于缓解症状。
(本文内容仅供医药相关人士参考,不具备任何医学治疗建议。文中配图仅为概念展示,具体产品以进博会实际展出为准。)
*声明:本文内容转载于网络,版权归原作者所有,转载目的在于传递信息,并不代表本平台观点。如涉及作品内容、版权和其它问题,请与本网站留言联系,我们将在第一时间删除!
(https://xueqiu.com/3483303916/234466431)



