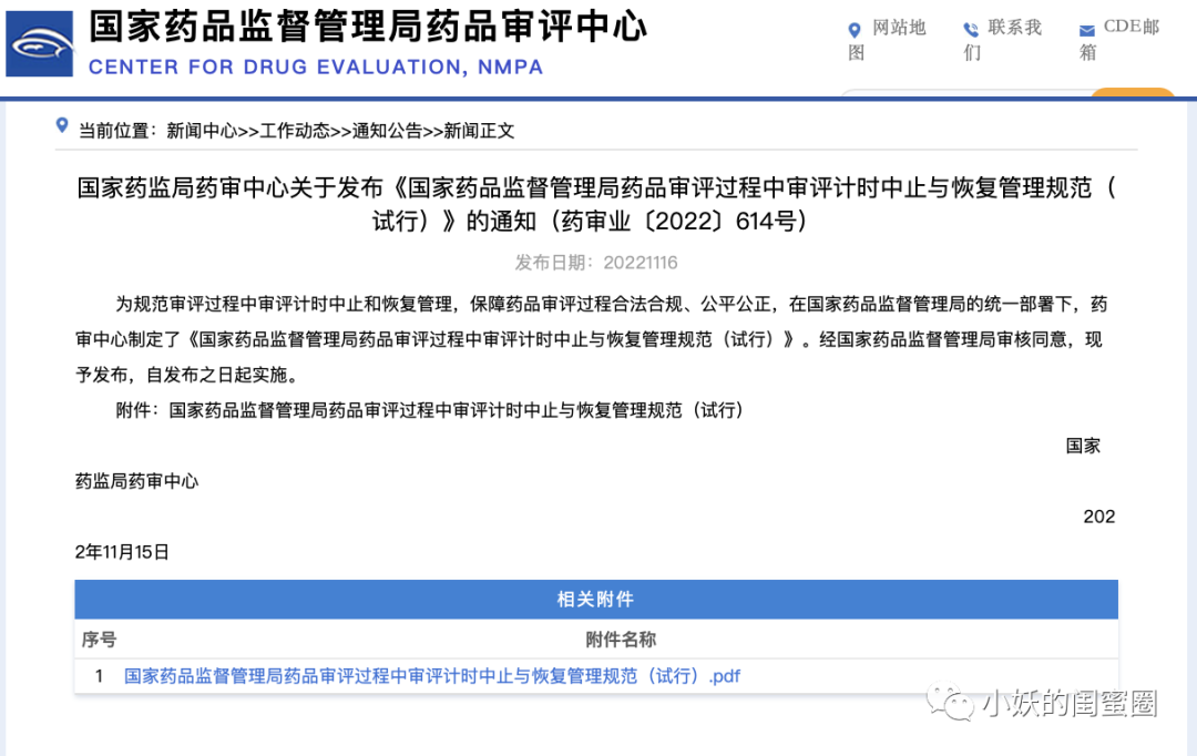
中止、恢复,企业的代价,CDE的考核
时限这件事,其实是对CDE审评审批效率的考核,对公众对交代,也让各方心里有个数。
但时间对企业来说,每一秒钟都是代价。
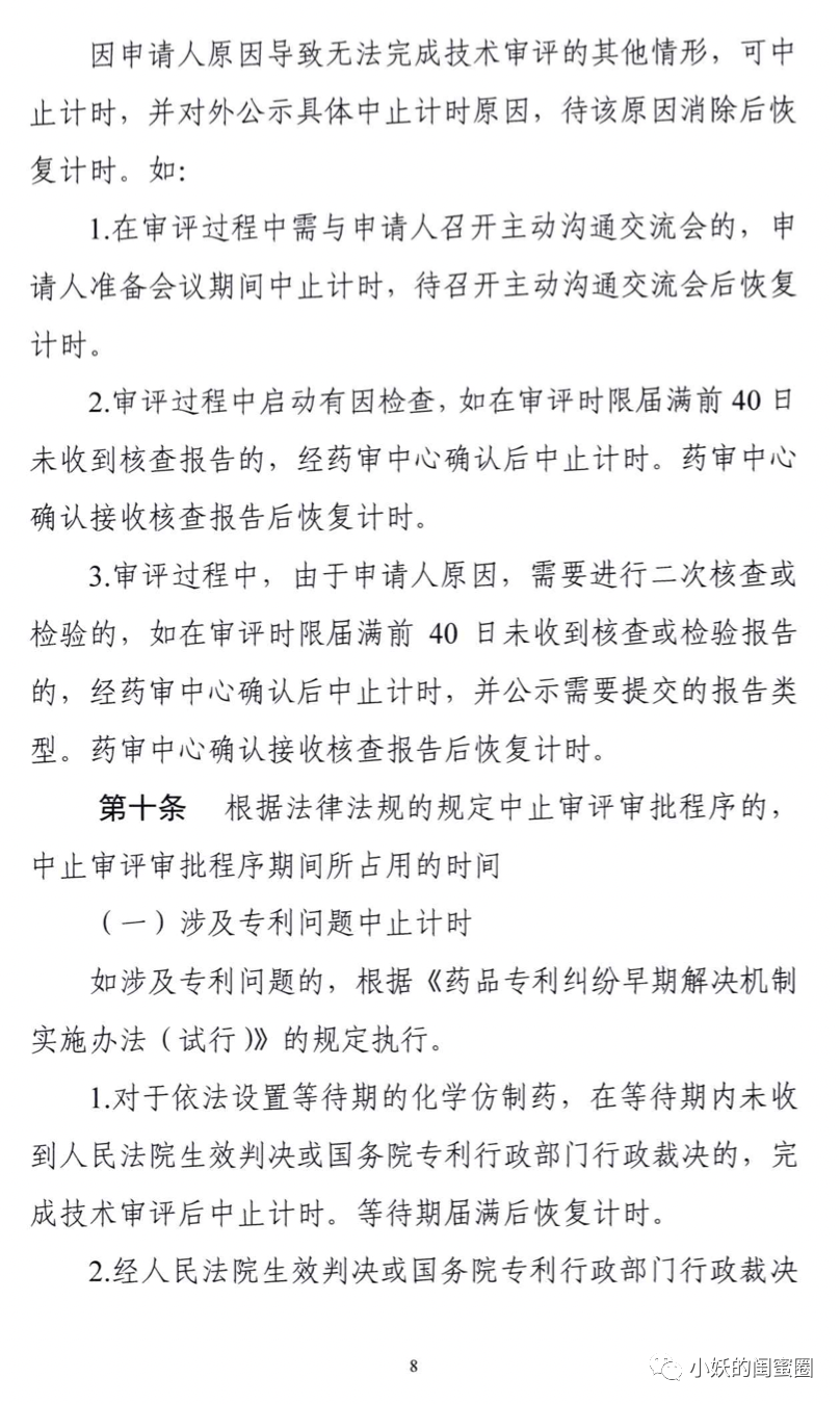
所以请各位企业知道,所有你自己的问题都不算在CDE工作时限里的,唯一可能和企业本身不相关的就是专家讨论了,这讨论时间,企业只有等。
自己犯的错越少,越能减少额外的时间,相对的,如果想拖延,也不是没办法。
这个文件可以给老板看看,让他心里清楚,CDE公开文件上说的时限,不是老板们想的那个时限,有很多点都可以横生枝节的。
都是打工人,互相体谅吧。











*声明:本文内容转载于网络,版权归原作者所有,转载目的在于传递信息,并不代表本平台观点。如涉及作品内容、版权和其它问题,请与本网站留言联系,我们将在第一时间删除!
(https://mp.weixin.qq.com/s/8_CoVqnLVjtfYMlschgUTw)



