飞检!某企业生产不符合GMP要求,存在生产与检验等方面问题,停产整顿!
来源 | 中食药®信息网
编辑 | 梅梅

12月26日,辽宁省药监局发布1则行政检查结果公示。

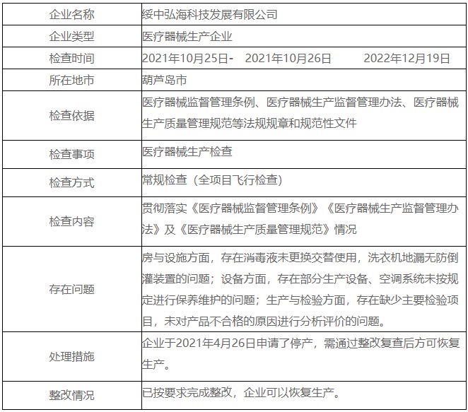
绥中弘海科技发展有限公司
检查依据
医疗器械监督管理条例、医疗器械生产监督管理办法、医疗器械生产质量管理规范等法规规章和规范性文件
检查事项
医疗器械生产检查
检查方式
常规检查(全项目飞行检查)
检查内容
贯彻落实《医疗器械监督管理条例》《医疗器械生产监督管理办法》及《医疗器械生产质量管理规范》情况
存在问题
厂房与设施方面,存在消毒液未更换交替使用,洗衣机地漏无防倒灌装置的问题;
设备方面,存在部分生产设备、空调系统未按规定进行保养维护的问题;
生产与检验方面,存在缺少主要检验项目,未对产品不合格的原因进行分析评价的问题。
处理措施
企业于2021年4月26日申请了停产,需通过整改复查后方可恢复生产。
整改情况
已按要求完成整改,企业可以恢复生产。

*声明:本文内容转载于网络,版权归原作者所有,转载目的在于传递信息,并不代表本平台观点。如涉及作品内容、版权和其它问题,请与本网站留言联系,我们将在第一时间删除!
(https://mp.weixin.qq.com/s/Gtu6OGyU7NfluuYHxHu82w)



