国家医保局开会,2023集采工作明确
来源 | 赛柏蓝
作者 | 四喜
来源 | 赛柏蓝
作者 | 四喜
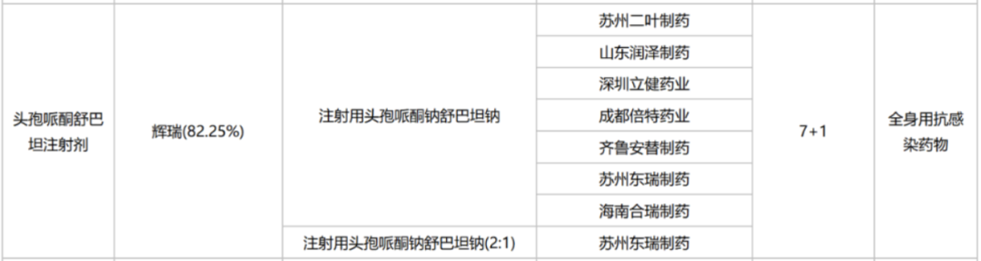
年前,全国医疗保障工作会议在京召开。除了总结2022年和近五年医疗保障工作,对2023年医保保障工作也作出部署,并释出一些信号。 会议指出,除了要做好“乙类乙管”后新冠病毒感染患者治疗费用医疗保障工作,减轻救治医疗机构垫资压力;加大飞检力度;通过医保支付方式引发分级诊疗等工作外,对2023年的集采工作,也提出要扩大地方集采覆盖品种,国家与省级集采品数达到450个,并引导新冠治疗药品合理形成价格。 近几年,医疗机构在抗疫方面投入较多,垫资压力大,从而过上“紧日子”;分级诊疗工作,推行至今,仍存在一些“堵点”,2023年更加强调通过调控异地就医医保报销额度的方式,尽量减少看病群众的跨区域流动。 集采方面,从2019年至2022年,七批国采共涉及294个药品。近期,第八批国采医院报量开始,业内人士分析,预计第八批可能会是集采竞争最惨烈的一次,而就在第八批医院报量的两天,第二批重点监控目录出台,监控目录中的一些药品 ,同样在第八批国采报量的名单中。相比2019年第一批重点监控目录的多为临床辅助用药,第二批则更多为临床疗效确切,且用量较大的药品,对药品销售的影响,则会考虑多方面,并不会直接被踢出医院或医保。 有猜测指出,如果从时间来看,2019年第一批重点监控目录与基药目录几乎前后发布,那么第二批重点监控目录近日已发布,新版基药目录或也呼之欲出。 展望2023年,我们或许会见证产业的一些“值得记忆”的时刻。回到2023年,赛柏蓝预计上半年备受关注的几个点:第八批国采、2022医保目录的发布与落地、基药目录的发布、新冠治疗药物的价格形成机制,对上述这些进行简要分析。 01 2023年集采药品数达450个 聚焦多个大品种 2023年,将见证多个大品种在“集采场上厮杀”,除了竞争对手是大药企外,有些大药企还拥有原料药,相对来说,有较足的降价底气。 例如,第八批国采报量的名单中,头孢哌酮舒巴坦注射剂除了1:1规格的报量,还出现了2:1的报量,一位熟悉头孢抗生素的业内人士向赛柏蓝表示,“目前真正2:1的还没一家通过一致性评价,但这次报量里面有2:1规格,这个品种可能是头孢类最后一个大品种,大概是60~70亿的大品种,同时也是复方制剂里最具代表性的品种。” 上述业内人士进一步表示,一般医院开始报量后,两个月集采工作就开始了,如果报量,也就意味着,可能在报量这两个月国家加速过评审批,“不能像那时候的头孢曲松,集采头一天上午企业还出文号呢”。 从目前分析来看,头孢哌酮舒巴坦注射剂原研为辉瑞,剩余仍有7家参与仿制,目前尚未有一家过评,也可能最后不是“7+1”,保证相对竞争充分即可。 来源:米内网 而这些目前可能参与集采的企业中,一些企业拥有自己的原料药,甚至在抗生素头孢原料药领域居头部,竞争激烈必不可少。 2023年除了备受关注的第八批国采外,还有地方集采,毕竟按照国家医保局2023年最新工作部署,2023年要持续挤压药品耗材虚高价格水分,并在2023年开展新批次国家组织和高值医用耗材集采,扩大地方集采覆盖品种,实现国家和省级集采药品数合计达450个。 梳理前七批集采,共涉及294种药品,新一年药品集采方面,还是重点工作,450个目标下,预计2023年还有更多品种将挤进集采。 2019-2022七批国家集采涉及294种药品;来源:公开资料,湘财证券研究所 02 目录发布: 2022医保目录、基药目录? 2023年上半年,除了关注集采,2022医保目录、新版基药目录可能的发布同样备受关注。 1月8日,2022年医保现场谈判工作正式结束——药明巨诺120万一支的“天价抗癌药”CAR-T;新冠药:辉瑞的Paxlovid、真实生物的阿兹夫定、清肺排毒颗粒备受关注。 而2022年医保谈判现场并未出现CAR-T企业的身影,负责谈判的辉瑞市场准入负责人钱云也被媒体盯住,并有解读称Paxlovid谈判时长或达4小时之久,而实际,钱云在早晨8点半左右与其他谈判企业代表一同入场,下午13时左右,一人出场,有业内人士表示,并非Paxlovid(下称:P药)谈判耗时长,而是钱云进场总时长。 根据国家医保局消息,最终,辉瑞P药未谈成功,阿兹夫定、清肺排毒颗粒进入医保。 而多数谈判代表从国谈现场出来后表示,谈的还可以,可以预见,整体降幅可能不会“捏进骨髓”。 医保目录出来后,除了创新药需要打通入院“最后一公里”外,中成药进院问题也值得关注。 除了2022年医保目录外,新版基药目录或将在2023年上半年发布。根据第一版重点监控药品目录发布时间,与上一版基药目录基本一致,目前第二版重点监控目录已发布,基药目录或许也呼之欲出。 03 集采、谈判之外: 新的药价形成机制 2023年,相关部门开始“引导新冠治疗药品合理形成价格”,针对新冠治疗药品价格机制的形成,有其特殊性,甚至可能是一种新的药价形成机制,有分析指出,这对之后的非集采、非谈判药品价格的形成,有一定影响。 辉瑞的P药显然不想进入医保,一方面,拥有全球定价权的辉瑞,“企业不想降价”;另一方面,从创新药FDA获批方面,回望2022年,辉瑞无疑是赢家,在这方面有一定底气。 针对辉瑞P药未进此次医保,一位接近辉瑞的业内人士表示,“辉瑞一贯作风,不单是医保,面对集采也是一样,好几个产品都‘死’了”,对于外企来说,似乎进医保已经不香了。 但集采,整体放量明显,第七批集采2022年11月全国落地执行,预计2023年Q1放量。 回到以“新冠治疗药品合理价格”为代表的新的药价形成机制,根据日前国家医保局发布的,《新冠治疗药品价格形成指引(试行)》(以下简称《指引》),整体遵循几大规则:企业自主定价、政府与行业共同监督,全周期多层次引导。 这不同于集采、医保谈判所形成的价格机制,给了药企更多的自主权——一方面,价格的制定涉及到原料、成本、销售、研发等的占比;另一方面通过提升挂网率,加强对药品底价的探索,对企业全周期的引导。这也意味着在这种机制下,药价并非一直不变,加上全国统一招采系统的动态监测,药品价格无论是制定,还是在市场端,都在被挤出多余水分。 总之,2023年,医保在机制上会越发成熟,更多行业大事也将开启。 附:







*声明:本文内容转载于网络,版权归原作者所有,转载目的在于传递信息,并不代表本平台观点。如涉及作品内容、版权和其它问题,请与本网站留言联系,我们将在第一时间删除!
(https://mp.weixin.qq.com/s/RygL-V8CGUuX39rIvOytQw)



