飞检!10家生产企业检查结果公布!发现关键不符合项2项
5月4日,CFDI发布医疗器械飞行检查情况通告(2023年第1号)。

为加强医疗器械监督管理,保障医疗器械安全有效,依据《医疗器械监督管理条例》《医疗器械生产监督管理办法》《药品医疗器械飞行检查办法》《医疗器械生产质量管理规范》及相关附录,以及《食品药品监管总局关于印发医疗器械生产质量管理规范现场检查指导原则等4个指导原则的通知》(食药监械监〔2015〕218号)等要求,按照国家药品监督管理局2022年医疗器械检查工作部署,核查中心于2022年9月-12月组织开展了医疗器械生产企业飞行检查工作,发现大连爱丽思生活用品有限公司等8家企业存在一般项目不符合《医疗器械生产质量管理规范》及相关附录要求;上海科新生物技术股份有限公司等2家企业存在关键项目不符合《医疗器械生产质量管理规范》及相关附录要求。具体情况见附表。
01 大连爱丽思生活用品有限公司
检查发现一般不符合项 8 项。
一、厂房与设施方面
1.企业生产第一车间的人流通道一更与二更间未安装压差表。
二、设备方面
2.企业制水系统紫外灯消毒处的管道过低,停产时,管道的纯化水不能排净。
三、文件管理方面
3.《成品质量检验规范》未及时进行修订,如该文件中规定的无菌试验项目采用《中国药典》2015 版四部的规定。
4.设计开发输入清单、批准人未签章或签字。
四、质量控制方面
5.存放在实验室冰箱里的人工合成血液已失效,未做清理。
6.现场发现企业实验室贮存培养基的药品阴凉柜自带的温湿度仪未做检定。
7.企业实验室纯化水取样点未按每月取样一次进行取样检测;实验室存放试剂未按标签要求阴凉贮存条件进行贮存。
五、不合格品控制方面
8.企业建立了不合格品控制程序,但未规定不合格控制部门的人员职责和权限。

02 吉林瑞尔康光学科技有限公司
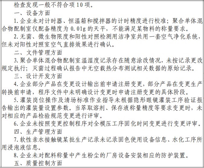
检查发现一般不符合项 10 项。
一、设备方面
1.企业未对计时器、恒温箱和搅拌器的计时精度进行校准;聚合单体混合物配制室仅配备精度为 0.01g 的天平,不能满足某物料的称量要求。
2.无菌、微生物限度和阳性对照检测用洁净室共用一套空气净化系统,但未对阳性对照室空气直排效果进行确认。
二、文件管理方面
3.聚合单体混合物配制室温湿度记录存在随意涂改情况,未按记录更改规定执行;灭菌过程确认报告中无空载热分布测试相关数据的原始记录。
三、设计开发方面
4.企业部分产品在变更设计输出前申请注册变更,部分产品在变更生产转换前申请,程序文件中未明确设计变更时申请注册变更的具体阶段。
5.灌装岗位操作及清场标准作业指导未根据隐形眼镜灌装工序验证报告输出的灌装量设置参数。当萃取溶剂、保存液称量精度等要求变更时,未对相应的产品检验规范变更进行评审。
6.企业未按照变更控制程序对全模压工序固化时间变更进行变更评审。
四、生产管理方面
7.软性亲水接触镜某批生产记录未记录固色使用设备信息、水化工序所用浸泡液信息。
8.企业未对配料称量中产生粉尘的厂房设备安装相应的防护装置。
五、质量控制方面
9.镜片萃取标准作业指导中未明确甲醇的萃取要求;无菌性能项目生物指示剂检验记录中对生物指示剂孢子量要求与无菌过程确认报告的要求不一致。
10.企业留样管理办法中规定了对灭菌批的留样要求,但留样台帐中未记录灭菌批号。


03 上海科新生物技术股份有限公司
检查发现关键不符合项 1 项,一般不符合项 9 项。
一、机构与人员方面
1.企业阳性对照间的一更内仅有一个洗手池,无干手设备,在二更内亦无干手设备,与企业洁净车间管理规程不一致。
二、厂房与设施方面
2.原料和成品仓储区未明确具体的温湿度要求。
三、设备方面
3.洁净区内有一台划膜喷金机停用后没有停用标识。
4.现场检查发现洁净区内部分功能间之间未安装压差监视装置,仅洁净区走廊有温湿度记录,有一台温湿度记录仪校验日期过期,十万级洁净车间和万级阳性间的两个空调压力表没有校验。
5.洁净区内纯水机停止使用后水箱和管道仍然留存水,无法排干;金标配液间超纯水系统旁的工艺用水贮存桶内留存 1/3 的水,未明确水质保证措施,且现场没有定期清洗和消毒的记录。
四、文件管理方面
6.《不合格品处理申请/操作记录》中物料 A 未记录编号;企业无法提供对应的不合格品区出入库台账记录;企业提供的交由第三方进行危险废物理的《危险废物转移联单》上未记录处置物品的品名和批号,仅描述“专项处置试剂”。
五、设计开发方面
7.未提供条型产品的封口性能验证报告。
六、生产管理方面
8.封口工序生产记录未记录封口速度和封口宽度参数。
七、质量控制方面
9.某两批最低检出量测定参考品的浓度与技术要求中的描述不一致;现保存条件为-20℃,与技术要求中的描述“-80℃”不一致。
八、不良事件监测、分析和改进方面
10.2020 年至今不良事件系统中的不良事件(其中 1 例报告为严重不良事件),至检查时仍未在不良事件系统中报告评价情况。


04 海昌隐形眼镜有限公司
检查发现不符合项 10 项。
一、厂房设施方面
1.产品留样库、半成品库中记录产品生产批次、规格等追溯信息为双面胶,现场发现多次覆盖、脱落等情况,易混淆,不便于检查和监控。
2.企业原二级反渗透预处理净水车间流量计及观察窗有水垢。
二、设备方面
3.(1)企业没有建立设备验证台帐,设备验证周期和验证时间无法追溯;
3.(2)部分设备没有验证关键参数,如:没有对烘箱的关键参数氮气流量和压模机的关键参数焊接压力进行验证。
4.现场查见某批次隐形眼镜干片批检验记录,对注塑生产的上、下模曲率半径、中心厚度、表面质量、直径进行首检、过程检、末检、批检验记录上未明确各检测项的可接受范围,检验操作人员现场未找到相关 SOP。
三、设计开发方面
5.标准盐溶液为产品组成部分,企业根据 GB/T 11417.4-2012《眼科光学 接触镜第 4 部分试验用标准盐溶液》4.2 配方自行制定配方,在设计转换活动中,未输出相应评审记录,未在生产工艺流程图中明确该工序,溶液配制处方(定容法未量化加入注射用水体积,其配制设备、工艺未保留验证记录。
6.查产品某批号的批生产记录,平均微生物负载量较高,企业没有开展相应风险分析,也没有采取相应的纠正措施 。
7.抽查软性亲水接触镜设计开发资料,其输出内包装 PP 盒/塑料杯供应商为 A 公司,产品上市后使用了另一家公司生产的 PP 杯,未对该设计开发变更进行识别、评审并保持记录。
四、生产管理方面
8.对特殊过程(湿热灭菌)的再确认记录未结合要求科学开展。抽查某灭菌釜 2022 年初开展的性能再确认报告,其满载试验中填充的多个模拟镜片微生物限度检测值低于产品正常生产时灭菌前的微生物负载,且数值远低于企业规定的产品灭菌前微生物负载可接受水平,模拟微生物负载量无法覆盖企业规定值。
9.抽查软性亲水接触镜某批次生产记录及相关验证记录,部分数据收集不完整记录不规范,如:
(1)抽查《灭菌器生物效能测试表》,培养时间规为 24 小时和 48 小时,培养开始为 17 点,未记录培养结束时间;
(2)干片裁切作业记录,复核人和主复核人为同一人。
五、质量控制方面
10.新净水车间总回水点在线监测数值为 0.59S/m,与现场实测数值0.71S/m 不符。



05 飞利浦医疗(苏州)有限公司
检查发现一般不符合项 3 项。
一、文件管理方面
1.企业提供的受控文件《良好书写习惯程序》5.8.9 中规定“根据 5.2.6填写修正信息。”经查,该文件无“5.2.6”条款。
2.在企业“IC 高压发生器生产车间”待检区发现一台半成品上放置了一张手写的 A4 纸张。记录内容无品名规格型号等信息,内容不够完整且易丢失。
二、设计开发方面
3.企业对某型号X射线计算机体层摄影设备的产品设计和开发更改的评审和确认不充分。如软件型号发生变更,软件相关技术资料中未查见变更后的软件型号;产品包含多个扫描层数,说明书、产品配置表等相关技术资料中未对扫描层数进行区分和明确。

06 苏州维伟思医疗科技有限公司
检查发现一般不符合项 7 项。
一、文件管理方面
1.企业编写的《设备点检记录表》,表单上明确点检周期为每半个月点检一次。查看生产车间高低温试验区的可程式恒温恒湿试验箱设备点检记录,两次点检时间间隔超过半个月,未按记录表点检周期要求进行点检。
二、设计开发方面
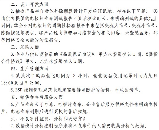
2.抽查产品半自动体外除颤器设计开发验证记录,存在以下问题:
①由供方提供的电极片寿命测试报告只显示测试时长,未明确测试的具体起止时间;
②企业对电极片的周期性检验报告中未包括交流大信号、交流小信号、除颤恢复等要求。
③产品说明书增加网络安全的相关内容,未查见蓝牙、4G等网络安全功能的验证报告。
三、采购方面
3.企业与供应商签署的《品质保证协议》,甲方未签署确认日期,《供货合作协议》甲方、乙方未签署确认日期。
四、生产管理方面
4.某批次半成品老化时间为 8 小时,老化设备使用记录时间为某日18:00 到当日 2:00。
5.ESD 控制管理规范未规定需要静电防护的物料、半成品清单。
五、销售和售后服务方面
6.产品寿命长于电池、电极片寿命,企业售后服务程序文件未明确电极片、电池寿命到期后进行更换的售后措施。
六、不良事件监测、分析和改进方面
7.数据统计分析控制程序未将不良事件纳入需要收集分析的数据。


07 安徽省小山卫生材料有限公司
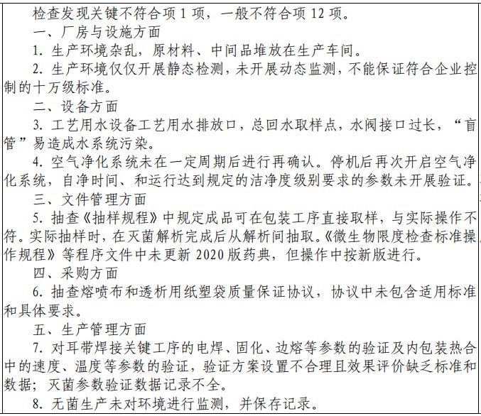
检查发现关键不符合项 1 项,一般不符合项 12 项。
一、厂房与设施方面
1. 生产环境杂乱,原材料、中间品堆放在生产车间。
2. 生产环境仅仅开展静态检测,未开展动态监测,不能保证符合企业控制的十万级标准。
二、设备方面
3. 工艺用水设备工艺用水排放口,总回水取样点,水阀接口过长,“盲管”易造成水系统污染。
4. 空气净化系统未在一定周期后进行再确认。停机后再次开启空气净化系统,自净时间、和运行达到规定的洁净度级别要求的参数未开展验证。
三、文件管理方面
5. 抽查《抽样规程》中规定成品可在包装工序直接取样,与实际操作不符。实际抽样时,在灭菌解析完成后从解析间抽取。《微生物限度检查标准操作规程》等程序文件中未更新 2020 版药典,但操作中按新版进行。
四、采购方面
6. 抽查熔喷布和透析用纸塑袋质量保证协议,协议中未包含适用标准和具体要求。
五、生产管理方面
7. 对耳带焊接关键工序的电焊、固化、边熔等参数的验证及内包装热合中的速度、温度等参数的验证,验证方案设置不合理且效果评价缺乏标准和数据;灭菌参数验证数据记录不全。
8. 无菌生产未对环境进行监测,并保存记录。
9. 生产记录中未包含环氧乙烷灭菌之前,产品处理过程的要求和参数记录、处理时间等。
六、质量控制方面
10. 查某批一次性使用医用口罩无菌检查检验原始记录及抽样规程,未明确无菌检验样品来源为 3 个以上单包装,不符合 GB/T 14233.2-2005 中对抽样量最少 3 个单位供品的要求。
11. 检验室内的冰箱温度记录未使用经校验的温度计。某环氧乙烷灭菌器的温湿度传感器未定期校验。
12. 成品检验中颗粒过滤效率、呼吸阻力项目未记录检测原始数据。
七、不良事件监测、分析和改进方面
13. 企业未将收集来的客户满意度调查结果、不良反应监测系统中的报告等数据进行收集、整理。


08 福建优你康光学有限公司
检查发现一般不符合项 8 项。
一、机构与人员方面
1.未查见无菌工作服管理规定。
二、厂房与设施方面
2.洁净车间人流物流存在交叉,部分物料由缓冲间经人流通道直接进入洁净生产车间。
3.现场查见洗衣间湿度超标。
三、设备方面
4.未查见某检验批记录中部分检验设备的使用记录(如低温培养箱)。
四、设计开发方面
5.设计变更缺少评审记录。
五、采购方面
6.原材料库中部分初包装用 PP 杯单层包装,包装袋裸露,直接与外界接触。
六、生产管理方面
7.未提供托盘的清洗验证资料。
七、销售与售后服务方面
8.顾客反馈信息控制程序中规定的关于产品质量投诉的响应时间与投诉控制程序中规定的不一致。


10 新乡市畅达医疗器械有限公司
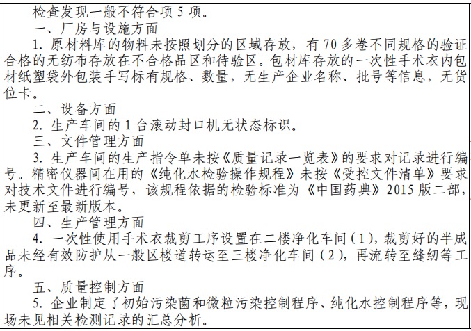
检查发现一般不符合项 5 项。
一、厂房与设施方面
1. 原材料库的物料未按照划分的区域存放,有 70 多卷不同规格的验证合格的无纺布存放在不合格品区和待验区。包材库存放的一次性手术衣内包材纸塑袋外包装手写标有规格、数量,无生产企业名称、批号等信息,无货位卡。
二、设备方面
2. 生产车间的 1 台滚动封口机无状态标识。
三、文件管理方面
3. 生产车间的生产指令单未按《质量记录一览表》的要求对记录进行编号。精密仪器间在用的《纯化水检验操作规程》未按《受控文件清单》要求对技术文件进行编号,该规程依据的检验标准为《中国药典》2015 版二部,未更新至最新版本。
四、生产管理方面
4. 一次性使用手术衣裁剪工序设置在二楼净化车间(1),裁剪好的半成品未经有效防护从一般区楼道转运至三楼净化车间(2),再流转至缝纫等工序。
五、质量控制方面
5. 企业制定了初始污染菌和微粒污染控制程序、纯化水控制程序等,现场未见相关检测记录的汇总分析。

针对检查中发现的不符合要求问题,请相关省、自治区、直辖市药品监督管理局督促企业按要求整改,要求企业评估产品安全风险,对存在安全风险的,应按照《医疗器械召回管理办法》召回相关产品。企业完成整改后,相关省级药品监督管理局应及时组织对整改情况进行确认,并将确认结果报送国家药品监督管理局食品药品审核查验中心。
内容来源:CFDI
排版编辑:中食药信息网
*声明:本文内容转载于网络,版权归原作者所有,转载目的在于传递信息,并不代表本平台观点。如涉及作品内容、版权和其它问题,请与本网站留言联系,我们将在第一时间删除!
(https://mp.weixin.qq.com/s/A6st7dfJiGmLZXI47UNJOw)



