辅仁药业“末日”到来!细数四位跌落神坛的医药首富和他们的资本大败局
历史孕育了真理,他与时间抗衡,保存了人们的实践;他是往昔的见证,当今的教训,未来的借鉴。
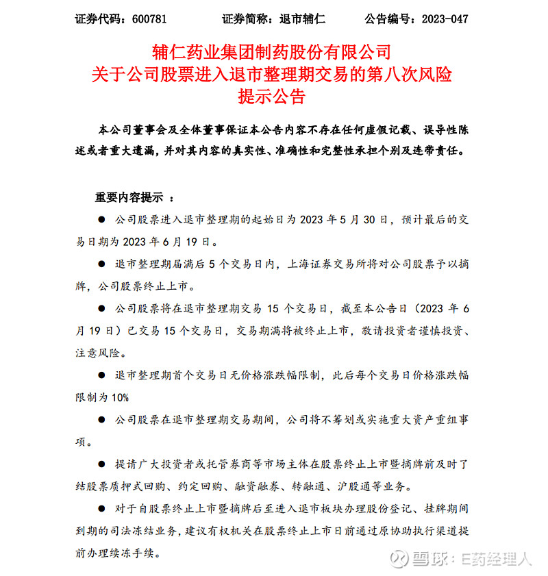
辅仁药业(退市辅仁)终究迎来正式退出资本市场的一刻。2023年6月19日,辅仁药业发布进入退市整理期后的第八次风险公告,按照此前的规定,在经过15天的整理期后,今天将是辅仁药业的最后交易日期。

(来源:上市公司公告)
此前根据相关报道,辅仁药业证券事务部工作人员表示,公司已于5月22日联系到朱文臣,并接到朱文臣本人通知,于当日签收了中国证监会的《立案告知书》。
一场实控人“失联”的闹剧终是以一种不太“体面”的方式落下帷幕。
这位曾经的河南首富或许此前从未想过,自己一度引以为豪的资本操作,最终却成为了束缚自己的枷锁。朱文臣因涉嫌信息披露违法违规,被证监会立案调查,同时还成为被限制高消费的“老赖”,但他并不是第一个从“神坛”跌落的首富:黑龙江前首富朱吉满夫妇被法院巨额执行悬赏1.1亿;普宁前首富马兴田一审被判处有期徒刑12年,沦为“阶下囚”;甘肃前首富阙文彬负债50亿元,曾经投入满腔豪情的恒康医疗已经换了实控人,自己已被踢出局……
命运像水车的轮子一样旋转着,昨天还高高在上的人,今天却屈居人下。如今,不谈企业发展只看个人现状,“首富”的结局也难免令人唏嘘。
终究是,枉费了意悬悬半世心,好一似,荡悠悠,三更梦。
并购造就的首富
2010年,胡润发布了第四次“胡润医药富豪榜”,朱吉满、朱文臣、马兴田、阙文彬第一次同时出现在了这一榜单上。四位各个地区的首富看似并没有什么太大的联系,或许谁也没有想到,曾经风光无限的他们,在数年中,走向了另一个意义上的殊途同归。
时间倒回到1995年。
这一年,已经入局医药行业两年的朱文臣正式把公司名改为“辅仁”,1997年,辅仁集团正式成立。
与此同时,身处祖国西北腹地的阙文彬,刚刚辞去了医药代表的工作,在次年成立了恒康发展有限公司,并在西藏发现了名为“独一味”的草药。1997年,独一味胶囊一经上市,立即就获得了市场上的“一致好评”。独一味迅速成为各大医院内外科手术、妇科的常用药,独一味仅次于云南白药,排在中国止血镇痛类中成药第二。
2008年,凭借着独一味带来的巨大收益,阙文彬带领着他的生物制药敲响了上市的钟声。2014年后,社会办医大火,跨界收购医院也成为一种风潮。这一年,阙文彬将独一味更名为恒康医疗,带着独一味提供的丰厚收入,开启了一段疯狂的扩张之路,大举收购医院及相关医药公司,从单一的中药业务,转向医疗服务为核心的“大健康”战略。
阙文彬曾经一次采访中向媒体解释:单独做医药是不行的,我们得把医药和医疗结合起来!2013年以后,恒康医疗总计收购了15家医院,触角延伸至辽宁、河南甚至海外的澳大利亚。到2015年,恒康医疗医疗服务收入已经超过药品收入,占营收比56.17%。恒康医疗市值也一路高歌猛进,在2015年到达了346亿元的最高点。
马兴田同样看到了社会办医的热潮,一向眼光锐利的他还看准了“互联网+”。2012年,首家康美医院落地,并在之后获批创立全国首家民营网络医院。截止到2018年9月底,康美总资产达到818.13亿元。
大规模背后是康美的疯狂扩张。2014~2018年的5年间,公司通过投资等使资产规模增长了3.11倍,仅2018年前9个月,公司投资现金流净流出45.97亿元,根据当时的公告,康美预计未来几年项目投资资金需求为443.91亿元。
朱文臣同样走上了并购的道路。他按照“品种为核心,并购的主线”的路子狂飙突进。
仅2001年~2009年,辅仁药业陆续收购河南焦作怀庆堂有限公司;并购河南当地药企开封制药厂,并重组了开封制药集团;买下信阳天康制药厂,以及对北京远策药业实施重组……一系列收购过后,公司规模迅速扩大,药品种类也从单一的中成药拓展到化学药、原料药等。
一份公开数据便能说明成果:2009年8月份,国务院发布了当年的《国家基本药物目录(基层医疗部分)》,其中包括化药、中成药共307个药品品种,在这307个药品品种中,辅仁药业就占到了138个,接近二分之一。在此前的宣传文章中,“国家的基本药品目录是600个药品品种的时候,辅仁药业占300个,400个的时候占200个,都是占到了二分之一。”
朱文臣有着那一代创业者敢拼敢搏的无畏精神,除了开始加速并购步伐之外,也开始寻觅在资本市场的机会。2006年,辅仁药业借助上海民丰实业,实现借壳上市。
而正是这一年开始,9亿身家的朱文臣开始成为各大富豪榜的常客。
彼时,朱文臣的“同姓兄弟”——身处黑龙江的朱吉满,也采用用了同样一种手段来实现拓宽版图。朱吉满曾在接受采访时放言:“一旦发现合适品种,就采取直接购买、合作研发、并购等方式把这个品种收过来。未来三年,我们将有3个一类新药上市。现在的誉衡药业就是一个药品整合商,新药资源只会越来越少,先拿到手再说。”
2010年誉衡药业登陆A股之后,誉衡药业先后斥129亿元巨资进行并购重组,高达27宗的案例中完成14宗,他先后收获了哈尔滨蒲公英药业、澳诺制药、上海华拓、南京万川、普德药业等公司。通过整合,誉衡药业从单一狭窄的骨科治疗领域进入到心脑血管、营养、抗肿瘤、糖尿病等多个治疗领域。
通过“吃”掉更小的“羊”,朱吉满一开始赚的盆满钵满。短短5年间,营收迅速从5亿元级别跨到30亿元级别,与此同时,朱吉满“黑龙江首富”、“东北药王”“并购狂人”等称号声名鹊起。
不难看出,他们的迅速发展壮大,几乎都来自于跑马圈地式的收购,但同时,也给后来的“爆雷”埋下了隐忧。
看不懂的资本局
"当你还只是一只羊时,的确不应将自己想像成一头象,但你完全可以联合另一只羊对付这头象,然后,再伺机吃掉这只羊。"
这是上世纪末属于医药行业的历史注脚。成为大象最快的途径便是肆意并购、野蛮生长。但并非所有的“羊”都能顺利消化。
有一则非常不起眼的外网“旧闻”:“2013年六月,中国企业家朱文臣(音译)以1547.5万美元的现金从约瑟夫·洛奇手中买下了7块地,其中位于索诺玛山谷南部的502英亩洛奇家族农场与葡园将被打造成“农家乐旅游场所”,之后便与当地专业队伍进行总体规划,包括为起泡酒品牌Bliss Canyon设计建造酒厂。”
这则消息并没有在国内引起任何的报道和关注,在辅仁药业的公开信息中也从未见过关于这起买卖的任何端倪,但是却能从中嗅到一丝丝“不对劲”。
1547.5万美元什么概念?2013年人民币对美元的汇率大概是6.2:1,也就意味着朱文臣花了将近1个亿收购了一家“农家乐”。而当年收购宋河酒厂和开封药业总共才花了1个亿。
真正让朱文臣登上河南首富位置的,是2002年他凭借地理优势,拿下了家乡鹿邑当地的宋河酒业。拥有“药”“酒”两大高毛利企业的朱文曾臣风头一时无两。有了宋河酒厂的成功,或许朱文臣已经“上头”。
朱文臣做酒,其他几位也没闲着:马兴田卖楼、朱吉满“挖”矿、阙文彬玩儿互联网金融……
2008年,凭借着独一味带来的巨大收益,阙文彬带领着他的生物制药敲响了上市的钟声。独一味曾给阙文彬带来了很高的收入,他开始不断的用这些资金扩张规模。甘肃阳坝铜业,就是他用独一味赚来的钱收购的。而后,又用该公司以100%的股权形式注入了绵阳高新。
而马兴田也并没有向下深挖互联网医院的发展,而是禁不住“炒房”的诱惑玩儿起了房地产。马兴田以控制的康美实业为主,向外扩张着大健康产业,在全国多地如火如荼的布局着康美健康小镇、康美健康城等项目。
资料显示,2017年7月,马兴田控制的康美实业出资成立了康美健康小镇投资有限公司,当时这家公司的法定代表人也同样为马兴田。7月,康美实业就宣布拟投资68亿元在普宁当地建设“健康小镇”,占地面积超2000亩。10月,市场上再次传出消息康美将在昆明建设千亩“健康城”。
2018年5月9日,由康美实业投资20亿元打造的康美丽江健康小镇项目在云南丽江举行启动仪式,按照项目介绍,丽江的这个项目名字叫康美健康颐养社区。
朱吉满曾经想要打造“符合欧美标准的制药公司”,但他的操作也同样让人看不懂:2015年,誉衡药业在深圳设立誉海金服,踏足互联网金融;设立誉衡基因,从事基因检测服务和大数据运营……同时,曾经利用10年时间,成功将誉衡药业推上A股并让自己身价暴涨的朱吉满,看到了资本的魔力,其中最具代表性的就是,朱吉满质押股权,然后信托借贷了16亿,凑够30亿收购了信邦制药21%股权。为了收购成功,还成立了6倍杠杆的并购基金。这次收购是一次真正意义上的资本“蛇吞象”。
他们曾经抓住了一个时代的机遇,迅速积累财富走上属于各自的人生巅峰,但在新的机遇来临时,与资本共舞多年的他们,或许已经被资本反控至无法抽身思考更多的事情。
破灭的造富神话
暴风雨前的黑夜,总是平静的,如果没有关键的“线头”扯出背后的一团乱麻,谁也不会想到,光鲜的首富外衣下,早已是一团糟乱。
2014年,BMS的纳武利尤单抗在日本上市,全球PD-1的竞赛发令枪打响的同时,中国的生物医药领域也正在酝酿着前所未有的变革。2015年,毕井泉上任国家药监局局长后,开启了中国药监政策的改革,中国创新药瞬间爆发出了蓬勃的生命力,资本大量涌入,当年一共批准了45个创新药,其中首创新药16个,占了全部的36%。
这一年是中国医药创新发展的元年,无数企业家和创业者看到了发展生物医药的大趋势,认准了“研发”将会是改变命运的关键,并纷纷踏入浪潮中。而这一年的首富们却在忙着为自己此前疯狂扩张“还债”。
2015年,一则内部人士对朱文臣的举报掀开了宋河酒厂收购内幕相关的风波,但事情很快被压了下去。虽然这件事最终并未引起太多的关注,但彼时的朱文臣和辅仁,其实已经被收购掏空了家底。当朱文臣想要把已经估价开药注入辅仁,再次提高辅仁的体量,而“内部人士”再次站出来举报,随后立马进入调查阶段。
2019年的“分红风波”,则正式揭开了辅仁药业财务危机的冰山一角。
2019年7月16日,辅仁药业发布2018年分红公告,以每10股派1元的方案,预计派发现金红利约6271.58万元。这是辅仁药业上市多年来为数不多的几次分红。仅仅三日后,辅仁药业“打脸”,称因资金压力较大,现金红利无法按时发放。令行业疑惑不解、令股民愤怒的是,根据2019年一季度财报,公司合并报表上有18.16亿元的货币资金。
账面有18亿元资金,却拿不出6000万元的分红,这一行为迅速引起了上交所与证监会的关注。在当年7月24日的问询函回复公告中,辅仁药业称截止2019年7月19日,公司及子公司拥有现金总额1.27亿元,其中受限金额1.23亿元,实际可用资金仅377.87万元。
不翼而飞的18亿资金,让辅仁连续多年财务造假的小动作曝光,而这时候行业才发现同时,朱文臣不仅连续多年非经营性占用上市公司资金,还利用辅仁药业,违规向辅仁集团及关联方提供担保:上市公司资金被掏空,辅仁药业成为控股股东的“提款机”。
被“卸妆”的辅仁药业早已千疮百孔:业绩多年下滑、资金亏损、资不抵债、背负多起债务诉讼……
因财务造假被“人肉”的还有康美药业。
2019年8月,康美药业收到证监会下发的《行政处罚及市场禁入事先告知书》,经证监会查明,2016年至2018年度,康美药业累计虚增营收近300亿元,累计虚增货币资金约887亿元,合计调增资产总额36.05亿元,累计向控股股东及其关联方提供非经营性资金116.19亿元。
当时,证监会对此事的通报中称“康美药业有预谋、有组织,长期、系统实施财务造假行为,恶意欺骗投资者,影响极为恶劣,后果特别严重。”并指出“康美药业等公司肆意妄为,毫无敬畏法治、敬畏投资者之心,丧失诚信底线,触碰法治红线,动摇了上市公司信息披露制度根基”。措辞之严厉实属罕见。
人们这才意识到,800亿资产的康美和超千亿市值的表现,不过只是会计写在纸面上的繁荣。
而恒康医疗风光几年后,业绩同样走上下坡路,2016年开始,业绩开始出现下滑,从2018年第三季度,恒康医疗由赢转亏。到了2018年第四季度,恒康医疗甚至亏损达14.18亿元,同比减少799%。此后,公司季报的亏损幅度虽然有所收窄,但一直未能扭亏。
医疗是一个回报周期较长的产业,而且需要精细化管理。但是在恒康医疗收购的医院中,多家医院均未完成对赌协议并引发诉讼,如兰考第一医院、堌阳医院、东方医院等。
其次,恒康医疗低估了医院收购以后随之而来的管理难题。在收购十几家医院后,恒康医疗并没有建立起一支成熟的医院管理团队,更多的是靠原有被收购医院管理层,经营、管理方面没有改善,提振业绩乏力。
与医院原股东的诉讼、收购后的巨额亏损、对赌协议的失败等问题,恒康医疗矛盾层出不穷。
阙文彬为“保壳”开始出售全资子公司及控股子公司股权,包括广安福源医院有限责任公司、澳大利亚全资子公司恒康医疗投资(澳大利亚)有限责任公司、四川恒康源药业有限公司等。
誉衡药业也同样开始卖身。在2015年开始拳头产品鹿瓜多肽注射液因辅助用药政策而“落下神坛”,销售额由逾亿元下降至千万元左右。此后,因普德药业、上海华拓、南京万川营收低于并购时的预期,誉衡药业计提商誉减值准备2.66亿元。这一数字到2019年飙升至26.15亿元,导致当年公司归母净利润亏损26.62亿元。
2018年,誉衡药业先后终止收购上海瑾呈和合肥天麦生物。此外,公司拟以不低于55亿元的价格向力鼎投资转让上海华拓、西藏誉衡阳光和普德药业三家公司;筹划引入战略投资者中健投资控股,拟以39.4亿元向其出售誉衡药业不低于35%的股权。但上述交易最终均未能实现。
犹如推到了第一块多米诺骨牌,随后,因股票质押爆仓、债务违约,誉衡集团及其一致行动人所持誉衡药业股票多次遭遇被动减持、司法冻结及轮候冻结、司法拍卖。
或许,正如塞万提斯在堂吉诃德中所说的那样“历史孕育了真理,他与时间抗衡,保存了人们的实践;他是往昔的见证,当今的教训,未来的借鉴。”
从已知的结果上去评论历史,可能是一件没有太多意义的事情,我们无法假设“如果在鼎盛时期寻找新的增长点”。在他们大刀阔斧前进的那一刻,风光无限的他们也曾成为无数人心中的造富神话,也曾经是无数人羡慕甚至崇拜的对象。当历史的车轮滚滚而过,我们能做的,或许是沿着前车的痕迹,总结着当下楼塌客散的教训:时代的红利并不能完全归于自身能力,在医药行业,如果不引进现代化经营理念与在产品和研发上做投入、下功夫,“跌落”的结局可能还将继续上演。
*声明:本文内容转载于网络,版权归原作者所有,转载目的在于传递信息,并不代表本平台观点。如涉及作品内容、版权和其它问题,请与本网站留言联系,我们将在第一时间删除!
(https://xueqiu.com/3483303916/253609056)



