盘点|535个大品种带量采购(附名单)
十一黄金周假期过后,不少带量采购都将迎来新的进展。
《关于印发深化医药卫生体制改革2023年下半年重点工作任务的通知》中提到,2023下半年,国家和省际联盟药品集采是重点。
一是开展新批次国采;二是各省(自治区、直辖市)年内至少开展一批(含省际联盟)药品和耗材带量采购;三是数量上的要求,国采和省采药品数量合计要达到450个。
距离年末还剩2个多月的时间,国采和各省药品带量采购都在加快脚步。业内有专家预测,假期后第九批国采将会迎来新进展,可能很快发布规则。与此同时,省级、省际联盟集采也在紧锣密鼓地向前推进。
01
第九批国采
相关规则或将发布
第九批国采各省已经完成相关药品采购需求量审核工作,接下来,相关规则或将发布。
第九批国采共纳入44个大品种,根据华招医药网数据,截至10月9日,第九批国采有部分品种,例如托莫西汀口服常释剂型、盐酸托莫西汀口服溶液等已经有了新的企业过评。
目前,过评企业数超过10家以上的品种有10个,包括盐酸左沙丁胺醇雾化吸入溶液(11)、头孢替安注射剂(12)、缩宫素注射剂(11)、来那度胺口服常释剂型(10+1)、特利加压素注射剂(12+1)、盐酸托莫西汀口服溶液(11+1)、葡萄糖酸钙注射剂型(10)、雷贝拉唑口服常释剂型(9+1)、奥美沙坦酯氨氯地平口服常释剂型(9+1)、阿奇霉素口服液体剂(9+2)。
根据多省发布的《关于组织医疗机构报送第九批国家组织药品集中采购品种需求量的通知》,采购需求量、数据填报质量等是关键,待相关规则发布后,这些重点或被再次强调。
02
十九省药品联盟集采结果公布
10月9日,河南省医保局发布《十九省(区、兵团)药品联盟采购公告(六)》,25个大品种中选。
由河南、山西、内蒙古、辽宁、吉林、黑龙江、安徽、江西、湖南、广西、海南、贵州、云南、西藏、陕西、青海、宁夏、新疆、新疆生产建设兵团等十九省(区、兵团)组成省际联盟,代表上述地区医药机构开展药品集中带量采购工作。
5月31日,河南省医保局发布《十九省(区、兵团)药品联盟采购公告(一)》,发布拟采购目录。本次采购的药品覆盖治疗领域极为广泛,包括血液和造血器官药、全身用抗感染药、心血管系统等。
本次十九省药品联盟集采以“综合评审+议价谈判”方式产生中选企业,在此基础上引入了复活拟中选机制,进一步调动药企参与的积极性。
03
全国中成药联盟集采
广东开展中选药品信息申报工作
10月8日,广东省医保局发布《关于落实全国中成药联盟药品带量采购和使用工作的通知》,明确中成药集采首年采购周期从2023年10月31日至2024年10月30日,采购周期为2年,视情况可延长1年。
广东省参加了其中12个药品,涉及55个企业。首年约定采购量为医疗机构在湖北医保服务平台确认的采购需求量,涉及医疗机构共900余家,合计采购量约1.4亿(片/粒/袋/支/丸)。
除广东外,目前已有北京、青海、宁夏等多地启动了全国中成药联盟集采结果的落地工作。
全国中成药联盟集采中选品种供应共涉68个报价代表品、140个非报价代表品,来自于63家药企。
中成药集采逐渐常态化。全国开展的中成药集采包括湖北牵头的首轮中成药集采(平均降幅42.27%)、广东牵头的6省中成药集采(平均降幅55.9%)、山东中成药集采(平均降幅44.31%)、北京中成药集采(平均降幅23%)已经覆盖30省的全国中成药集采(平均降幅49.36%)。
目前来看,不少省份的集采不仅包括化药,还有中成药和生物药等。例如,浙江第四批集采包含化药(32种)、中成药(10种)、生物药(10种),三大领域一次性覆盖;河北牵头的京津冀带量采购包括化药(84种)和生物制剂(10种)。
带量采购全领域覆盖的趋势愈加明显,这或许也是响应国家医保局的通知,《关于做好2023年医药集中采购和价格管理工作的通知》中提到,持续扩大药品集采覆盖面,一是省级药品集采重点针对未纳入国家集采的品种和未过评品种;二是省级集采药品要覆盖化学药、中成药、生物药三类。
04
中药配方颗粒带量采购新进展
10月7日,山东省公共资源交易中心发布《关于更正省际联盟中药配方颗粒集中带量采购部门申报信息的通知》,对9月28日公布的省际联盟中药配方颗粒集中带量采购申报信息予以更正。
本次申报信息予以更正的品种包括前胡配方颗粒、肉桂配方颗粒。
9月6日,山东省公共资源交易中心发布《中药配方颗粒采购联盟集中采购公告》,全国首批中药配方颗粒集采的钟声正式敲响,200个中药配方颗粒集采正式开始。
根据安排,本次中药配方颗粒集采中选结果有望在10月中旬产生。
05
多地启动国采续签工作
10月7日,广东省发布《关于做好第五批国家集采中选药品续签工作的通知》,续签包括32个品种,涉及医疗机构共2177家,合计采购量共2.2亿(片、粒、袋、支)。
此次续签品种采购周期自2023年10月9日起至2024年10月8日。
《通知》强调,各地医保部门要按照采购文件要求及时将约定采购量分解至辖区内相关医疗机构;各采购平台组织中选企业、配送企业与医疗机构签订购销合同。全省各地医疗机构具体使用的续签品种约定采购量已在文件中予以公布,并明确协议期内医疗机构优先使用本次续签中选产品,确保完成约定采购量。
国采续约的还有河南省。河南省牵头的十四省联盟针对国家集采到期品种进行续约,企业开始申报产品信息。
河南省结合国采执行实际情况,接续采购统筹考虑国采时竞争是否充分、降价是否到位等因素,区分采购单一、采购单二分别进行集中带量采购。
注:品种未去重。
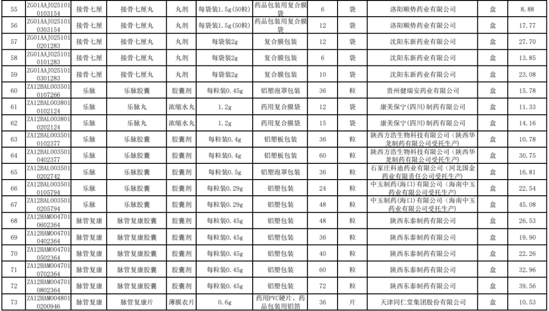
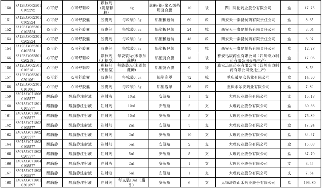
附:十九省(区、兵团)药品联盟集中带量采购中选结果


省际联盟中药配方颗粒集中带量采购申报信息更正表

中药配方颗粒集采品种目录





全国中成药联盟集采












国采期满药品十四省(区、兵团)联盟接续采购目录



*声明:本文内容转载于网络,版权归原作者所有,转载目的在于传递信息,并不代表本平台观点。如涉及作品内容、版权和其它问题,请与本网站留言联系,我们将在第一时间删除!
(https://mp.weixin.qq.com/s/Yj4Xr21CVFz7zZY3r-MutA)



