167个品种,带量采购(附名单)
时至年末,不少地方带量采购更新了进度,向“450个”目标前进。
根据《关于印发深化医药卫生体制改革2023年下半年重点工作任务的通知》,今年下半年国家和省际联盟药品集采是重点。各省(自治区、直辖市)年内至少开展一批(含省际联盟)药品和耗材带量采购。此外,国采和省采药品数量合计要达到450个。
12月3日,在由赛柏蓝承办的第42届中国医药产业发展高峰论坛上,有专家指出,深化药品和医用耗材集中带量采购制度改革,常态化制度化实施国家组织药品集中带量采购,规范地方开展集中带量采购,形成国家、省级、跨地区联盟采购相互配合、协同推进的工作格局。国家地方有所侧重开展带量采购,突出重点、促进临床合理使用和产品价格回归。
目前来看,各地在开展地方带量采购上,通过各自形式创新,让更多药品价格回归合理。
01
48个品种,98条拟中选结果产生
12月6日,福建省药械联合采购中心发布其第四批药品集中带量采购化学药品类拟中选及拟备供结果,执行周期到2025年12月31日。
本次采购目录共涉及50个化药品种,目前除苯扎氯氨、拉贝洛尔外的48个品种均有拟中选结果产生。

此前符合申报规则药品共354个,目前共产生98条拟中选结果和69条拟备选结果,以此计算的拟中选率约为27.7%,共74个药品获得100%约定采购量,涉及正大天晴、华润三九等药企。
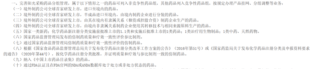
本次集中带量采购同通用名品种根据相关资质分为A、B两组,下述十类非竞争性药品组的药品列入A组,除A组药品以外的其他药品列入B组,此次的98条拟中选结果中45条为A组拟中选,53条为B组拟中选。

02
46个品种,13省联盟集采
12月6日,广东省药品交易中心发布《广东联盟阿莫西林等药品集中带量采购文件(征求意见稿)》,拟对46个品种81个药品剂型展开集采。

本次集采品种范围覆盖阿莫西林等45个第一批、第三批国采品种的76个药品剂型,以及第二批国采品种头孢氨苄的5个药品剂型,其中广东联盟已在2021年针对阿莫西林等45个品种展开过为期两年的集采。
参与本次集采联盟地区共13省(区、兵团),分别为广东、山西、江西、湖南、湖北、广西、海南、贵州、甘肃、青海、宁夏、新疆、新疆生产建设兵团,采购周期原则上到2025年12月31日,结果执行时间等由各联盟省(区)自行公布。
在广东联盟上一批针对阿莫西林等45个品种集采工作中,征求意见稿发布的三个半月左右集采正式文件公布,之后一个月,拟中选和中选结果相继出炉,总周期不到五个月,此次新一轮集采或将在此基础上进一步提速。
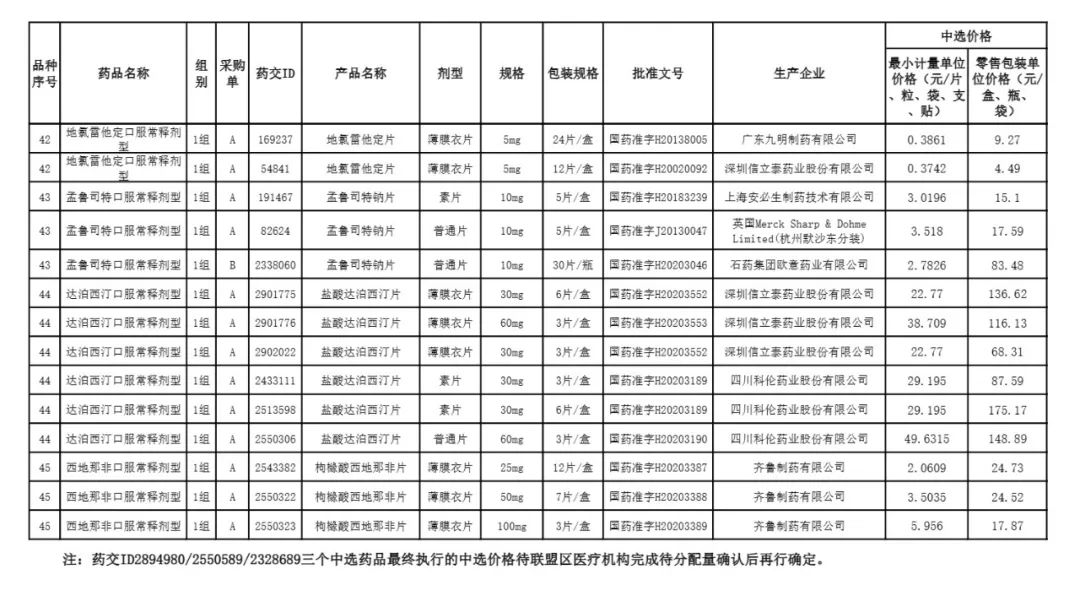
本次集采采取线上报价方式,最高有效申报价等信息将另行发布(上一批中选价参考文末附件)。
031
注射剂占比超八成
201条中选结果即将执行
12月5日,辽宁省公共资源交易中心发布《关于做好十九省药品联盟集中带量采购中选结果执行工作的通知》,计划于2023年12月31日24时开始执行中选结果。
此次19省药品联盟由河南牵头,覆盖河南、山西、内蒙古、辽宁、吉林、黑龙江、安徽、江西、湖南、广西、海南、贵州、云南、西藏、陕西、青海、宁夏、新疆、新疆生产建设兵团等十九省(区、兵团)。
集采范围覆盖肌苷注射剂、甘露醇注射剂、破伤风人免疫球蛋白等24个品种,其中多个品种曾被列入短缺药品清单。
据河南省医保局11月20日发布的中选产品清单,除去因未按要求申报关联关系等因素被取消中选资格的企业外,此次联盟集采的24个品种共产生201条中选结果,涉及102家药企(已去重,具体名单见文末)。
配送关系建立方面,辽宁省表示各中选药品生产企业按照同1个通用名的所有产品每个地市只能选定1家配送企业的原则,自主审慎选定配送企业,避免出现配送企业无法完成配送任务的现象发生。
04
十五省联盟带量采购
上海地区中选及备供供应药品挂网
12月4日,上海阳光医药采购网发布《关于开展十五省(区、市)联盟地区药品集中采购(SHLM-YD2023-1)上海地区中选及备供供应药品挂网工作的通知》。
从12月4日起,企业可登录“上海市医药采购服务与监管信息系统”进入“药品申报”子栏目,在挂网类型中选择“十五省(区、市)联盟地区药品集采上海地区中选及备供药品(SHLM-YD2023-1)”通道申报药品相关信息。企业申报时须在“申报情况说明”中注明“主供”或者“备供”。申报挂网截止时间为12月20日。
十五省(区、市)联盟共有49个药品中选,包括盐酸氨溴索片、盐酸氨溴索分散片、盐酸氨溴索胶囊、多潘立酮片等,均是国家集采即将到期的品种,多为慢病常见病用药。
本次带量采购由北京、天津、上海、浙江、安徽、福建、江西、山东、湖北、湖南、重庆、四川、云南、西藏、甘肃组成,成立国家集采药品接续上海联盟采购办公室开展。
05
第九批国采部分品种第二备供企业遴选工作开展
12月6日,湖南省医保局发布《关于开展第九批国家组织药品集中采购部分品种第二备供企业遴选工作的通知》。
遴选规则包括4个方面:运输保障、生产产能、产品覆盖率、供应价格。根据上述综合评定,得分最高者为同产品组第二备供企业;如果综合得分相同,按运输保障、产品覆盖率、生产产能、供应顺序价格,得分高者优先原则确定。
同样发布第九批国采第二备供相关通知的省份还有山西、安徽、陕西、四川、西藏。
第九批国采共有41个品种中选。根据国家医保局消息,全国患者有望在2024年3月用上本次集采降价后的中选产品。
在由赛柏蓝承办的第42届中国医药产业发展高峰论坛上,有专家表示,集采下,药品“腾笼换鸟”效应明显,院外市场格局明显上升,销售费率下降、研发费率上升。
集采给药品市场带来的作用明显。根据米内网数据,已有78个化学药品种符合申报条件企业数≥5家且未纳入国采。
福建第四批化药集采拟中选结果:





广东联盟【上一批】中选价格参考:


















十九省联盟:

十五省联盟:




第九批:

*声明:本文内容转载于网络,版权归原作者所有,转载目的在于传递信息,并不代表本平台观点。如涉及作品内容、版权和其它问题,请与本网站留言联系,我们将在第一时间删除!
(https://mp.weixin.qq.com/s/iMQ8hU70c2DNJ1A8XZhZWg)



