融资不断 炸雷频频 叮当快药等互联网医疗企业们究竟“健康”吗
文 | haon
在线看病开药,到底靠不靠谱?
这个问题似乎一直被质疑,答案从未见分晓。
互联网医疗曾经如雨后春笋般涌起,但似乎又一直雷声大雨点小一般,没有真正势如破竹地像预期一样改变或颠覆人们的生活。
即使2020年因为疫情,各大互联网医疗平台用户激增,迎来一波高潮,但随着疫情进入常态化,流量减退,这个行业依然没有快速发展起来,许多难题又回到起点。
如今,一大批企业已经被淘汰,存活下来的老牌互联网医疗企业,迎来了阿里、京东等互联网巨头,以及老牌连锁药店、药企、流通企业等更强大的对手。
在行业仍然处在摸索期、商业前景未明朗的情况下,在巨头环伺的压力下,这些互联网医疗企业究竟是否还在“健康”发展成为关注焦点。
同样值得关注的是,在押注互联网医疗多年的时间里,许多淘金者铩羽而归,许多资本已经化为泡沫,如今热潮过后,新入局的资本押宝的是哪些未来,我们也很好奇。
叮当快药 风波之下 融资加码
6月8日,叮当快药宣布获得新一轮融资,规模达2.2亿美元,由TPG亚洲基金(TPG Capital Asia)领投,旨在加快实施叮当快药‘医+检+药+险’的健康到家战略。
此前,叮当快药已从软银中国资本、招银国际资本、中金智德、国药中金、泰康人寿、龙门投资、海尔医疗等知名投资机构获得累计融资超22亿元人民币。
叮当快药是老牌OTC药企仁和药业董事长杨文龙二次创业的医药电商企业,2014年,仁和药业投入500万元天使轮投资创办叮当快药,以O2O送药业务起家。
2015年-2016年间,快方送药、药给力、药快好等一批O2O送药平台快速涌现,又很快陨落。叮当快药是在资本的加持下,成为少数存活下来的胜者,然而残酷的是,如今其面对的格局是与互联网、连锁零售药店、医药流通企业等各类巨头分食,在巨头环伺下,叮当快药如何杀出重围备受关注。
值得注意的是,在叮当快药新融资宣布之前,闹出了“股东集体退出,注册资本减半”的风波。
根据公众号“财健道”报道,5月20日,叮当快药泰康人寿等18名机构股东集体退出,此外,公司注册资本由9947.68万元人民币减半至5294.12万元人民币,同时公司经营范围新增物业管理、出租办公用房。
有行业人士指出,“机构股东和董监事大撤退、注册资本减半、出租办公用房”,这些听起来敏感的迹象或许是出于叮当快药出现现金流危机,不多对于这些猜测和报道,叮当快药相关工作人员表示都是不实信息。
平安健康 换帅撤高管 六年亏损近47亿元
2020年5月,平安好医生(已改名:平安健康)高层人事出现“地震级”调整,公司前任董事长王涛被罢免。
除此之外,平安好医生联席公司秘书林源也被免职,后来又传出公司COO白雪、CFO吴宗逊、CTO 王齐也离开各自岗位,由新的管理人员接任。
“持续无法让公司业绩扭亏为盈”——是业界分析平安好医生换帅的主要原因。
资料显示,自2015年至2019年,平安好医生归母净利润分别为分别为-3.24亿元、-7.58亿元、-10.01亿元、-9.11亿元和-7.34亿元,连续亏损。
换帅后,平安好医生启动“全面战略升级”,聚焦渠道、服务、能力三大方向,并推出全新服务品牌"平安医家",构建医患沟通桥梁,加强医生资源维护然而战略升级效果似乎还未显现。
财报显示,2020财年平安好医生仍然巨亏9.49亿元。
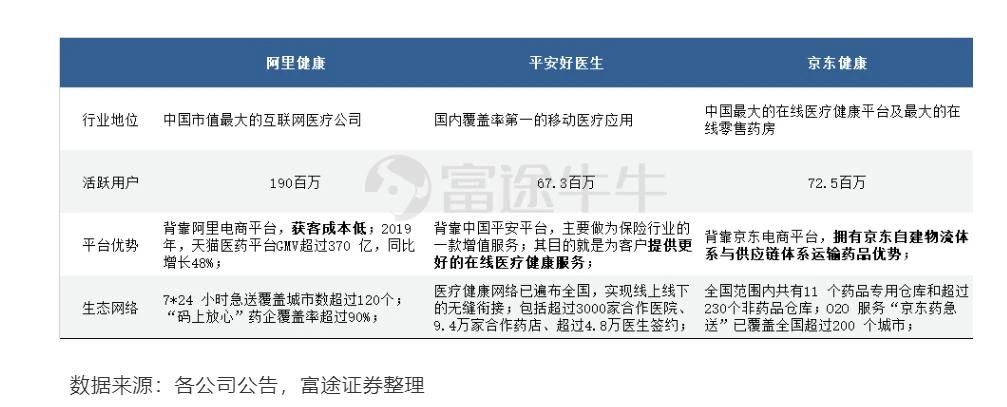
值得关注的是,同样是背靠大树,平安健康相较于京东健康、阿里健康的盈利模式仍然有些差距。
京东健康与阿里健康的收入结构和业务模式非常相近,均以自营电商为主,核心收入来自医药和健康产品销售,其余收入则来自线上开放平台、广告以及线上医疗等其他服务。平安好医生主要以销售产品收入和提供服务收入。

在平安好医生持续巨亏之时,阿里健康2020年上半年就已经实现扭亏为盈,2020年阿里健康财报显示:净亏损收窄至1570万元,较去年同期缩窄82.9%,经调整后利润净额达到人民币2.6亿元,同比增长114.8%。2021财年阿里健康一季度已经实现年度扭亏为盈。
京东健康上市后首份业绩公告显示2020年收入大增净利润7.5亿元。
微医上市 一拖再拖
作为“中国互联网医疗领先者”,似乎每隔一段时间,就出现一次有关微医上市的消息。
早在2018年5月份完成5亿美元Pre-IPO融资时,微医就宣布计划将旗下微医疗、微医药、微医保三块HMO相关业务作为整体赴港上市。
2020年1月初,微医举牌A股上市公司易联众,并增持成为第二大股东,被市场解读为想通过借壳方式登录资本市场,但是此后微医没有继续操作。
2020年3月,微医再传赴港IPO,后也不了了之。
最新消息是——2021年4月,微医向港交所正式递交了上市申请,目前结果还没出来。
微医起步于2010年成立的挂号网,是最早一批互联网医疗企业,有过许多创举与成绩。
早在2015年,微医就创建了国内第一家互联网医院,即乌镇互联网医院,开创了在线诊疗、处方流转、医保在线支付等互联网医疗的先河。
值得关注的是微医和目前上市的三家互联网医疗企业阿里健康、京东健康、平安健康并称“四大天王”,但微医却走了一条与其他三家截然不同的路线。
阿里健康、京东健康靠卖药和健康产品为主,平安健康也有卖药和医疗服务,但微医的收入主要通过健康服务、微医移动医疗平台等,为患者提供分诊导诊、预约挂号、医疗支付服务、健康维护等医疗和服务。
招股书显示,在过去的2018年、2019年和2020年三个财政年度,微医的营业收入分别为2.55亿、5.06亿和 18.32亿元人民币,相应的净利润分别为 -40.52亿、-19.37亿和 -19.14亿元人民币。
目前持续亏损、盈利难题依然未解决仍然是微医最大的痛点之一。
有分析称尽管微医有其先发优势,营收增长较快,但销售及营销开支等较大,如果盈利难题依然未解决,如今IPO将会越来越难俘获投资者的青睐,特别是相比有大平台给予流量支撑及技术支持的同行,微医的先发优势正在被消耗,未来无论是业务开拓及盈利都面临更大的挑战。
互联网卖药乱象:秒开处方泛滥、审核形同虚设
整体而言,大部分互联网医疗巨头平台的业务都比较倚重卖药业务,其中网络处方药的逐步放开,为这些平台带来了巨大市场空间,也产生了许多乱象,其中“秒开处方泛滥、审核形同虚设”等乱象带来诸多隐患。
此前已经有许多媒体曝光互联网医药平台秒开处方药的乱象,人民日报也曾公开点名批评。但就我们今日测试而言,这一现象仍未得到规范改善。
我们尝试通过美团买药、美团上的叮当快药,京东健康、阿里健康购买同一款处方药——“葵花护肝片”时,发现处方审核仍然毫不费力,如走过场。
其中,美团买药以及美团上的叮当快药都是先付款后再提交资料,如果没有处方,可以选择在线问诊,夸张的是,选择在线问诊后,在用户还没开口下,医生就一口气说完所有的话,把处方发给我们,结束会话。


阿里健康和京东健康则需要买药之前填写好资料,再付款,提交审核,同样是如果没有处方,可以选择在线问诊,问诊后也是秒开处方。
对于这样的乱象,有专家表示,处方药在使用过程中离不开专业医生的诊断和药师的指导,互联网医药平台物流可以追求快,但健康不能只图快,而应更多考虑用药安全性和有效性。即使下一步在网售处方药上有所放开,也不意味着可以滥用处方药。一旦酿成悲剧,后果不堪设想。
参考资料:财健道《18名股东集体退出,注册资本减半,叮当快药怎么了》
*声明:本文内容转载于网络,版权归原作者所有,转载目的在于传递信息,并不代表本平台观点。如涉及作品内容、版权和其它问题,请与本网站留言联系,我们将在第一时间删除!
(https://med.sina.com/article_detail_111_2_100700.html)



