通知!2023国谈成功药品,马上采购(附名单)
多地陆续安排2023年国谈相关药品挂网,国谈成功药品即将开始采购。
01
多省发布2023国谈相关药品挂网采购通知
新版医保目录即将实施
12月18日,宁夏回族自治区公共资源交易服务中心发布《关于开展2023年国家谈判相关药品挂网采购工作的通知》。

申报范围为2023年协议期内谈判药品(含竞价药品),本次申报仅限于国家谈判药品企业、竞价药品企业。申报时间从即日起至2023年12月21日。
本次对2023年协议期内谈判药品和竞价药品申报做出了不同的要求。药品企业无需提交挂网价格。谈判药品的挂网价格不高于支付标准。参与目录准入竞价的企业,在支付标准有效期内,其竞价药品挂网价格不高于参与竞价时的报价。
湖北省也发布了相关通知。同日,湖北省医保局发布《关于做好2023年版国家医保谈判药品申报调整工作的通知》,纳入2023年国家医保谈判药品的国内药品生产企业、药品上市许可持有人、药品上市许可持有人(为境外企业)指定的进口药品全国总代理,按要求对其药品进行申报调整。
此前,广东等地也发布了关于2023年国家医保谈判相关药品挂网工作的通知。

注:完整表格见文末
经过各省相关挂网程序及公示期后,新版医保目录的药品将开始采购。
本次医保目录名单新增126个药品,1个药品调出。本次调整后,目录内药品总数将增至3088种,其中西药1698种、中成药1390种、中药饮片892种。新版医保目录将于明年1月1日正式实施。
为了提高国谈药品可及性,12月15日,国家医保局官网公布了对“推动国家医保谈判药品落地的提案”的回复函。接下来,国家医保局将通过四大举措,包括:明确挂网、配备要求;出台技术规范,加快电子处方流转;规范准入程序,及时纳入符合条件的定点零售药店;完善支付政策,不断提高谈判药品供应保障水平等切实推动国家医保药品目录调整结果落地实施。
02
大批药品医保支付将“解禁”,或利好相关企业
继续医保基金监管强化
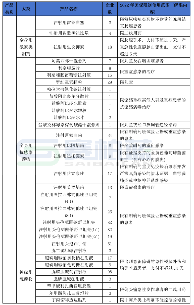
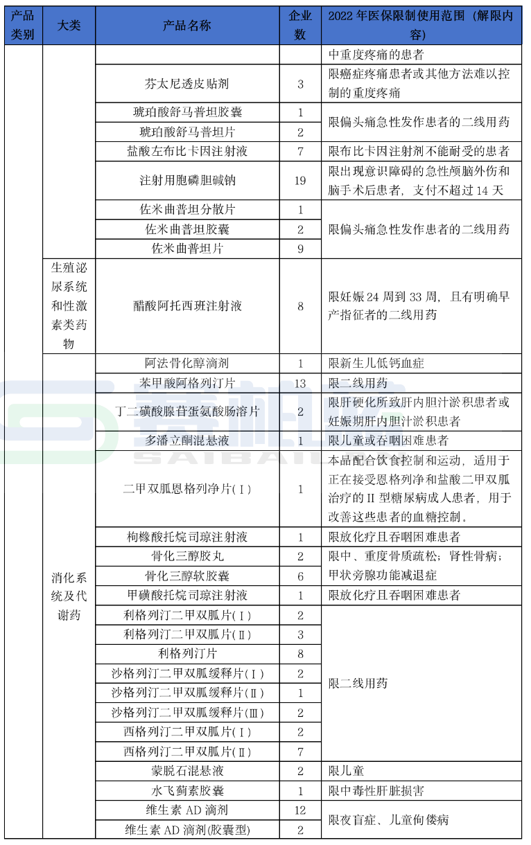
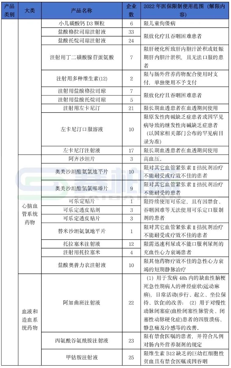
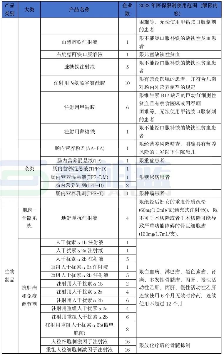
从本次医保目录名单可以看到,不少药品医保支付做出了调整,这也意味着,大批药品医保支付将“解禁”。
业内有人士认为,国家取消对一些药品的限制条件,有助于市场放量,进而提高患者用药可及性。
及时调整医保目录内药品限定支付范围、放开部分药品医保报销限制,对合理使用医保基金起到了积极作用,也显示医保基金的底气。
不过,根据相关规定,医疗保险统筹基金支付《药品目录》内药品所发生的费用,必须由医生开具处方或住院医嘱,参保患者自行购买药品发生的费用,由个人账户或个人自付。要想符合报销条件,还需在限制范围内使用医保药品。
除了对药品医保支付进行范围限制,国家医保局还通过带量采购,DRG、DIP等支付方式改革,强化医保基金的监管,进而加强药品使用监管能力和水平。
12月15日,由亿欧大健康主办的CHS2023第八届中国大健康产业升级峰会,有专家表示,医保局通过DRG付费试点,推动医保高质量发展。DRG/DIP系统是辅助医院进行结算的工具,医院端仍有大量系统需求未被满足,DRG/DIP系统的市场空间将在2024年前被大量释放。通过DRG付费,医保基金不超支,使用效率更加高效,对医疗机构和医保患者的管理更加精准。
国家医保局制定的《DRG/DIP支付方式改革三年行动计划》明确,到2025年底,DRG/DIP支付方式覆盖所有符合条件的开展住院服务的医疗机构,基本实现病种、医保基金全覆盖。
对于药品限定支付范围,今年目录调整要求协议期内谈判药品和竞价药品执行全国统一的医保支付标准,本次调整新纳入目录的国家组织集中带量采购中选药品以其中选价格作为支付标准,各统筹地区根据基金承受能力确定其自付比例和报销比例。
与此同时,同通用名下价格不高于支付标准的竞价药品和国家集采中选药品或有机会优先纳入定点医疗机构和“双通道”药店配备范围。
这无疑将利好部分药企,其药品将有机会通过更优的渠道进院和“双通道”药店,带动销售增长。
在本次医保目录公布之前,已经有不少省份对该省“双通道”药店和药品进行公示。例如,北京市医保局曾对18家国家医保谈判药品“双通道”管理试点药店进行公示,按照其要求,国谈药在试点医疗机构和协议药店执行统一的支付标准和价格等。后续,或将还有更多省份更新“双通道”药店名单。
附:

第一批国家医保谈判药品 “双通道”管理试点药店名单(北京)

2023版医保目录协议期内谈判药品




























































*声明:本文内容转载于网络,版权归原作者所有,转载目的在于传递信息,并不代表本平台观点。如涉及作品内容、版权和其它问题,请与本网站留言联系,我们将在第一时间删除!
(https://mp.weixin.qq.com/s/OfvwXIyCGT3_231o3x79Hw)



