国家财政部下发20亿 事关医疗器械
1、医药大省,执行首批带量采购
6月7日,湖北省医药价格和招标采购管理服务网发布《关于执行湖北省首批药品集中带量采购结果的通知》(以下简称“《通知》”)。

根据《通知》内容,湖北省本次带量采购中选药品为23个通用名药品124个中选品规,为武汉市药械联合采购办公室分别公布的《湖北省首批药品集中带量采购中选结果》的113个中选品规和《湖北省首批药品集中带量采购补充谈判议价中选品种清单》的11个中选品规。
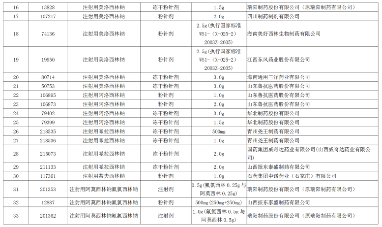
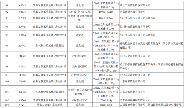
中选品种包括盐酸左氧氟沙星、多索茶碱、环丙沙星等多个常用的注射剂大品种。涉及的中选企业包括湖南科伦制药、石药集团等多家知名药企。
本次《通知》明确了药品的实施范围和时间。当采购周期内国家或省际联盟药品带量采购中选结果与湖北省药品集中带量采购中选结果重叠时,采购周期内执行湖北省药品集中带量采购中选结果,采购周期结束后再执行国家或省际联盟药品集中带量采购中选结果。2021年6月20日,湖北省相关医药机构全面启动采购和使用工作。
《通知》中还强调了优先使用中选药品,各医药机构应严格执行集中采购中选结果,并在省级采购平台进行线上采购,确保采购周期内完成约定采购量。完善中选药品优先采购和合理使用机制,鼓励合理使用集中采购中选药品,将中选药品使用情况纳入医疗机构和医务人员绩效考核。
这是湖北省首批药品进行集中带量采购,而湖北省做为医药大省,执行带量采购的结果也将对其它省产生一定的示范作用。
2、注射剂是省带量采购的大方向
根据《通知》,本次湖北省首批带量采购的23个品种都是注射剂。从此前各省发布的带量采购品种也可以看出,注射剂仍是省带量采购的大方向。
6月2日,黑龙江省药品集中采购网发布的《“八省二区”省际联盟药品带量采购公告》显示,有21个大品种入选,其中注射剂高达19个,约占比本次带量采购药品的90%。
5月17日,宁夏医疗保障局发布《宁夏回族自治区医保局卫生健康委药监局公共资源交易管理局关于执行第一批省际联盟药品集中带量采购中选结果的通知》显示,中选品种为12个,其中10个为注射剂。
众所周知,注射剂是我国医疗行业的重要药品。虽然近年来受“限抗令”、门诊输液监管等政策的影响,注射剂市场年增长率有所下降,但其市场规模仍不断扩大。据米内网数据显示,2019年中国公立医疗机构终端化药注射剂市场规模已超6300亿元。与此同时,注射剂占用医保基金的份额不断提高。根据中国药学会发布的《2018年度医院用药监测报告》显示,注射剂使用金额占比高达62.62%。
随着注射剂一致性评价政策的正式落地,以及在医保控费的趋势下,预计之后将会有更多注射剂被纳入集采,这也意味着注射剂品种降价已经成为趋势,未来千亿注射剂市场将面临洗牌。
3、大批药品实现降价
据了解,在2020年11月,湖北省医保局就正式启动湖北省首批药品集中带量采购,对23种药品进行了专项集采。此次采购工作在省医保局指导下,由武汉市具体操作。在完成预采购量申报、专家评审、资质审核、报价议价、拟中选结果公示、补充议价等各项程序后,湖北省公布了带量采购结果。多个常用注射剂大品种降幅明显,中选产品与全国最低价相比,最高降幅85.38%,平均降幅31.51%。与省挂网价相比,最高降幅96.24%,平均降幅36.94%。
众所周知,不管是国家集采还是带量采购的药品,最终都是为了实现降价。近几年来,各省级带量采购政策也在逐渐落地。
除了湖北省,多个省份都发布了带量采购相关文件。例如,山西省人民政府办公厅印发了《关于推动药品集中带量采购工作常态化制度化开展和医用耗材分类集中采购的实施意见》;安徽省医疗保障局发布《关于印发2021年度安徽省药品集中带量采购工作方案的通知》。
目前,已有湖南、河北、福建、江西等省份开始探索地方带量采购。在督促新带量采购结果落地的同时,国家也在积极推进省级药品和高值耗材集中带量采购。
此前的省集采中,各省带量采购的降价幅度都很大。例如山东省首批40个药品集中带量采购,药品平均降幅达60%以上,有近十个品规降幅达到90%;此外,在江苏省第一轮带量采购中,14个品种中11个谈判成功,最大降幅93%,充分竞争组平均降幅42%。
值得注意的是,降价的影响,不只局限在一个省的市场。2月3日,湖南省发布《关于开展2021年第一轮省际价格联动工作的通知》,将对8807个药品进行价格联动,通知指出,企业需申报全国最低省级中标(挂网),未在规定时间申报联动价格信息的药品,视为放弃联动。保留其省采购平台内原挂网价格信息,并按照《通知》相关要求,暂停其挂网资格,且两年内不接受该药品再次申请挂网。
据悉,湖北省通过集中带量采购,是为了进一步减轻患者的医疗负担,让更多患者受益。未来,可能还有更多省将进行药品带量采购,在实现更多药品降价的同时,药企之间的竞争也将更加激烈。
附:湖北省首批药品集中带量采购中选药品清单






*声明:本文内容转载于网络,版权归原作者所有,转载目的在于传递信息,并不代表本平台观点。如涉及作品内容、版权和其它问题,请与本网站留言联系,我们将在第一时间删除!
(https://med.sina.com/article_detail_103_1_100731.html)



