医药大省发文|防范药企商业贿赂
01
多地严禁医药生产企业商业贿赂
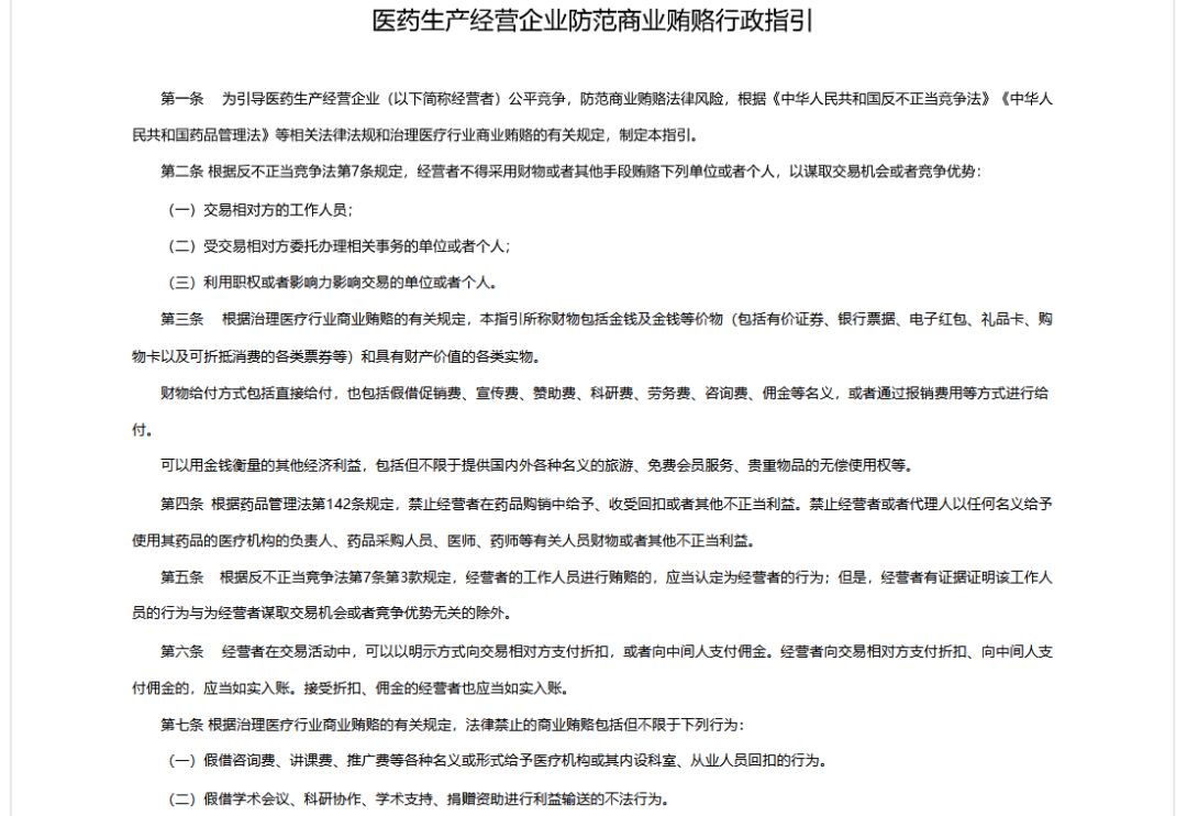
3月8日,河南省市场监督管理局发布《医药生产经营企业防范商业贿赂行政指引》(以下简称《行政指引》)的通告。
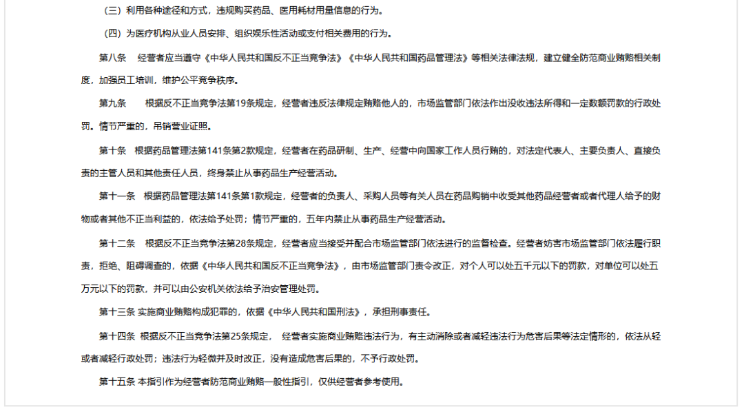
《行政指引》规定,经营者违反法律规定贿赂他人的,市场监管部门依法作出没收违法所得和一定数额罚款的行政处罚。情节严重的,吊销营业证照。经营者在药品研制、生产、经营中向国家工作人员行贿的,对法定代表人、主要负责人、直接负责的主管人员和其他责任人员,终身禁止从事药品生产经营活动。经营者的负责人、采购人员等有关人员在药品购销中收受其他药品经营者或者代理人给予的财物或者其他不正当利益的,依法给予处罚;情节严重的,五年内禁止从事药品生产经营活动。
本次《行政指引》是在《中华人民共和国反不正当竞争法》《中华人民共和国药品管理法》等相关法律法规下制定,引导医药生产经营企业公平竞争,防范商业贿赂法律风险。

为期一年的全国医药领域腐败问题集中整治工作正在进行中,此前,湖南等地发布告诫函,严禁医药领域防范商业贿赂行为,并对药企、医药代表和销售人员做出规范;北京、福建、重庆、青海、山西、云南等地公开举报电话,聚焦医药公司多种形式的商业贿赂。
梳理各地发布的文件来看,医药企业要建立和完善企业内部反商业贿赂制度机制,加强企业内部廉政教育和监督制约,全面组织开展自查自纠。同时,各种在药品、医疗器械研制、注册、生产、经营过程中实施商业贿赂的形式都被严禁。
《行政指引》指出,根据反不正当竞争法第7条规定,经营者不得采用财物或者其他手段贿赂下列单位或者个人,以谋取交易机会或者竞争优势。

在医药反腐中,“行贿”行为早已被严令禁止,并且惩罚力度还在不断加大。
今年3月1日起,《中华人民共和国刑法修正案(十二)》正式施行,此次修改明确对一些严重行贿情形加大刑事追责力度,对犯行贿罪最高可判处无期徒刑。修正案中提到:在生态环境、财政金融、安全生产、食品药品、防灾救灾、社会保障、教育、医疗等领域行贿,实施违法犯罪的活动将从重处罚。
二十届中央纪委二次全会指出,坚决查处新型腐败和隐性腐败。坚持受贿行贿一起查,加大对行贿行为惩治力度。
02
药品生产、供应、销售、使用、报销...是监管重点
根据药品管理法第142条规定,禁止经营者在药品购销中给予、收受回扣或者其他不正当利益。禁止经营者或者代理人以任何名义给予使用其药品的医疗机构的负责人、药品采购人员、医师、药师等有关人员财物或者其他不正当利益。
医药购销存在使用、采购、决策三个关键环节,如果出现管理不善、监管不力,可能导致三个环节存在严重廉洁风险。
中央纪委国家监委网站在一篇文章中指出,在采购环节,临床科室医生提出用药申请后,由医院药剂科具体实施购药行为。药剂科在药品采购、调剂、审核供应商名单,以及药事管理委员会评估药品效能等方面具备重要话语权,成为不法药商的“必争之地”。
长期以来,药品生产、供应、销售、使用、报销等环节都是监管的重点。
全国医药领域腐败问题集中整治工作视频会议曾强调,以“零容忍”态度坚决惩处腐败,大力营造风清气朗的医药领域发展环境......针对医药领域生产、供应、销售、使用、报销等重点环节和“关键少数”,坚持标本兼治、纠建并举,坚持较真碰硬、宽严相济,深入开展医药行业全领域、全链条、全覆盖的系统治理,进一步形成高压态势,一体推进“不敢腐、不能腐、不想腐”。
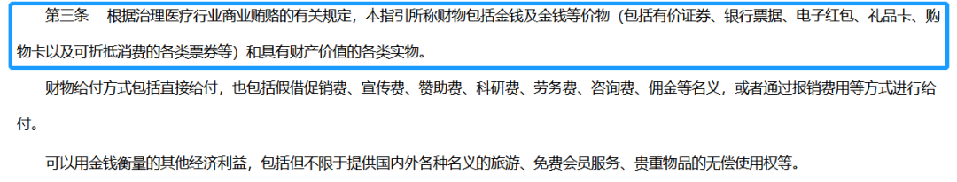
目前来看,商业贿赂形式多样,《行政指引》的第三条直接指出了具体的“财物”,即——

根据治理医疗行业商业贿赂的有关规定,法律禁止的商业贿赂包括但不限于下列行为——

河南省是医药大省,虽然《行政指引》是作为经营者防范商业贿赂的一般性指引,但对于其它省份也有一定参考意义。
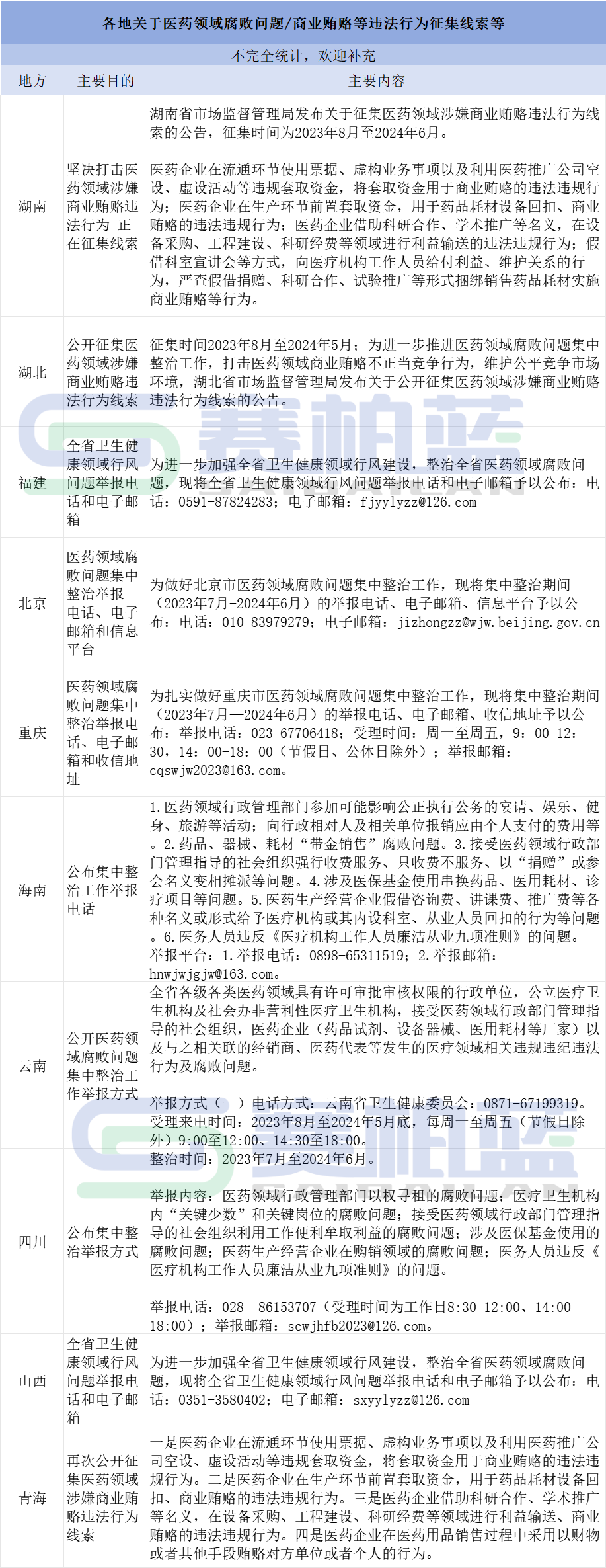
附:各地关于医药领域腐败问题/商业贿赂等违法行为征集线索等

河南省市场监督管理局《医药生产经营企业防范商业贿赂行政指引》全文



*声明:本文内容转载于网络,版权归原作者所有,转载目的在于传递信息,并不代表本平台观点。如涉及作品内容、版权和其它问题,请与本网站留言联系,我们将在第一时间删除!
(https://mp.weixin.qq.com/s/z_HZvvVaZJiPZHATtPnIpw)



