藏在财报里的秘密,君实生物的三张明牌
创新药行业的寒冬并未过去,但变化在悄然发生。
2024年开年以来,国产创新药license out进入新高潮。在这背后,是药企新一代研发成果开始出现,创新药新鲜血液的加速涌现。
而在财报季,我们更能看到,部分创新药企研发、商业化环节已经打通,自我造血能力在不断增强。不管是研发能力还是商业化能力,国内创新药企都在持续证明自己。
可以预见,一些头部创新药企,接下来将会进入发展新阶段。
一方面,这些药企已经打开全球市场大门,国际化布局预期兑现;另一方面,他们此前的研发积累,会随着药物获批、新适应症上市,持续贡献不菲的收入。
这些药企往往又是国内创新实力最强的选手,随着自我造血能力的大幅增强,他们将能够摆脱周期的束缚,进入“现金流-创新”飞轮加速的阶段。
日前公布财报的君实生物,就在展示这样的发展轨迹。
/ 01 /
国际叙事开启
从模仿到创新,从国内走向世界舞台,每一步都布满了挑战。然而,正是这些挑战塑造了今天中国创新药企的实力。
如今,谈及中国创新药企,我们不再将其视为“追随者”,而是作为“并跑者”,甚至“先行者”和“探索者”,在某些领域取得突破,为全球患者带来了新的治疗方案。这正是君实生物所讲述的故事。
作为首个登陆美国市场的国产PD-1,君实生物的特瑞普利单抗,快速放量已经是一张明牌。
首先,是独家适应症带来的明确预期。
去年,FDA批准特瑞普利单抗用于复发/转移性鼻咽癌的全线(一、二线)治疗,成为美国首个获批鼻咽癌治疗的免疫疗法,填补美国市场空白。
除了适应症独家外,特瑞普利单抗还具备极大临床优势:其两项临床研究POLARIS-02和JUPITER-02以极高的试验标准取得了优异的数据结果,患者生存获益显著,获得美国国家综合癌症网络(NCCN)指南的首选推荐。
这使得特瑞普利单抗在鼻咽癌治疗领域具备获得广泛认可的基础。在美国,医生极其重视基于“数据”和“证据”的治疗选择。君实生物的合作方Coherus正在尝试推动,让特瑞普利单抗跨越患者的所有治疗线。比如,刚刚接受二线化疗的患者,也能够立即获得特瑞普利单抗。据Coherus透露,其在美国与主流医生超50次会议的广泛交流中,这一策略获得了超过90%专家的支持。
按照Coherus预期,特瑞普利单抗在鼻咽癌全线治疗的年销售峰值大约会在2亿美金左右。
其次,Coheurs对特瑞普利单抗的高度重视,增强了这一预期实现的确定性。
在年初,Coheurs完成了战略转型,将眼科产品出售,专注于肿瘤领域。在Coherus的新战略中,特瑞普利单抗占据了核心位置。根据Coherus表述:
其计划专注于肿瘤微环境及与PD-1通路互补的高潜力产品线,特瑞普利单抗是与新型药物联合研究的支柱。
这意味着,Coherus将投入更多资源以发掘特瑞普利单抗的潜力。实际情况也证明了这一点。目前,Coherus已经在鼻咽癌领域找到了有效的市场策略——精准营销。
具体来说,Coheurs部署了与鼻咽癌ICD-10(疾病分类)代码相关的实时理赔系统和电子病历数据源。借助这些工具,一旦肿瘤医生接触到鼻咽癌患者,就会立即提醒公司的团队进行跟进,随后触发两个步骤:针对性地联系医生/专家进行电话营销,向该医生投放高度针对性的品牌数字广告。这种精准营销策略已证明非常有效,贡献了超过60%的新增订购账户。
据Coherus统计,自上市以来,已有59个诊所和医院账户订购了特瑞普利单抗。在NCCN指定的33个癌症中心中,55%已经将特瑞普利单抗加入其处方列表,其余则在进行P&T(药学和治疗)审查。
照这个势头,特瑞普利单抗在鼻咽癌适应症上达到销售峰值的时间预计不会太长。根据Coheurs的预测,实现这一目标可能只需大约2-3年。
当然,特瑞普利单抗在美国市场的潜力,远不止于鼻咽癌适应症。
上文提及,Coheurs将特瑞普利单抗视为战略重心。根据财报,Coherus围绕特瑞普利单抗的联合疗法探索,具有两个特点:
一方面,适应症覆盖范围广,包括肝癌、肺癌,甚至是PD-1耐药的肿瘤患者;另一方面,则是探索范围广,联用组合包括DNA疫苗等前沿疗法,意味着后续的竞争力可能更强。
特瑞普利单抗联合疗法的推进大概率也会超预期。在电话会议中,Coheurs表示在今年就会启动特瑞普利单抗和贝伐珠单抗、IL-27拮抗剂casdozokitug开展肝癌一线疗法的研究。
从策略来看,Coheurs追求的不仅是药物的协同,还包括癌种的协同。日前,Coheurs与INOVIO达成的合作,就是这样一个例子。双方将开展INO-3112(靶向HPV 16/18的DNA癌症疫苗)与特瑞普利单抗联合疗法的探索,适应症是局部晚期头颈部鳞状细胞癌,与鼻咽癌具有显著的协同效应,因为两者都属于“头颈部肿瘤”大类范畴,在科室层面不分家。
总体而言,特瑞普利单抗美国市场的发展逻辑极为清晰:从鼻咽癌快速出圈,再到覆盖更多适应症的联合疗法不断突围。
这意味着,美国市场能为君实生物带来不菲收入。按照Coheursu预期,到2032年特瑞普利单抗销售额有望逼近20亿美金。根据合作条款,君实生物能够享有美国市场销售净利润的两位数分成。
而实际上,美国市场只是特瑞普利单抗国际布局的一个起点。君实生物还在同步加速进军东南亚、中东、北非、欧洲等海外市场。
目前,与合作伙伴一同,君实生物已在50多个国家或地区铺建商业化网络,并陆续启动了上市注册工作。目前,特瑞普利单抗已在欧盟、英国、澳大利亚、新加坡、印度、南非、智利、约旦等国家和地区提交了多项适应症的上市申请,其中欧盟已完成对生产现场的GMP核查。
特瑞普利单抗获FDA批准后,后续在海外其他国家和地区的注册进程加快是大概率事件。
一方面,可以通过一些合作框架走特殊通道。比如,特瑞普利单抗作为第一个加入奥比斯项目(Project Orbis)的国产创新药,有望在澳大利亚、新加坡等多个国家加速上市进程;另一方面,FDA批准之后,在一些非ICH国家(比如中南亚、中东等)也可以简化流程,只做行政审评。
不难预见,未来两年,特瑞普利单抗海外里程碑将会密集到来。
随着这一系列战略布局陆续落地,君实生物在国际市场上的竞争力和影响力会逐渐展露。
除特瑞普利单抗外,君实生物还有另一张“隐藏王牌”,BTLA单抗tifcemalimab。
目前,tifcemalimab已启动两项III期注册临床:一项是tifcemalimab联合特瑞普利单抗用于治疗局限期小细胞肺癌(LS-SCLC),正在开展国际多中心III期临床,已完成中、美、欧三地的首例患者入组及给药;另一项是tifcemalimab联合特瑞普利单抗用于治疗经典型霍奇金淋巴瘤(cHL),即覆盖了实体瘤和血液瘤。
另外还有多项tifcemalimab联合特瑞普利单抗的Ib/II期临床研究正在中国和美国同步开展中。特瑞普利单抗和BTLA单抗这对王牌组合,未来有望联合解锁更多瘤种的应用,为国际业务的扩展奠定基础。
/ 02 /
商业化增长预期兑现
先研发后变现的发展模式,决定了创新药企在丰收之前,可能要面对长时间的孤独和等待;但一旦战略布局成熟,步入收获季节,便是连绵不绝的爆发之时。
君实生物的崛起印证了这一点。
作为国内创新药行业的先行者,君实生物在靶点、疾病适应症的布局上始终保持着前瞻性,静默耕耘织就了一张增长之网。
截至目前,君实生物在国内已经有3款创新药进入商业化阶段,分别为:特瑞普利单抗、新冠口服药民得維、阿达木单抗类似药君迈康。3款商业化产品驱动君实生物收入持续增长。2023年,君实生物来自药品的收入同比增长58%。其中,特瑞普利单抗销售收入9.19亿元,同比增长25%。
在肿瘤和自免领域之外,君实生物在心脑血管领域的布局也即将迎来首个商业化产品:昂戈瑞西单抗(PCSK9)预计在2024年上市。
未来新药物、新适应症的持续获批,保证了君实生物未来业绩增长的可持续性。
以PD-1特瑞普利单抗为例。截至目前,特瑞普利单抗在全球开展了超过40多项由公司发起的临床研究。接下来,特瑞普利单抗将会进入有节奏的收获阶段:每年有新适应症逐步上市、进入医保。
2023年,特瑞普利单抗3项适应症(1LnsqNSCLC、NPC、ESCC)入围医保;2024年,仍是特瑞普利单抗的密集收获期,特瑞普利单抗联合化疗用于可手术NSCLC围手术期治疗的适应症已获NMPA批准,另外还有用于晚期三阴性乳腺癌、晚期肾细胞癌一线治疗、广泛期小细胞肺癌一线治疗等新适应症的上市申请已获NMPA受理。
由于君实生物在以上多个适应症均进度领先,且此类适应症用药周期较长,未来其在市场推广中有望取得先发优势。例如,围手术期NSCLC适应症具有覆盖范围广,“首个+唯一”的特点。
围手术期指术前新辅助和术后辅助阶段,覆盖癌症II期或III期癌症患者。太平洋研报数据显示,在NSCLC领域,大约40%患者在确诊时,处于上述阶段。II期或III期患者通常可以手术切除,但30-55%患者面临复发,传统的术前新辅助或术后辅助化疗仅提升5年OS率约5%,免疫治疗的加入带来了治疗革新。目前,国内围手术NSCLC领域,获批的仅有特瑞普利单抗。
实际上,不仅是围手术期NSCLC,今年特瑞普利单抗还有望获批的适应症中,包括一线TNBC、一线RCC都具有“独家”特点。
并不意外。一直以来,在管线布局方面,君实生物追求的不仅是数量上的增加,更注重的是深度。例如,特瑞普利单抗除了围绕一线疗法展开布局外,还前瞻预判了免疫2.0时代的发展趋势,顺势完成卡位。
一方面,在辅助/新辅助治疗领域,君实生物处于全球第一梯队、国内遥遥领先的位置。
上文提及,特瑞普利单抗联合化疗用于可手术NSCLC围手术期治疗的适应症已获NMPA批准,是率先突破该适应症的国产PD-1。
这只是开始。在术后辅助和围手术期领域,特瑞普利单抗还覆盖了胃癌、肝癌、食管癌等国内高发癌种,公司预计食管鳞癌围术期研究将会在2024年读出数据。
另一方面,在与免疫疗法、ADC、抗血管生成药物等诸多前沿领域的联合疗法探索中,君实生物同样基于差异化理念,通过自有搭建的管线和广泛合作具备全球竞争力。
因此,随着这些新药物、新适应症的持续上市,君实生物的收入将会持续增厚。
/ 03 /
“现金流-创新”飞轮加速
一家创新药企的崛起,并非源于某种神秘力量,而是源自不懈的努力和持续的积累。说白了,成功是努力的积累,不是偶然。
君实生物的成长故事也是如此。我们能够看到,君实生物发展提速背后,在于其各个环节能力的持续提升。
随着邹建军博士等行业顶尖好手的加入,君实生物的执行效率在大幅提升。2023年,君实生物在全球范围内,有6项NDA获得监管机构受理,是数量最多的创新药企之一。
在商业化方面,君实生物也是继续加速度。截至报告期末,特瑞普利单抗已累计在全国超过五千家医疗机构及约两千家专业药房及社会药房销售。
可以预见的是,君实生物销售效率将会持续改善。毕竟,销售团队的扩张规模是可控的,随着销售额的攀升,人均产能将会显著增加,推动君实生物更快走向盈亏平衡点。
而随着君实生物具备更强的造血能力,也将进入“现金流-创新”飞轮加速的发展新周期。
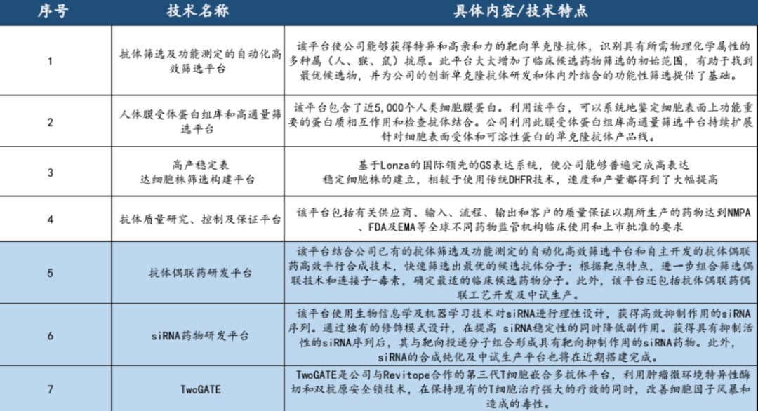
在研发储备方面,君实生物已经成功打造了7个技术平台,包括单抗、双抗、ADC、siRNA等。由于这些这些平台均具有一定特色,未来君实有能力依托这些平台在多个前沿领域构筑具有全球竞争力的管线。
例如,在siRNA领域,君实生物的技术平台具备提高siRNA稳定性、降低副作用以及高效等特点。因此,其ANGPTL3靶点能够快速展露头角。JS401是基于公司siRNA平台开发的 ANGPTL3 siRNA 药物,目前已经进入临床1期阶段。在同靶点、同机制领域,JS401的进度处于国内第一,全球前三。
当然,对于创新药企来说,能否快速推动核心管线向前,除了能力之外,资金等资源也不可或缺。自我造血能力不断增强的君实生物将加速走入正循环:“特瑞普利单抗等商业化管线带来丰厚的现金流反哺创新,创新成果增厚现金流,现金流继续加速创新成果兑现”的飞轮加速的过程。
*声明:本文内容转载于网络,版权归原作者所有,转载目的在于传递信息,并不代表本平台观点。如涉及作品内容、版权和其它问题,请与本网站留言联系,我们将在第一时间删除!
(https://mp.weixin.qq.com/s/PskCrOSHPUtpcW-LtKvQIg)



