靶向铁死亡!上海交大联合复旦:发现肝癌治疗新策略
导读:靶向铁死亡的治疗策略是开发癌症疗法的一种有前途的方法。近期的研究报告称,FCN3对某些肿瘤的进展具有抑制作用。然而,FCN3能否调节脂质代谢和铁死亡仍鲜为人知。
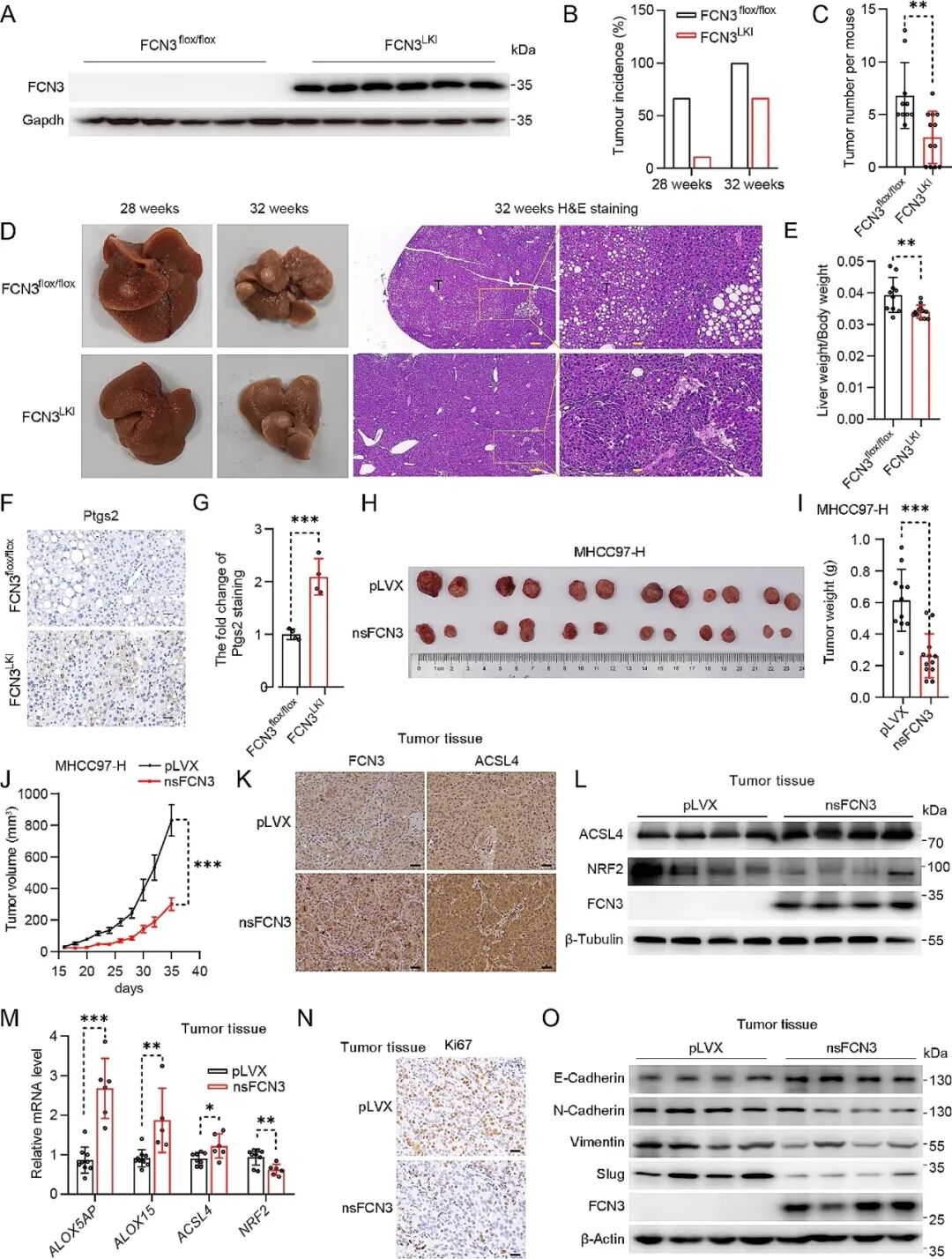
5月3日,上海交通大学联合复旦大学研究人员在期刊《Journal of Experimental & Clinical Cancer Research》发表了题为“Ficolin 3 promotes ferroptosis in HCC by downregulating IR/SREBP axis-mediated MUFA synthesis”的研究论文,本文中,研究人员揭示了FCN3通过一种全新的调节机制增强HCC细胞对铁死亡的敏感性,这意味着靶向FCN3诱导的铁死亡是治疗HCC的一种有前途的策略。 https://jeccr.biomedcentral.com/articles/10.1186/s13046-024-03047-2 研究背景 01 靶向铁死亡的癌症治疗策略已被证实具有巨大潜力。与正常细胞相比,癌细胞需要更高的铁和脂质代谢水平以维持生长,理论上使其更容易受到铁死亡的影响。然而,最近的研究发现,包括HCC细胞在内的癌细胞常常表现出铁死亡抵抗。因此,彻底调查癌细胞逃避铁死亡的机制至关重要。 铁死亡的发生和执行与脂质代谢紧密相关,包括多不饱和脂肪酸(PUFA)和单不饱和脂肪酸(MUFA)的代谢。具体来说,含有PUFA的磷脂(PUFA-PLs)容易受到自由基引发的氧化损伤,而PUFA-PLs的细胞膜破裂是铁死亡的关键特征。值得注意的是,一些癌症通过GPX4依赖性的下调多不饱和醚磷脂(PUFA-ePLs)来逃避铁死亡。相反,MUFA通过阻止脂质膜中活性氧物种(ROS)的积累和降低PUFA在磷脂中的整合水平来抑制铁死亡。此外,外源性MUFA可以促进铁死亡抵抗的细胞状态。然而,癌症细胞是否能够调节MUFA代谢以产生铁死亡抵抗以及其潜在的分子机制尚未得到充分研究。 研究进展 02 为了探讨FCN3在HCC中的临床意义,研究人员使用FCN3抗体染色对134例HCC组织微阵列样本中的FCN3表达情况进行了分析。分析显示,与FCN3水平较高的患者相比,FCN3水平较低的患者疾病无进展生存期更差(p=0.0478)。进一步的检查表明,较低的FCN3表达与较高的AFP水平、更大的肿瘤体积、更高的TNM分期和更早的复发显著相关。此外,对TCGA数据集的分析表明,HCC患者中较低的FCN3表达与更差的总体生存率(p=0.032)和更差的无病生存率(p=0.0083)存在强相关性。总之,这些发现表明,降低的FCN3表达可能与HCC的进展有关。 另外,研究人员在HCC和PVTT中检测到了两种铁死亡标志物PTGS2和CBS表达的明显减少。值得注意的是,研究人员观察到在HCC患者中,FCN3与PTGS2以及FCN3与CBS之间存在显著的正相关关系。研究人员据此推测,FCN3在HCC的铁死亡过程中发挥着关键作用。为了验证这一假设,研究人员首先通过淋巴病毒感染建立了稳定表达FCN3的细胞系,然后用铁死亡诱导剂埃拉斯汀对其进行处理。研究结果表明,FCN3可以增强HCC细胞对铁死亡的敏感性。 另外,研究结果证实FCN3通过其细胞内功能促进HCC细胞发生铁死亡。FCN3在促进铁死亡和抑制肝癌在体内的进展中发挥重要作用。 FCN3在体内能抑制肝癌的发展 研究结论 03 在这项研究中,研究人员发现人类肝癌组织中FCN3表达显著降低与肝癌细胞对铁死亡的抵抗力呈正相关。研究人员证明,过表达FCN3可以有效地使肝癌细胞对铁死亡敏感,通过降低MUFA水平,从而抑制原发性肝细胞癌和皮下肝癌异种移植的癌变和进展。值得注意的是,研究人员发现FCN3直接与IR-β和pro-IR结合,抑制pro-IR的剪切和IR-β的磷酸化,最终抑制由IR-β/SREBP1c轴介导的MUFA合成。总之,本研究不仅扩展了对FCN3参与肝癌铁死亡敏感性调节的全面理解,还为肝癌治疗提供了有前景的策略。
*声明:本文内容转载于网络,版权归原作者所有,转载目的在于传递信息,并不代表本平台观点。如涉及作品内容、版权和其它问题,请与本网站留言联系,我们将在第一时间删除!
(https://mp.weixin.qq.com/s/h0aY8iIBQhpjtmddZFaQ7Q)



