恒瑞医药最大的“疏忽”
恒瑞医药陷入了一场跨国监管风波。
其位于连云港的生产基地,在年初接受FDA的例行检查时,被发现了一系列与CMC相关的问题。
就海外药物上市申请来看,CMC问题并不罕见,因此不用“大惊小怪”。恒瑞医药也表示,针对检查提出的缺陷,已经递交了整改答复和完成情况跟踪报告。
但恒瑞医药的遭遇,某种程度上也在提醒国内药企,需要在CMC方面做得更好。毕竟,不只是恒瑞医药,包括科济药业等国内药企,都因为CMC问题导致上市、临床遇阻。
医药产业环节诸多,不仅对研发速度有要求,更考验临床研究、临床数据分析和申报注册、产业化等多个环节,每个环节都事关成败。一个木桶能装多少水,是由最短的决定的。
值得注意的是,恒瑞医药的问题不仅涉及药品安全性的核心环节,还牵扯到企业试图隐匿关键生产记录的不当做法。这也引发了市场关注。
显然,对于所有意图迈向国际舞台的国内药企来说,除了要在临床上不遗余力,在合规之路上也要不断前行。
/ 01 /
8个核心问题
在药品制造的复杂链条中,CMC扮演着核心角色,涵盖从生产工艺优化、杂质控制、质量标准设定到稳定性研究等多方面,是确保药品安全性和疗效性的基石。
鉴于其重要性,CMC合规性自然成为了包括FDA在内的全球监管机构的重点审查对象。
有数据显示,FDA在2008-2017年期间的完整回应函中,共计提出644个具体问题,其中CMC相关问题最为普遍,共出现125次,占总问题30.4%。与CMC相关的议题占据了显著比例,这也凸显出该环节潜在问题的普遍性和严重性。
随着加快国际化步伐,面对更严格的海外监管要求,国内药企也需要跨越更高门槛。恒瑞医药遭遇的案例便是一个警示。
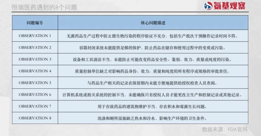
2024年1月8日至16日,FDA对恒瑞医药位于江苏省连云港的生产基地进行了深入检查,随后公布的报告显示,该企业面临一系列CMC和GMP合规挑战
例如,FDA指出其它质量控制方面的疏漏,恒瑞医药废弃物区域中等待销毁的注射药品并未得到妥善安全保管。
恒瑞医药因未能建立充分的灭菌流程以防止微生物污染,以及未能有效控制环境污染物,同样遭到FDA的批评。
在检查过程中,FDA调查人员发现存放大批量已放行注射药品托盘的仓库地板上有大量积水,且空调冷凝器下方及周围存在“类似黑霉”的生长情况。
根据FDA文件,恒瑞医药主要存在以下8个方面的问题。
实际上,恒瑞医药寄予厚望的双艾组合,在美国上市遇阻也是因为CMC问题。虽然恒瑞医药表示,双艾组合与此次FDA提出的问题无关,但CMC问题仍然需要值得我们警示。
/ 02 /
最大的“疏忽”
需要说明的是,恒瑞医药此次被指出的某些问题,可能超出了医药领域的常规问题。
在面对FDA的检查时,恒瑞医药上述问题最大的“焦点”,是未能在药品生产相关记录的保留期内,方便地提供这些记录给授权检查人员查阅。这可能是其最显著的“疏忽”之一。
具体而言,在FDA对恒瑞医药的废弃物处理区域进行现场审核期间,请求导向办公废纸丢弃区,该区域距离检查团队位置不远。然而,在此过程中,出现了引人注目的异常行为:当提出查看请求后,一位公司员工随即用手机进行了通话,疑似预警内部。
完成当前任务后,检查团队并未沿原路返回(即先前较近的路线),而是被引导绕行至公司外围,途径侧门,穿越街道直至抵达正门,这一变道无疑延长了行程。
在向设施外部垃圾箱行进途中,检查人员目睹一名女员工匆忙将文件投入垃圾箱,周围有2至3人在旁监视,其中两人站立在车的副驾驶一侧门前。
此外,检查员还观察到一人迅速将疑似撕碎的文件从身前移至身后隐藏。紧接着,他们发现了一叠约8英寸厚、由质量控制实验室产生的数据资料被遗弃在现场。
这些发现,连同其他观察到的情况,揭示出恒瑞医药在提供药品生产记录方面的不顺畅,严重影响了检查的顺利进行。
尤为重要的是,后续调查确认,这些被丢弃的文件中包含的批次记录、验证报告及变更控制记录,与公司归档的正式记录存在不一致之处。
这一系列举动,被FDA视为有意阻碍检查进程,企图通过隐蔽方式干扰审查,最终未能逃过FDA的严格监督。
简单概括,恒瑞医药销毁证据的行为,被FDA意外发现了。
/ 03 /
来自恒瑞医药的启示
根据FDA的记录,恒瑞医药并非唯一试图销毁证据的制造商。
去年,印度Intas公司在收到FDA的五项观察警告信后也面临相似情况。该警告源于监管机构在楼梯井下及工厂外一辆卡车中发现了装满撕碎和丢弃的生产文件的塑料袋。
更尴尬的是,FDA工作人员发现Intas的一名分析员正将生产记录浸入垃圾桶内的醋酸中进行销毁。很显然,Intas的行为要更加糟糕。
然而,在医药全球化的当下,我们并不能跟人比“下限”。相反,这正是一个提升行业标准、推动产业自我革新的契机。
医药行业关乎人类健康与生命安全,其质量和诚信是企业生存和发展的基石。面对监管机构的严格要求,药企应将其视为提升自身、优化流程的动力,而非仅仅作为合规的负担。
从产业角度来看,每一次的监管挑战都是对药企责任感和专业能力的考验。面对全球监管机构日益严格的审查和公众对药品安全的广泛关注,恒瑞医药以及其他国内药企来说,应当以此为契机,加强内部管理,确保研发、生产、销售等各个环节的透明度和合规性。
因为,这是维护整个医药行业公信力、保护患者生命健康的基础,也是关乎企业自身长远发展的关键。
在全球化的大背景下,药企需要超越简单的市场竞争逻辑,致力于构建一个以质量、诚信为核心价值观的生态系统。只有那些致力于提升、遵循高标准的企业,才能在全球医药版图中赢得应有的尊重与地位。
正如海外媒体所说,“当FDA来到你的制药生产基地进行检查时,最好配合他们的工作”。这不仅是对监管机构的尊重,更是对企业自身声誉和患者安全负责的表现。
*声明:本文内容转载于网络,版权归原作者所有,转载目的在于传递信息,并不代表本平台观点。如涉及作品内容、版权和其它问题,请与本网站留言联系,我们将在第一时间删除!
(https://mp.weixin.qq.com/s/uNUpQkEqP0hwFX38bQggKQ)



