阿斯利康中国架构将调整
01
阿斯利康中国肿瘤业务组织架构
即将调整
据业内多方消息,2025年1月1日起,阿斯利康中国肿瘤业务的组织结构将进行调整。
具体调整如下:
一是肿瘤业务将成立四个独立并协作的事业部/业务部:肺癌事业部、泌尿妇科及消化通肿瘤事业部、乳腺癌事业部、血液肿瘤业务部;
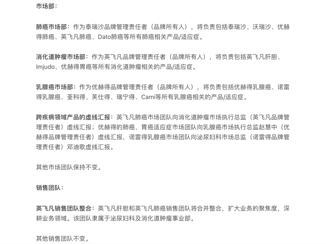
二是市场部和销售团队,即——

架构调整的同时,高管团队也发生了一定的变化,即——
张凌燕:现任阿斯利康中国副总裁、肿瘤业务肺癌事业部及消化道肿瘤业务负责人,将转岗并领导泌尿妇科及消化道肿瘤事业部、担任阿斯利康中国副总裁、肿瘤业务泌尿妇科及消化道肿瘤事业部负责人;
乳腺癌事业部负责人:该岗位对内外招聘,目前由阿斯利康中国肿瘤业务总经理关冬梅暂代。
除上述岗位外,还有其他管理岗也有相应调整。
12月月初,阿斯利康刚对中国管理团队多位成员进行岗位调整;今年6月,阿斯利康中国肿瘤团队也进行了调整,即从7月1日起,将县域肿瘤团队拆分重组,整合进肺癌事业部和泌尿、妇科及女性肿瘤事业部。
具体来看,在肿瘤业务板块一系列的调整下,阿斯利康更加聚焦肺癌、乳腺癌等核心瘤种,同时,消化道肿瘤、血液肿瘤在其肿瘤业务版图中的重要性和贡献与日俱增。
如今,在市场不断变化下,阿斯利康中国对肿瘤领域的架构再次进行调整。
02
系列调整后
阿斯利康肿瘤板块如何发展?
肿瘤是公认的最有价值的治疗领域,也被视为是“吸金地”。为此,MNC纷纷涌入这一热门赛道,重磅产品频出。
阿斯利康自然不例外,作为阿斯利康的核心板块,其肿瘤业务已经覆盖肺癌、乳腺癌、消化道肿瘤、血液肿瘤等多个领域,系列肿瘤管线是阿斯利康的半壁江山。
2024年前三季度,阿斯利康营收约391.82亿美元,同比增长19%。肿瘤业务营收近160亿美元,同比增长22%,占总营收近40.8%。
从细分瘤种来看,肺癌和乳腺癌是阿斯利康最具优势的领域。尤其是肺癌领域,阿斯利康拥有如奥希替尼(三代EGFR-TKI)、德曲妥珠单抗(抗体偶联药物(ADC))、度伐利尤单抗(PD-L1抑制剂)等多款重磅产品。
注射用德曲妥珠单抗被视为乳腺癌治疗的创新之光,今年的医保谈判中,其成功进入,目前其是国内首个且唯一获批用于治疗HER2突变晚期非小细胞肺癌的ADC药物。

阿斯利康肿瘤领域主要产品

图源:阿斯利康官网
不过,虽然这些产品发展迅速,但仍避免不了激烈的市场竞争,如在EGFR抑制剂领域,阿斯利康的奥希替尼需要与阿美替尼、伏美替尼等同类产品竞争,这些产品在价格、疗效、安全性等方面各有优势。
在肿瘤领域发展,阿斯利康除了自研药物外,还通过合作开发、联合研究、全球授权合作等方式持续丰富产品管线。
9月5日,阿斯利康中国宣布与江苏海莱新创医疗科技达成临床研究合作协议。双方将结合临床前研究结果,共同开展阿斯利康免疫检查点抑制剂联合海莱新创的电场治疗,在以胆道恶性肿瘤为代表的消化道肿瘤等实体瘤中应用的临床研究;
5月,阿斯利康与诺纳生物(和铂医药全资子公司)达成合作协议,诺纳生物将一款临床前阶段肿瘤靶向治疗单抗新药授权给阿斯利康,这一交易的总金额达到6.04亿美元;
......
肺癌是中国发病率和死亡率最高的恶性肿瘤,阿斯利康预计,到2030年预计在中国上市10余款肿瘤重磅产品与80多个新适应症。
03
跨国药企在华发展做“加减法”
变化背后原因不一
为了应对中国市场的不断变化,不止阿斯利康,已经有不少跨国药企在中国市场做加减法。
如诺和诺德、拜耳等跨国药企在中国建设项目做加法,今年3月,诺和诺德继续扩大产能,宣布在天津投资约40亿元建设无菌制剂扩建项目;5月21日,拜耳健康消费品与启东市政府在江苏启东签约,拜耳将在启东投资建设全新的拜耳健康消费品启东供应中心,一期投资额达6亿元,预计新供应中心将于2028年实现投产。
与之相反,一些跨国药企已经在中国市场做减法。如日本制药企业协和麒麟宣布,重组亚太地区业务,将中国子公司协和麒麟(中国)制药的全部股权以7.2亿元的价格转让给香港维健医药集团。
中国作为全球市场的重要组成部分,跨国药企调整在华业务的背后既有对中国市场的考量也有对全球战略的执行。
为对抗经济下行压力,不少跨国药企纷纷甩起了包袱、剥离非核心资产,在华业务也不例外;回到中国市场,随着带量采购坚定推进,跨国药企不得不加速产品迭代与渠道的重新选择,随之而来的可能就是组织架构的调整与全新市场逻辑下的资源分配。
END
*声明:本文内容转载于网络,版权归原作者所有,转载目的在于传递信息,并不代表本平台观点。如涉及作品内容、版权和其它问题,请与本网站留言联系,我们将在第一时间删除!
(https://mp.weixin.qq.com/s/3fw1vD6lv52A-4DfArpH3Q)



