1.2亿,「华润系」继续收购
01
斥资1.2亿
华润医药商业瞄准浙江药商
近日,绍兴市交通投资集团发布《关于子公司震元医药以公开挂牌方式实施增资扩股引入战略投资者的公告》。

最终,华润医药商业以近1.2亿元的价格成功摘牌,经产交所审核确认,确定将由华润医药商业对震元医药进行增资。
震元医药是浙江震元的全资子公司,历史悠久的浙江震元前身是始创于公元1752年(清乾隆十七年)的震元堂,其还是国内首家中药商业类上市企业。
作为全国医药商业100强、浙江省医药商业10强企业,浙江震元涉足原料药制剂一体化生产、中药饮片加工生产、药品批发与零售、健康服务、仓储物流、互联网诊疗等全产业链业态。
然而随着医药商业领域竞争的加剧,浙江震元和不少药企一样选择进一步向医药工业聚焦。
2023年12月26日,浙江震元发布公告,拟将药品批发业务全部转入震元医药,由震元医药承接现有的药品批发业务及人员,同时以自有资金对震元医药增资6710万元,用于支持其药品批发业务发展。
一年后的2024年11月18日,浙江震元决定在绍兴市产权交易有限公司以公开挂牌方式对震元医药实施增资扩股,引入一家头部医药商业企业作为战略投资者,通过加强与头部企业的业务整合和合作,助力提升其未来盈利能力、加速业务结构转型。
对于华润医药商业来说,收购震元医药可以拓展业务领域,并获取后者全面的市场资源,包括客户、销售渠道等,从而快速打开浙江及周边地区市场。
震元医药的批发业务经营范围广泛,涉及药品批发;第三类医疗器械经营;食品销售;消毒器械销售;第二类增值电信业务;互联网信息服务等,旗下震元器化主要从事医疗设备、医用耗材、专科器械等产品的经营批发,是绍兴地区最大的经营器化玻商品的专业批发公司。
截至2023年12月31日,震元医药经审计后资产总额约为1.27亿元,净资产约为0.56亿元。

本次交易完成后,震元医药将由浙江震元控股子公司变更为参股公司,不再纳入其合并财务报表范围。
1月17日,浙江震元发布2024年度业绩预告,具体如下:

浙江震元对归属于上市公司股东的净利润、扣除非经常性损益后的净利润同向下降作出解释,主要是受医药集采、医保控费、行业竞争加剧及其目前处于战略调整期等因素的影响,医药批发业务规模有所收缩,导致销售毛利下降等。
在“外延并购”上,动作频频的不止“华润系”。
今年年初,上海医药宣布,拟以自有资金近9.95亿元收购上海和黄药业10%股权。此次交易完成后,上海医药将合计持有上海和黄药业60%股权,成为其实际控制人。
02
四大药商商业/分销业绩比拼
2024年前三季度,四大药商中,上药和九州通均公布了其商业或者CSO前三季度的营收/销售情况:

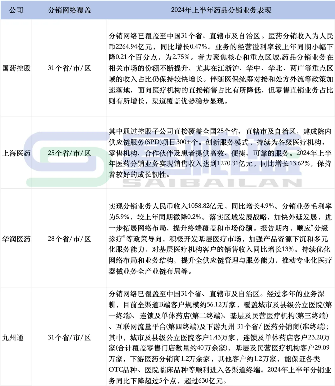
2024年上半年,四大药商对药品分销业务发展作出了具体的表述:

四大药商在分销业务上均持续发力,分销网络覆盖上,2024年上半年国药控股和九州通均已遍布31个省/市/区;除九州通外,其它三家药商的分销业务在2024年上半年均已实现收入过千亿元。
回看“华润系”外延并购、内部整合之路,2024年以来,动作不断——2024年10月,华润旗下江中药业以8612.38万元收购江中饮片51%股权,交易后江中饮片将成为江中药业的控股子公司;2024年8月,华润三九以超62亿元收购天士力28%的股份,成为天士力控股股东等。
据赛柏蓝统计,“华润系”在2024年的交易金额已超百亿,而由央企引领的“并购潮”还在继续。
*声明:本文内容转载于网络,版权归原作者所有,转载目的在于传递信息,并不代表本平台观点。如涉及作品内容、版权和其它问题,请与本网站留言联系,我们将在第一时间删除!
(https://mp.weixin.qq.com/s/0rU4OAi9uuiahCquNrmVcw)



