大批CXO,涌入AI赛道
“AI+医药”的风,吹了几年,终于吹到了CXO的头上。

2022-2024年代表性CXO企业毛利率对比
01
新药研发,九死一生。药企砸了重金,却可能颗粒无收。于是,药企开始精打细算,对CXO的要求也从“能做”变成了“又快又好又便宜”。
而另一边,AI技术的崛起,让药企看到了希望。
AI可以加速药物发现,优化临床试验,甚至预测药物疗效。英矽智能用18个月完成从靶点发现到临床前候选化合物(PCC)的研发,比传统模式缩短约70%。

政策与资本的双重推力也在改变游戏规则。
《“十四五”医药工业发展规划》明确鼓励在药物研发的各个环节,如实验动物模型构建、药物设计、临床试验及数据分析等,积极应用人工智能、云计算、大数据等技术,以缩短研发周期、降低研发成本。
资本市场上,2024年全球AI制药融资超58亿美元,英矽智能、晶泰科技等零头企业估值飙升超15倍,倒逼CXO企业加速技术升级

02
CXO坐不住了,再不拥抱AI,就要被时代抛弃。
于是CXO巨头纷纷下场,药明康德、康龙化成、泰格医药、凯莱英…… 或自研AI平台,或投资AI企业,或与AI技术公司合作,试图在AI赛道上抢占先机。
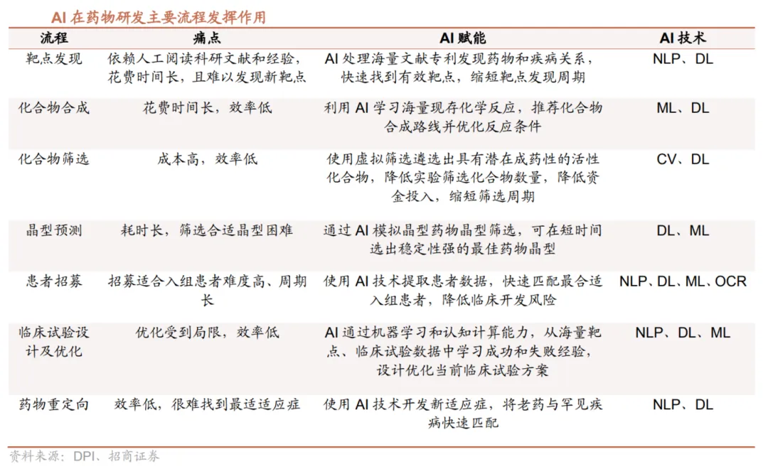
AI+药物发现,缩短研发周期;AI+临床试验,提高成功率;AI+药物生产,提升效率和质量。

CXO企业正试图用AI技术,重塑药物研发的每一个环节。
这场革命,才刚刚开始,但已经有人尝到了甜头——
某企业利用AI模型,将临床前开发周期从18个月缩短至12个月;泰格医药通过AI患者匹配系统,将患者入组周期缩短了28%;凯莱英利用AI优化生产工艺,将某抗病毒药物中间体的合成收率从72%提升至88%。
03
AI赋能CXO,是机遇,也是挑战。
AI技术的应用,需要大量的数据积累和算法优化,这对CXO企业的技术实力提出了更高的要求。
同时,AI技术的应用需要与药企的研发流程深度融合,这也对CXO企业的服务模式提出了新的挑战。
万里长征刚过第一关。
除了技术难度,数据孤岛难破、算法迭代成本高企、商业回报周期漫长,种种现实问题也都是摆在企业面前待攻克的槛。
不过 “研发回报率、资本导向、政策红利” ,众多buff叠加,CXO企业集体转向AI已成大势所趋。
当整个行业从“人力堆砌”转向“算法驱动”,那些卡住AI+数据+场景三角关系的CXO,或许真能重写“卖人头”的宿命。

经Deepseek总结,目前主要CXO企业AI布局及成果如下:
英矽智能
Chemistry42平台可自动化设计具有特定活性的小分子化合物,缩短化合物设计周期60%以上。
康龙化成
通过收购上海机颖,强化数据分析和算法能力,加速AI在药物研发中的应用。
泰格医药
推动去中心化临床试验(DCT)与AI结合,提升试验效率与合规性。
凯莱英
成都先导
泓博医药
皓元医药
*声明:本文内容转载于网络,版权归原作者所有,转载目的在于传递信息,并不代表本平台观点。如涉及作品内容、版权和其它问题,请与本网站留言联系,我们将在第一时间删除!
(https://mp.weixin.qq.com/s/OGQjqexsrkCBD40PMS_Xtw)



