12时01分起!对美加征关税调整为10%(附美对我国医药产品加征关税水平概览)
5月13日,财政部发布国务院关税税则委员会关于调整对原产于美国的进口商品加征关税措施的公告。
01
5月14日12时01分起
调整对美加征关税税率

为落实中美经贸高层会谈的重要共识,根据《中华人民共和国关税法》、《中华人民共和国海关法》、《中华人民共和国对外贸易法》等法律法规和国际法基本原则,经国务院批准,自2025年5月14日12时01分起,调整对原产于美国的进口商品加征关税措施。有关事项如下:
一、调整《国务院关税税则委员会关于对原产于美国的进口商品加征关税的公告》(税委会公告2025年第4号)规定的加征关税税率,由34%调整为10%,在90天内暂停实施24%的对美加征关税税率。
二、停止实施《国务院关税税则委员会关于调整对原产于美国的进口商品加征关税措施的公告》(税委会公告2025年第5号)和《国务院关税税则委员会关于调整对原产于美国的进口商品加征关税措施的公告》(税委会公告2025年第6号)规定的加征关税措施。

截图自百度
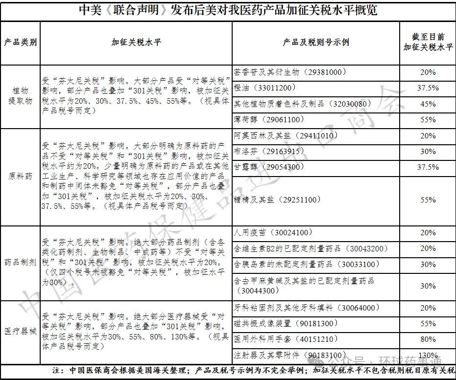
北京时间2025年5月12日,《中美日内瓦经贸会谈联合声明》,中美双方一致同意在5月14日之前各取消91%关税,暂缓24%关税,累计降幅达115%。 02 美国对我国 医药产品加征关税水平概览 据中国医药保健品进出口商会西药部梳理,近段时间,美国对我国医药领域关税政策的变化如下: 一是美国4月2日宣布对我加征的“对等关税”(34%)保留10%,剩余的24%暂缓90天执行。中国针对“对等关税”的反制关税保留10%,剩余的24%暂缓90天执行。双方在34%的基础上,加征最高至125%的关税均宣布取消。 二是美国保留了“芬太尼关税”和之前的“301关税”,中国则保留了针对“芬太尼关税”和“301关税”的系列反制措施。 三是豁免部分,美国加征的20%“芬太尼关税”是对华输美商品全口径加征,10%的“对等关税”美国豁免情况截至目前未发生变化。 基于此,中国医药保健品进出口商会结合过去一段时间来美加征关税的动态变化,将我医药产品的被加征关税水平进行了梳理,具体见下表。
03
中国医药出口额增长,进口额收缩
对美出口46.39亿美元,同比增长9.6%
根据中国医药保健品进出口商会5月13日发布的《2025年一季度我国医药外贸情况简报》。
2025年一季度,中国医药保健品进出口总额达到470.88亿美元,同比微增0.38%——其中,出口额为266.32亿美元,同比增长4.39%,主要依赖西药原料、医疗器械耗材等传统优势产品的持续增长;进口额则延续收缩态势,同比下降4.42%至204.56亿美元,反映国内产业升级带来的进口替代效应。
2025年1-3月我国在全球市场医药保健品进出口统计 出口市场呈现日趋多元化格局。美国作为最大单一市场,对美出口46.39亿美元,同比增长9.6%,其中西药原料(维生素、激素中间体)和一次性耗材(注射器、手套)贡献主要增量。 2025年1-3月我国医药产品出口全球前十大市场 进口收缩的背后是国产药品和器械加速替代的双重作用。西药类进口额117.85亿美元,同比下降2.03%,但原料进口逆势增长22.52%至27.32亿美元,激素中间体、抗感染类原料采购激增。医疗器械进口额80.04亿美元(-7.38%),其中医院诊断与治疗设备进口下降7.01%,表明国产CT、MRI设备替代进程加速。高端药品进口依赖度依然较高,如抗癌药、罕见病药等仍需从欧盟、瑞士进口,但增速已较往年放缓。


*声明:本文内容转载于网络,版权归原作者所有,转载目的在于传递信息,并不代表本平台观点。如涉及作品内容、版权和其它问题,请与本网站留言联系,我们将在第一时间删除!
(https://mp.weixin.qq.com/s/e3tZk0qiQmzsSLYoMaFgbA)



