透析新视角:揭秘腹膜透析液的分类标准与创新——药师必读!
腹膜透析液的分类原则
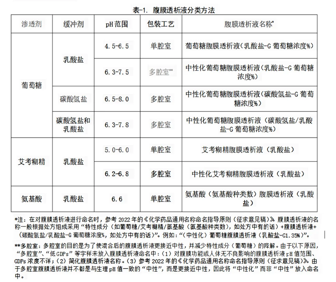
渗透剂与缓冲剂的选择
- 渗透剂:主要分为低分子量晶体渗透剂(如葡萄糖)和高分子量的胶体渗透剂(如艾考糊精)。这些物质提供溶质浓度梯度及渗透梯度,产生超滤作用。目前,以葡萄糖、氨基酸、艾考糊精为渗透剂的腹膜透析液在临床广泛应用。相比于其他腹透液,葡萄糖的成本较低,使得葡萄糖腹透液在经济上更具优势,葡萄糖作为渗透剂已被使用了几十年,被证明是安全、有效的,并且容易被人体代谢[4]。
- 缓冲剂:主要有乳酸盐、碳酸氢盐等,用于维持酸碱平衡,纠正机体酸中毒。
包装工艺的革新
腹膜透析液的分类界定

临床意义与未来展望
*声明:本文内容转载于网络,版权归原作者所有,转载目的在于传递信息,并不代表本平台观点。如涉及作品内容、版权和其它问题,请与本网站留言联系,我们将在第一时间删除!
(https://mp.weixin.qq.com/s/AntNyxLO8rwx3U-hl9mCMA)



