国药集团,将拿下这家药企
血制品行业,风云再起。
01
国药集团血制品板块将再落一子
派林生物或迎央企入主
6月10日,派林生物发布公告称,控股股东胜帮英豪已与中国生物签署《收购框架协议》,中国生物拟收购胜帮英豪持有的派林生物21.03%股份。若交易顺利完成,派林生物控股股东将变更为中国生物,实际控制人也将由陕西省国资委变更为国药集团。

这标志着派林生物7年内第三次易主——从2018年浙民投(民营资本)入主,到2023年陕西国资委接盘,再到此次央企国药集团拟控股。不难看出血制品行业加速整合趋势明显。
派林生物历次控股股东的变更情况——

近年来我国血液制品行业集中度不断提升,目前已形成天坛生物、上海莱士、泰邦生物、华兰生物、派林生物等行业千吨级大型血液制品企业多足鼎立的竞争格局。
派林生物是国内血制品行业核心企业之一,主营业务为血液制品的研究、开发、生产和销售,其产品数量为11个、浆站数量为38个。2024年采浆量超1400吨,稳居千吨级血液制品企业第一梯队。
派林生物全资子公司广东双林拥有3大类8个品种18个规格的生产能力,包括人血白蛋白、静注人免疫球蛋白(pH4)、人免疫球蛋白、乙型肝炎人免疫球蛋白、破伤风人免疫球蛋白、狂犬病人免疫球蛋白、人凝血因子Ⅷ、人凝血酶原复合物。
另一全资子公司派斯菲科拥有3大类9个品种31个规格的生产能力,包括人血白蛋白、静注人免疫球蛋白(pH4)、冻干静注人免疫球蛋白(pH4)、人免疫球蛋白、人纤维蛋白原、乙型肝炎人免疫球蛋白、破伤风人免疫球蛋白、狂犬病人免疫球蛋白、静注乙型肝炎人免疫球蛋白(pH4)。
此外,这两家全资子公司广东双林和派斯菲科均在推动二期产能扩增,派斯菲科利用2025年春节前后停产完成二期产能扩增,年产能提升至1600吨并已顺利投产;广东双林二期产能扩增预计将于2025年中进行投产,年产能将提升至1500吨。
待全部达产后,派林生物总年产能将突破3000吨,竞争力进一步提升。
财务数据显示,派林生物近年业绩稳健增长,2022-2024年分别营收24.05亿元、23.29亿元、26.55亿元,同比+21.98%、-3.18%、+14%;净利润分别为5.87亿元、6.12亿元、7.45亿元,同比+50.14%、+4.25%、+21.76%。
中国生物作为国药集团的核心生物制药平台,其产品线覆盖人用疫苗、血液制品、医学美容、动物保健、生物治疗、医学诊断六大生物制品领域。年血浆采集量超过2000吨,在产血液制品11种。
02
血制品行业格局
「国家队」的竞逐之路
回溯国外血制品行业发展,行业集中度持续提升——从20世纪末超100家至目前仅剩不到20家血液制品企业,海外血液制品产量前五位的企业市场份额占比超80%,形成典型的寡头垄断格局。
我国血制品行业同样步入整合深水区。自2001年5月起,国家不再批准新的生产企业,对生产企业实行总量控制,目前国内正常经营的血液制品生产企业不足30家,且少数企业拥有多张生产牌照,行业壁垒较高,生产企业牌照资源非常稀缺。新进入者几乎无法破局,存量企业间的并购重组成为重要扩张路径。
浆站资源是核心竞争壁垒。由于浆站审批严格,收并购成为企业快速获取浆站资源的重要手段。
随着监管政策趋严和市场竞争加剧,行业资源加速向头部企业聚集。央企与地方国企的整合正成为行业主线,其中国药集团与华润医药作为“国家队”代表,虽均深度布局血制品领域,但战略路径与发展模式存在显著差异。
从时间看,相较于华润医药,国药集团进入血制品行业的时间更早,国药集团通过旗下天坛生物深耕血制品行业数十年,2017年完成对成都蓉生、上海血制、武汉血制等企业的整合,形成国内最大的血制品业务平台。
近年来,国药集团在血制品领域的内生增长以及外延并购步伐不止,先后通过收购武汉中原瑞德等企业进一步强化行业地位。
华润医药则在2021年通过累计近48亿元收购博雅生物正式入局血制品行业。目前主要以外延并购为主,如2024年以18.2亿元收购绿十字(中国),新增1张生产牌照、4个在营单采血浆站、2个省份区域的浆站布局等。
从规模看,国药集团遥遥领先,天坛生物是国内唯一采浆量突破2000吨的企业;华润博雅生物规模较小,但吨浆利润在行业的排名不容小觑。
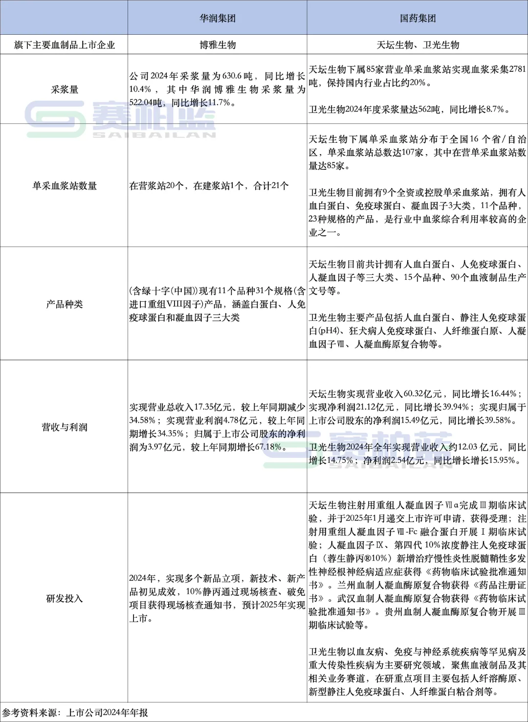
两大集团重要的血制品公司,华润医药旗下的博雅生物和国药集团旗下的天坛生物以及卫光生物,对比如下——

注:部分对比
据市场研究机构数据,2024年我国血液制品市场规模达到600亿元;根据前瞻产业研究院、中金公司研究部的数据统计,预计到2027年我国市场规模将达到780亿元,2022-2027年复合增长率达11.6%。
END
*声明:本文内容转载于网络,版权归原作者所有,转载目的在于传递信息,并不代表本平台观点。如涉及作品内容、版权和其它问题,请与本网站留言联系,我们将在第一时间删除!
(https://mp.weixin.qq.com/s/YTCNxgvaodCXeF8pa17sAw)



