2021版医保目录申报在即 约40款新药入围 预计明年1月落地执行
文 | Linan
6月30日,国家医保局正式下发《2021年国家医保药品目录调整工作方案》和《2021年国家医保药品目录调整申报指南》的公告。与6月9日发布的征求意见稿相比,仅有几处细节上的调整。

重点包括在调出目录的药品范围中,将“在国家药品采购平台没有采购记录的药品”改为了“在国家药品采购平台销量较小的药品”;在调整支付标准的范围里,将“根据企业申报,经专家评审有必要调整限定支付范围的谈判药品”改为了“企业主动申报调整限定支付范围的谈判药品”。
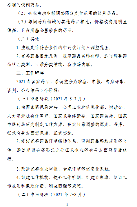
从流程上来看,此次调整准备阶段为6~7月,申报阶段为7~8月,专家评审阶段为8~9月,谈判阶段在9~10月,公布结果阶段为10~11月。自2018年国家医保局成立以来,医保目录连续3年调整,共纳入433种新药、好药,233个谈判准入药品价格平均降幅超高50%。
约40款新药有望进入新版医保目录
其中,文件明确2021年医保目录调整范围新品种或新适应症截至时间为今年6月30日。这意味着,今年6月底之前获批的新药或者新适应症均可申报有机会参与医保谈判,对于创新药来说,进入医保目录可以快速占领市场,实现放量,是一个不容错失的机会。
根据文件,2016年1月1日至2021年6月30日获批的新药或新适应症均有机会参与医保谈判。而上一轮2020年医保目录新药及适应症调整的截至时间为2020年8月17日。
据新浪医药不完全统计,自2020年8月17日至2021年6月30日,预计约40个获批上市或新增适应症的创新药有望进入新一轮的医保谈判中。

据光大证券日前统计,重点品种有3款PARP抑制剂:百济神州的帕米帕利、恒瑞医药的氟唑帕利、再鼎医药的尼拉帕利;3款肺癌小分子靶向药:贝达药业的埃克替尼、艾力斯的伏美替尼、贝达药业的恩沙替尼;5款其他瘤种小分子靶向药:泽璟制药的多纳非尼、正大天晴的安罗替尼、和记黄埔的索凡替尼、恒瑞医药的阿帕替尼、诺诚健华的奥布替尼;2款新型抗体药物:荣昌生物的纬迪西妥单抗、荣昌生物的泰它西普;特色治疗领域:盟科药业的康替唑胺、海思科的环泊酚、我武生物的黄花蒿花粉变应原舌下滴剂。
6月份,国家药监局又加大“马力”批准了多款新药。如仅6月下旬就通过优先审评审批程序批准了复星凯特阿基仑赛注射液(商品名:奕凯达)、和记黄埔1类创新药赛沃替尼片(商品名:沃瑞沙/ORPATHYS)、豪森药业1类创新药艾米替诺福韦片(商品名:恒沐)、海正药业1类创新药海博麦布片(商品名:赛斯美)、江苏艾迪1类创新药艾诺韦林片(商品名:艾邦德)等上市。
2020年医保药品目录谈判时,7款参与谈判的PD-(L)1单抗里,恒瑞、百济神州、君实3款PD-1全部进入目录,价格较去年信达PD-1的更低,降幅近80%左右。国产PD-1降价后,进口PD-1也开始打促销牌“赠药”,本土产品也陆续出海,内卷不断。
今年上半年国产PD-1们又相继新增适应症——
恒瑞医药卡瑞利珠单抗:2021年6月获批联合顺铂和吉西他滨用于局部复发或转移性鼻咽癌患者的一线治疗;2021年4月获批用于既往接受过二线及以上化疗后疾病进展或不可耐受的晚期鼻咽癌患者的治疗;
信达生物信迪利单抗:2021年6月获批联合吉西他滨(健择)和铂类化疗适用于不可手术切除的局部晚期或转移性鳞状非小细胞肺癌的一线治疗;2021年2月获批联合力比泰和铂类化疗一线治疗非鳞状NSCLC;
君实生物特瑞普利单抗:2021年4月获批用于含铂化疗失败包括新辅助或辅助化疗12个月内进展的局部晚期或转移性尿路上皮癌的治疗;2021年2月获批用于既往接受过二线及以上系统治疗失败的复发/转移性鼻咽癌的治疗;
百济神州替雷利珠单抗:2021年1月获批联合两项化疗方案用於治疗一线晚期鳞状非小细胞肺癌。
作为去年谈判“网红”,今年预计会再次出征,而已经跌至“白菜价”的PD-1们这次又将降至多少,也备受关注。
2021版医保目录拟于明年1月落地执行
30日,国家医保局发布《2021年国家医保药品目录调整工作方案》解读方案。与往年相比,值得一提的是,本次调整明确了目录外药品的4个申报条件,进一步突出了重点;明确了目录内和目录外药品适应症或功能主治发生重大变化的申报条件,完善了规则;明确了拟调出目录药品的重点范围。
另外,国家局透露,按照目前的时间安排,如进展顺利,本次目录调整工作将于今年底前完成,力争明年1月开始落地执行,让广大参保患者早日获益。
对于今年进目录的药品数量,国家医保局表示,从医保部门的角度,我们一方面希望更多更好的药品能够尽早上市、尽早纳入医保支付范围、尽早让患者获益;另一方面,由于基本医保筹资很有限,2020年居民医保人均筹资只有800元左右,其中三分之二还来源于财政补助,因此必须牢牢把握“保障基本”的制度定位,重点将临床价值高、价格合理、能够满足基本医疗需求的药品纳入目录。
此外,解决新药的可及性也不能仅仅依靠基本医保一条道路,还可以充分发挥各类补充保险、商业健康保险等渠道功能,通过建立完善中国特色的多层次医疗保障体系,更好满足不同层次的用药需求。
在推进谈判药品落地方面,医保部门采取四大措施落实:
一是会同相关部门加强指导,督促各地通过直接挂网、合理调整医保年度总额、加强督促等方式,推动谈判药品落地。
二是会同卫生健康委及时出台“双通道”政策,开辟谈判药品供应保障新渠道。首次从国家层面将定点零售药店纳入谈判药品供应保障体系,与定点医院实行相同的支付政策,建立定点零售药店和定点医疗机构“双通道”供应保障机制,让暂时进不去医院的谈判药品先进药房,让群众第一时间买得到、用得上、能报销。
三是动态发布谈判药品配备机构名单。组织企业报送已配备的定点医疗机构和定点零售药店信息,在国家医保服务平台(APP)开通公众查询渠道,召开媒体发布会向社会公开发布,方便患者更便捷地就医购药。
四是建立监测机制,加强调度。加强对各地监测评估和督促指导,强力推进谈判药品落地。
附:2021年国家医保药品目录调整工作方案






*声明:本文内容转载于网络,版权归原作者所有,转载目的在于传递信息,并不代表本平台观点。如涉及作品内容、版权和其它问题,请与本网站留言联系,我们将在第一时间删除!
(https://med.sina.com/article_detail_103_2_101704.html)



