华润医药新总裁上任
华润系高管团队再度调整,东阿阿胶董事长程杰履新华润医药总裁。
01
华润系管理团队
开启新一轮排兵布阵?
8月26日,华润医药发布重要人事公告,宣布三项核心管理层变动——程杰获委任为公司执行董事、总裁,同时加入执行委员会及企业管治委员会;执行董事、执行委员会成员陶然因个人其他工作安排,正式辞任相关职务;执行董事及首席财务官邓蓉辞任企业管治委员会成员。、

程杰此次履新属于职务晋升,这次任命后,其不仅进入华润医药核心决策层,更出任总裁,执掌日常经营管理,同时加入执行委员会与企业管治委员会。
作为华润系“老将”,程杰担任过华润三九999感冒灵产品经理、产品总监,OTC销售市场部总监,营销中心副总经理,专业品牌事业部总经理等职务;自2024年9月起担任东阿阿胶董事长。
东阿阿胶一度五年内更换四任掌舵者,随着程杰掌舵,东阿阿胶逐步进入经营复苏与稳定发展阶段。
2025年上半年,东阿阿胶营收30.51亿元,同比增长11.02%;归母净利润8.18亿元,同比增长10.74%,实现营收、利润双双两位数增长。
在程杰任期,东阿阿胶不再局限于单一产品依赖,着手构建“药品+健康消费品”双轮驱动业务模式,围绕大健康拓展新赛道、引进新产品。不过,分产品来看,阿胶及系列产品依然是东阿阿胶营收的大头,占总营收93.24%,同比增长11.50%。

历经此前的业绩调整后,东阿阿胶的核心产品稳定增长,但原料供应、消费者偏好转变等潜在因素是否将牵动东阿阿胶的业绩命脉仍需持续关注。
接下来,东阿阿胶的治理架构如何衔接?是华润系委派新高管接任还是由程杰在担任华润医药总裁期间继续管理?
目前,华润医药的高管团队包括白晓松(董事会主席,执行董事)、程杰(执行董事,总裁)、陶然(执行董事,副总裁)、邓蓉(执行董事,首席财务官)等。
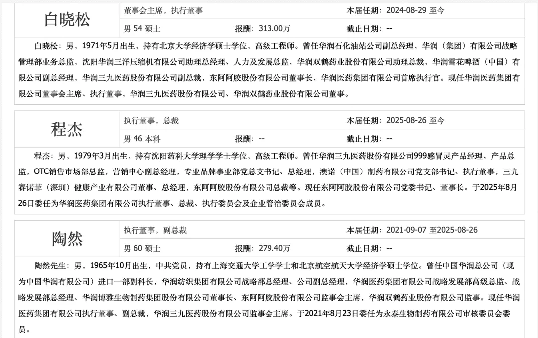
华润医药高管简介

截图自同花顺,具体名单见文末附件
放眼整个华润系,郭霆自8月起代行华润医药商业董事长职责,其此前为华润三九副总裁;邬建军同月辞去董事长职务,已被任命为康佳集团党委书记。
02
华润医药
变动中的千亿巨头
伴随程杰出任总裁,华润医药后续战略执行与业务协同备受关注。
2025年上半年,华润医药制药业务营收248.083亿元,同比增长4.3%,中药、生物药、营养保健品及其他业务板块收入均实现增长——其中,中药业务实现营收130.62亿元,同比增长9.1%。
程杰在东阿阿胶积累的中药品牌运营等经验,有望赋能集团中药业务品类创新与市场下沉。
从华润医药整体业绩看,2025年上半年营收1318.668亿元,较上年同期增长2.5%;净利润为50.536亿元,同比下降8.8%;公司拥有人应占溢利20.77亿元,同比下降20.25%;制药、医药分销、药品零售及其他三个主要业务营收占比分别为16.6%、79.2%及4.2%。
制药业务毛利率59.3%,较上年同期略降0.8个百分点;医药分销业务营收1083.297亿元,同比增长2.3%,毛利率持平;医药零售业务营收55.146亿元,同比增长11.4%,主要得益于高值药品直送(DTP)业务快速增长。
面对制药业务毛利率微降、核心业务依赖分销以及创新业务待突破的现状,华润医药需要一位对成本管控以及在产品结构优化方面经验丰富的高管。
与此同时,创新(聚焦肿瘤、自免、心脑血管等重大疾病领域)、布局优化、外延拓展仍是华润医药的主要战略。
高层变迁之下,华润医药或许也在不断探索新的可能。
附:华润医药高管简介(图源:同花顺)

*声明:本文内容转载于网络,版权归原作者所有,转载目的在于传递信息,并不代表本平台观点。如涉及作品内容、版权和其它问题,请与本网站留言联系,我们将在第一时间删除!
(https://mp.weixin.qq.com/s/gL_hxWoSwOw7h5dmwTslFA)



