学历、学校亮了!CDE、生物技术发展中心11人员公示!
今天CDE以及中国生物技术发展中心都发布了招聘人员公示。CDE公示了8个编制内工作人员;中国生物技术发展中心公示了3个人员。
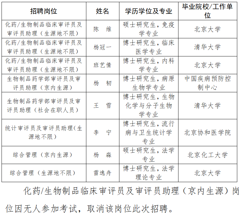
小编看了下人员公示,学历亮眼了!11个人员,9个博士。其中
北京大学:博士3人;硕士1人
清华大学:博士2人
浙江大学:博士1人
北京协和医学院:博士1人
中国疾病预防控制中心:博士1人
中国农业大学:博士1人
北京化工大学:硕士1人
还有一点:CDE招聘的化药/生物制品临床审评员及审评员助理(京内生源)岗位因无人参加考试,取消该岗位此次招聘。

按照药审中心公开招聘工作安排,经考试、体检、政审等程序,拟录用陈维等8名同志为编制内工作人员,现予以公示。具体人员情况详见附件。
拟录用人员承诺遵守《国家药监局工作人员防范利益冲突十条禁令》和《药审中心防范利益冲突若干规定》等有关规定。
公示时间为2021年7月14日至7月22日。公示期间,如对拟录用人员有异议,请通过邮件或电话方式向药审中心反映。邮件或电话反映问题的,请署真实姓名。
监督电话:010-85243373(纪检部门)
邮箱地址:cdezp2019@163.com
地址及邮编:北京市朝阳区建国路128号,100022
附件:国家药品监督管理局药品审评中心2020年度拟录用编制内工作人员基本情况
国家药品监督管理局药品审评中心
2021年7月14日
附件 1 :国家药品监督管理局药品审评中心2020年度拟录用编制内工作人员基本情况.docx


根据《事业单位人事管理条例》和《事业单位公开招聘人员暂行规定》,按照公开、平等、竞争、择优的原则,中国生物技术发展中心组织开展了2021年公开招聘应届高校毕业生工作。按照规定程序,中国生物技术发展中心确定了拟聘用人员名单,现进行公示。

公示时间为2021年7月14日至7月22日。对公示信息如有异议,可以口头或书面形式向中国生物技术发展中心反映问题,反映者须署真实姓名,并提供必要的调查线索。
联系电话:88225197,Email:sangxd@cncbd.org.cn。
中国生物技术发展中心
2021年7月13日
*声明:本文内容转载于网络,版权归原作者所有,转载目的在于传递信息,并不代表本平台观点。如涉及作品内容、版权和其它问题,请与本网站留言联系,我们将在第一时间删除!
(https://mp.weixin.qq.com/s/oUJBCEDjusGucJg5JDOkgA)



