肿瘤药分级限制开始了~市场会颤抖吗?
只做搬运工。
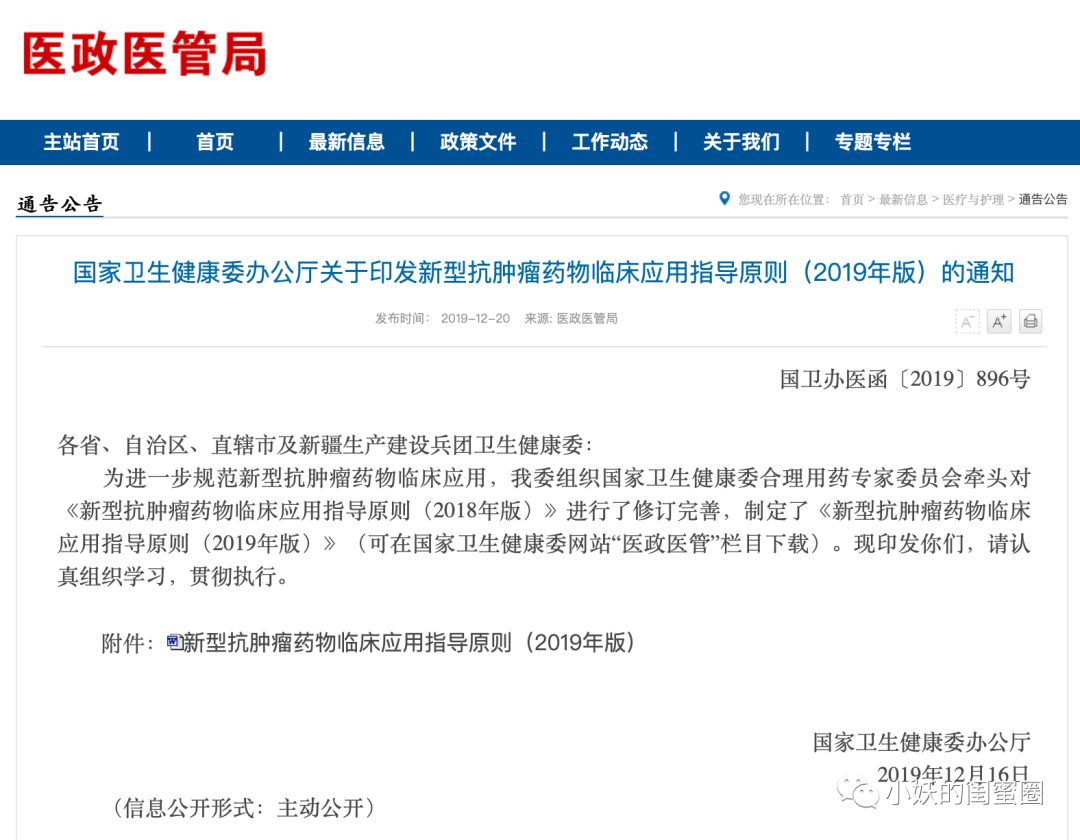
小妖说,看文件,要串着看。之后配的截图,按时间顺序来。2019年说的肿瘤药物管理,2020年明确分级,并且提出“限制”标准。然后,广东药学会今天出了文件,细则你们下载去看,虽然我向来不赞成药占比的考核方式,也不赞同不评估产品特殊性,一概以治疗费用来评估是否经济……有人说,药学会没什么事,代表不了医疗机构,写的会员医疗机构其实也就是挂个名,不是实行的……但,肿瘤药要分级的文件,是卫健委出的,很早就出了,本公众号都划过。
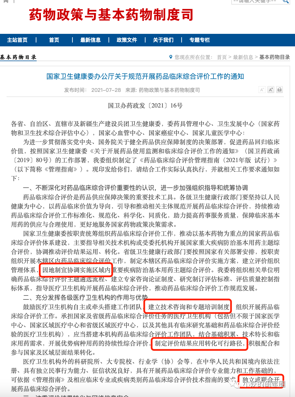
十个小时前,你们刷屏的“药品临床综合评价”,要开始根据临床评价优胜劣汰的事儿还够不上开始,毕竟早就在说要做药物警戒、真实世界数据了。这是一条线。怎么限制?凭什么限制?什么叫用药经验少?拍脑袋的3年?什么是毒副作用大?不是都要综合评价吗?月治疗费用一万五就算昂贵,这个标准是根据广东收入定吗?新型肿瘤药物要限制,那你鼓励个什么创新?因为创新,所以被限制使用,那创新药要怎么开拓市场?不是你们喊着我国患者用不上新型、先进的抗肿瘤药物吗?当初说鼓励创新,解决可及性问题,到了销售、使用的时候,你限制?
但……分级、根据临床实际情况限制部分使用的大趋势是肯定的了。神药、辅助用药,被限制是妥妥的了。
此文是子夜十二点发的,不知道十个小时后,某些自媒体会不会给我扣个帽子,说是我误导砸停整个A股医药板块的,真是滑稽。没有从业者会希望自己为之努力、奋斗、依赖其生存的行业一蹶不振的。这是一件已经实际计划、执行了三年的事情,不是今天才发生的。如果你说很突然、黑天鹅,你多年专注于医药行业认为此事毫无预兆……那……我确实也没什么办法。
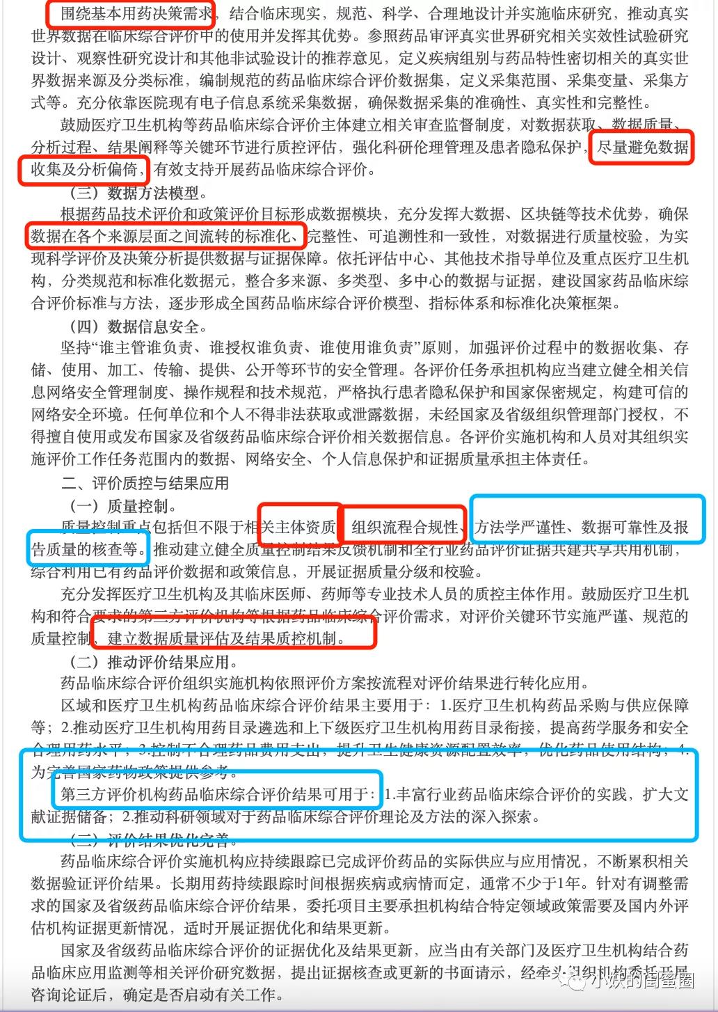
今天的综合评价文件,细品品:
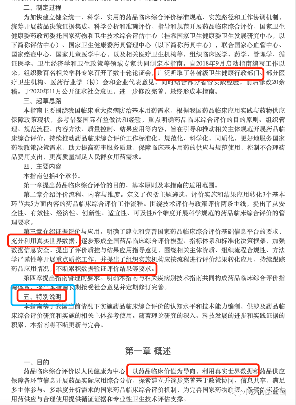
1、真实世界数据被提到关键位置,这部分也应该包含在制药企业研发部分对于持续改进的项目规划、药物警戒工作里。可以结合一下上市后临床,二次研发立项,数据积累。
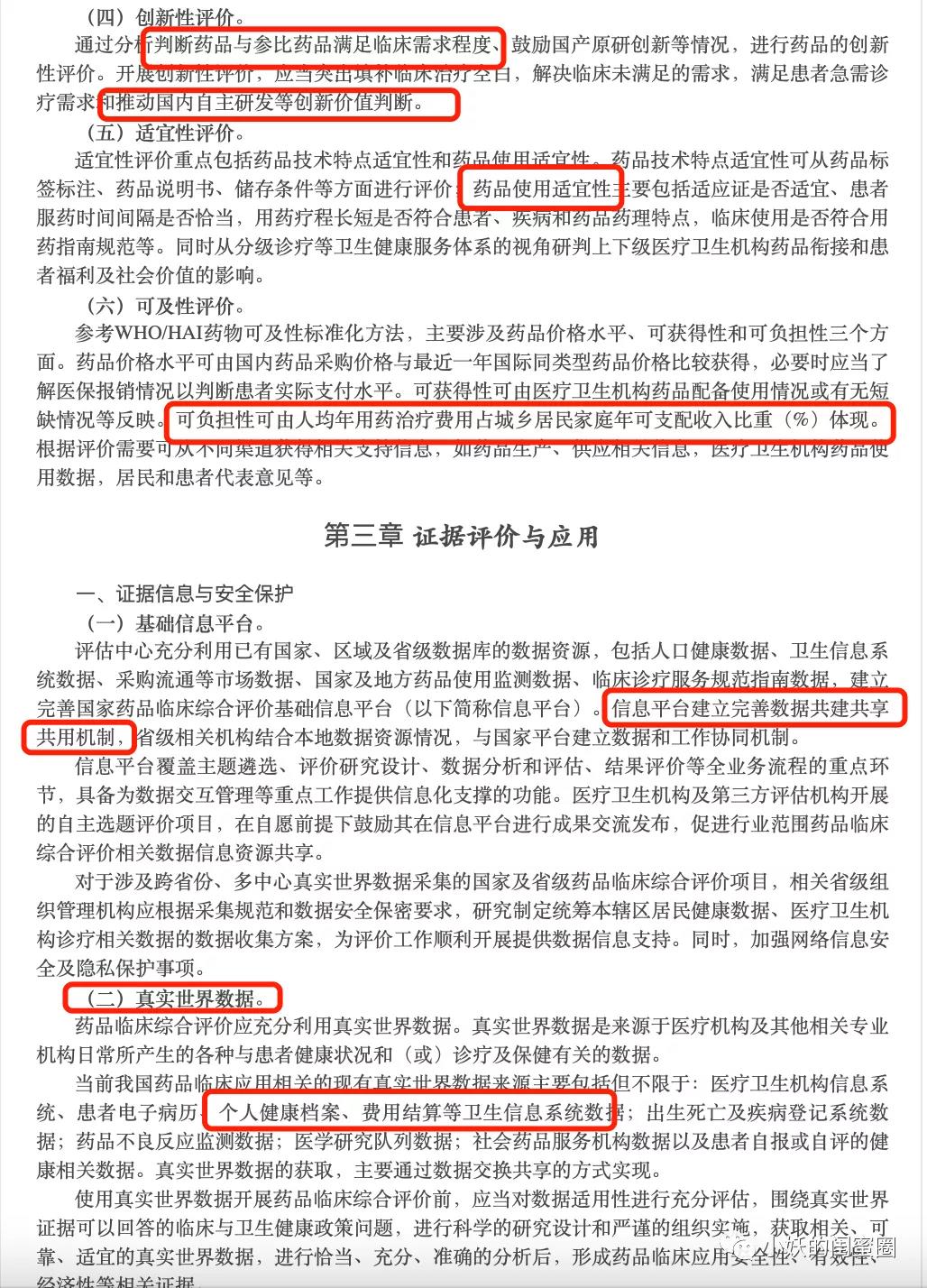
2、适应性、适宜性就是我们药学说的顺应性。其他医学相关翻译看到这些词,都是基本一个意思。
3、关于同等级几个词的排序,比如说,程序合规和方法学严谨性、方法可靠性,哪个排前面?可及性排第几?安全性还是有效性?安全性需要同类比较,有效性怎么比?创新新排在哪里?优先考虑什么?
4、医保谈判时期的“围攻专家库”策略,看起来会重演,辛苦各个公司准入、市场部同仁们了。
5、第三方在其中扮演的角色,是有限制的。





2021年7月28日








*声明:本文内容转载于网络,版权归原作者所有,转载目的在于传递信息,并不代表本平台观点。如涉及作品内容、版权和其它问题,请与本网站留言联系,我们将在第一时间删除!
(https://mp.weixin.qq.com/s/O6VQnBAaBFDxQXH6nYF4Pw)



