税务稽查 10家药企被处罚 一家法人被刑拘!
第二季度结束,又有一些医药企业因税务问题被重罚!
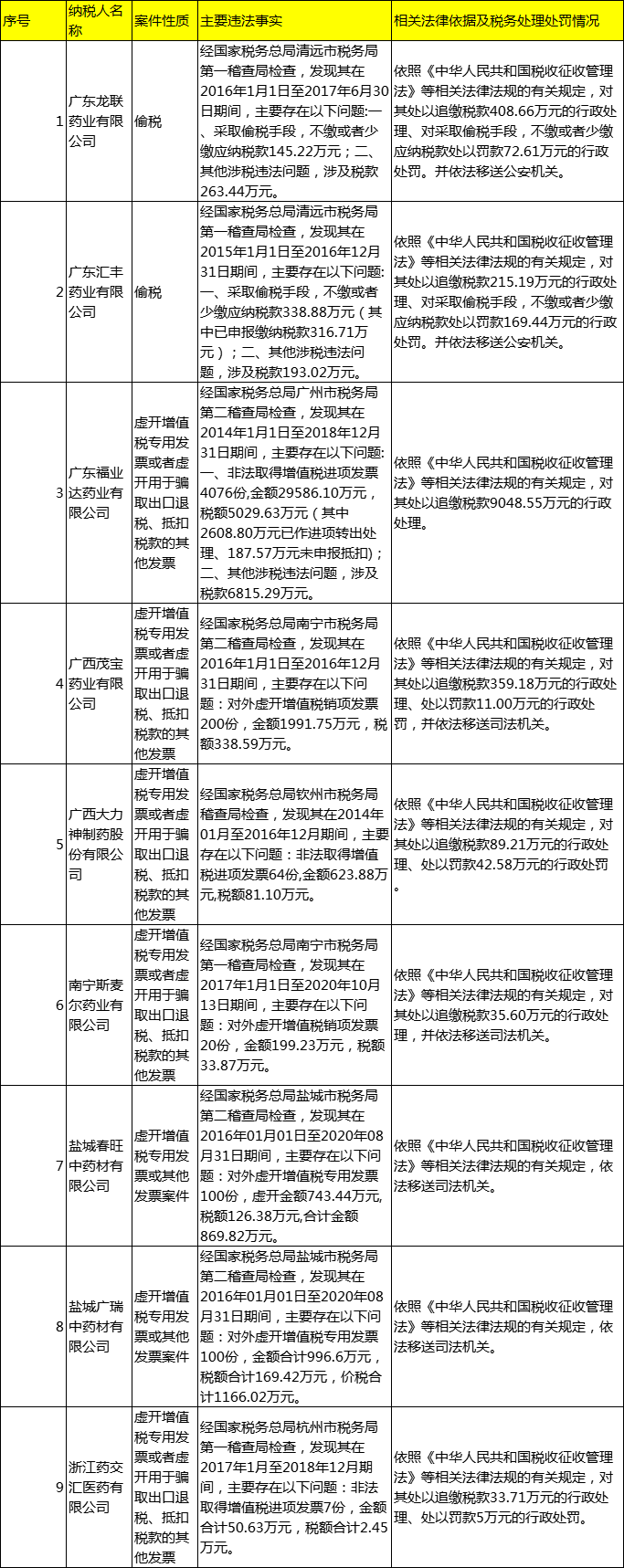
7月29日,医药健康地方台从国家税务局各省分局了解到,在公布的2021第二季度重大税收违法案件信息中,有至少9家医药企业因涉嫌税务问题被省税务局通报。据不完全统计,广东省3家,广西省3家,浙江省1家,江苏省2家。均都为药品生产经营企业。

从案件性质来看,此次违法主要集中在虚开增值税专用发票或者虚开用于骗取出口退税、抵扣税款的其他发票上,7家药企均涉嫌“虚开增值税专用发票,其他发票”,包括广东福业达药业有限公司、广西茂宝药业有限公司、广西大力神制药股份有限公司、南宁斯麦尔药业有限公司、盐城春旺中药材有限公司、盐城广瑞中药材有限公司、浙江药交汇医药有限公司。
2家药企涉嫌“偷税”被广东省税务局通报,具体涉及广东龙联药业有限公司、广东汇丰药业有限公司。
关于违法事实的处罚情况,除了罚款,广西茂宝药业有限公司、广东汇丰药业有限公司、广东龙联药业有限公司3家药企因违法性质不一样被依法追缴税款之外,还予以罚款和移送司法机关的处理。
三家药企被处罚
值得注意的是,此次有3家药企因为涉案金额庞大被处以巨额罚款!
经查实,广东汇丰药业有限公司采取偷税手段,不缴或者少缴应纳税款338.88万元(其中已申报缴纳税款316.71万元),并且存在其他涉税违法问题,涉及税款193.02万元。最终税务局依照《中华人民共和国税收征收管理法》等相关法律法规的有关规定,对其处以追缴税款215.19万元的行政处理、对采取偷税手段,不缴或者少缴应纳税款处以罚款169.44万元的行政处罚。并依法移送公安机关。
广东龙联药业有限公司采取偷税手段,不缴或者少缴应纳税款145.22万元;并且存在其他涉税违法问题,涉及税款263.44万元。因此税务局对其处以追缴税款408.66万元的行政处理、对采取偷税手段,不缴或者少缴应纳税款处以罚款72.61万元的行政处罚。并依法移送公安机关。
广西大力神制药股份有限公司因涉嫌非法取得增值税进项发票64份,金额623.88万元,税额81.10万元。被税务局依据《中华人民共和国税收征收管理法》等相关法律法规的有关规定,对其处以追缴税款89.21万元的行政处理、处以罚款42.58万元的行政处罚。
对于存在税务违法问题的企业,国家税务局各分局要求相关企业及负责人依法追缴税款、罚款等。
具体违法详情如下:

一药企法人虚开发票,牵出多家药企
除了上述药企出现违规被处罚外,近日,中国裁判文书网也披露了一则药企法人虚开发票的案件,其中更是牵出多家药企。

据中国裁判文书网披露,2016年5月至2017年6月期间,陈某甲等人以他人名义在泗阳县先后成立泗阳龙达医疗器械有限公司、泗阳某益药业有限公司、泗阳福泰药业有限公司、泗阳南华堂药业有限公司对外虚开增值税专用发票。
其中,在无实际货物购销的情况下,为海南伊顺药业有限公司、江西瑞宏药业有限公司、江西鼎弘药业有限公司、太和县祥芝堂药材有限公司、安徽省阜阳市医药有限公司5家药企虚开增值税发票,涉案金额多达上百多万。
为此,法院上述事实,对其犯罪人员作出以下处罚:被告人张灿犯虚开增值税专用发票罪,判处有期徒刑三年十个月,并处罚金人民币七万元;被告人陈国才犯虚开增值税专用发票罪,判处有期徒刑三年,缓刑四年,并处罚金人民币五万元。追缴、没收违法所得上缴国库。
税务严查,一旦违法将被严处
对于药企虚开发票的案例可谓屡见不鲜,一些企业会通过虚开发票来用于抵扣销售费用、药品回扣等。但随着税务部门对企业财务的严格管控后,种种现象也逐渐的消失了。
除此之外,国家医保局发布的医药价格招采信用评价制度也将取得虚开的增值税发票等违法行为列入企业信用评价范围。一旦企业被查出后,那么将会被计入失信名单,当企业的失信程度达到“严重失信”后,除了提醒告诫、提示风险外,还会被限制或中止企业全部药品和医用耗材挂网、投标或配送资格。
所以,药企想要稳住或提升市场地位,财务合规是自身发展战略中不容忽视的关键点。
*声明:本文内容转载于网络,版权归原作者所有,转载目的在于传递信息,并不代表本平台观点。如涉及作品内容、版权和其它问题,请与本网站留言联系,我们将在第一时间删除!
(https://mp.weixin.qq.com/s/f9muVouxRVp_-x8zT62OBQ)



