药用玻璃容器分类标准国内首发布 玻璃瓶子会卡住谁的“脖子”
作者: 滴水司南
为了落实国务院办公厅发布的《关于全面加强药品监管能力建设的实施意见》提出加强国家标准、行业标准、团体标准、企业标准统筹协调意见,2021年8月2日,中国医药包装协会官网发布《药用玻璃容器分类与应用指南》(T/CNPPA3018-2021),自2021年8月2日起实施,本标准为国内首个药用玻璃容器分类团体标准,尤其是结合药品和药用玻璃容器的特性,站在使用者的角度提出应用指南。
这种模式体现了当下药包材行业发展和创新的特点,也体现了标准在行业发展趋势中的引领作用,具有一定的创新性和前瞻性。本文为大家梳理了药用玻璃容器分类与应用实施主要内容,为制药企业选取适用的玻璃容器提供了参考依据。

国内外药用玻璃分类及比较
药用玻璃是指具有良好化学稳定性和透明性,且能稳定贮存医药产品的玻璃材料或制品。药用玻璃是最常用的药品包装材料之一,它具有其他材料无可比拟的优良好耐热性、抗机械强度、化学稳定性等性能。
国际上对药用玻璃的质量均有较明确的规定和要求,现将我国和国际水平药用玻璃进行分类和比较。我国的药用玻璃瓶已同国际接轨,药企在选用药用玻璃瓶时,可以根据药物的特性,选用不同类型的药用玻璃瓶盛装,以满足药物的稳定、安全、有效的要求,提高药品的质量,与国际接轨。药用玻璃容器按照材质、性能、成型工艺、成型后表面处理、形制等进行分类。
01 国内对药用玻璃材质分类的相关要求
中国根据玻璃成分及性能的不同,将其分为石英玻璃、硼硅玻璃、铝硅玻璃、钠钙玻璃四类。主要指标为三氧化二硅的含量以及平均线热膨胀系数,各类玻璃材质的化学组成及主要性能见表1,其中将硼硅玻璃又分为高硼硅玻璃、中硼硅玻璃、低硼硅玻璃,如表2所示;


02 国外对药用玻璃材质分类的相关要求
美国和欧洲对玻璃的分类与我国不同,根据玻璃的耐水性能将玻璃分为四类(I、II、III、IV),主要指标为表面耐水性,玻璃颗粒耐水性和蚀刻玻璃耐水性。详见下表3:

《药用玻璃容器分类与应用指南》(T/CNPPA3018-2021)参考了国外的分类,增加了药用玻璃容器按玻璃内表面耐水性可分为Ⅰ类玻璃、Ⅱ类玻璃、Ⅲ类玻璃。分类见表4。

03 药用玻璃按性能分类及应用
1) 按遮光性分类

2) 按成型工艺分类

3) 按成型后表面处理分类

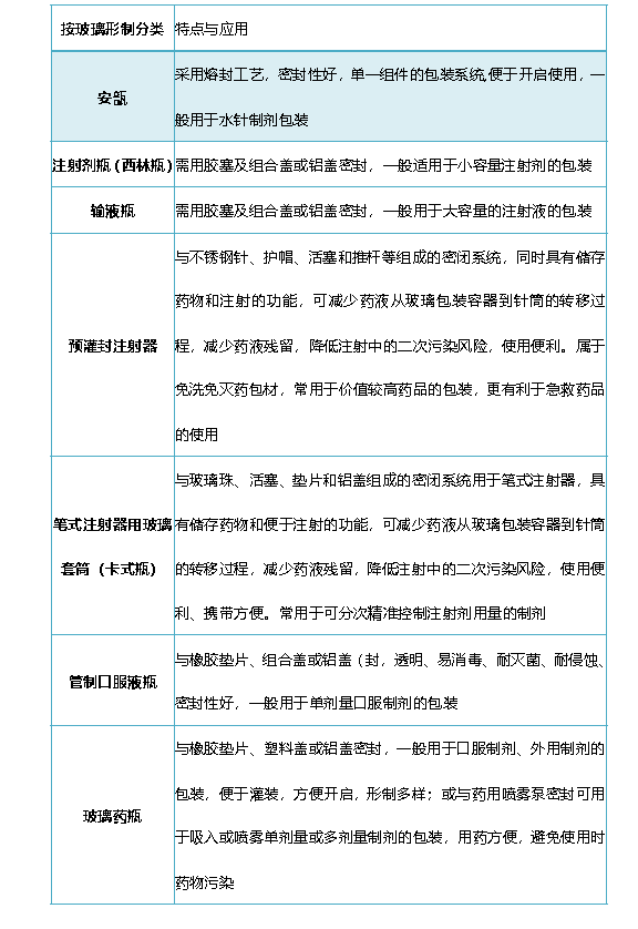
4) 按形制类型分类

参考文献
[1] www.cnppa.org
[2] EP、USP、ChP等
[3] 我国和国际水平的药用玻璃分类及比较
[4] 化学药品注射剂与药用玻璃包装容器相容性研究技术指导原则
*声明:本文内容转载于网络,版权归原作者所有,转载目的在于传递信息,并不代表本平台观点。如涉及作品内容、版权和其它问题,请与本网站留言联系,我们将在第一时间删除!
(https://med.sina.com/article_detail_103_2_103549.html)



